vue基础篇 - 生命周期

99 阅读2分钟

「这是我参与11月更文挑战的第19天,活动详情查看:2021最后一次更文挑战」。


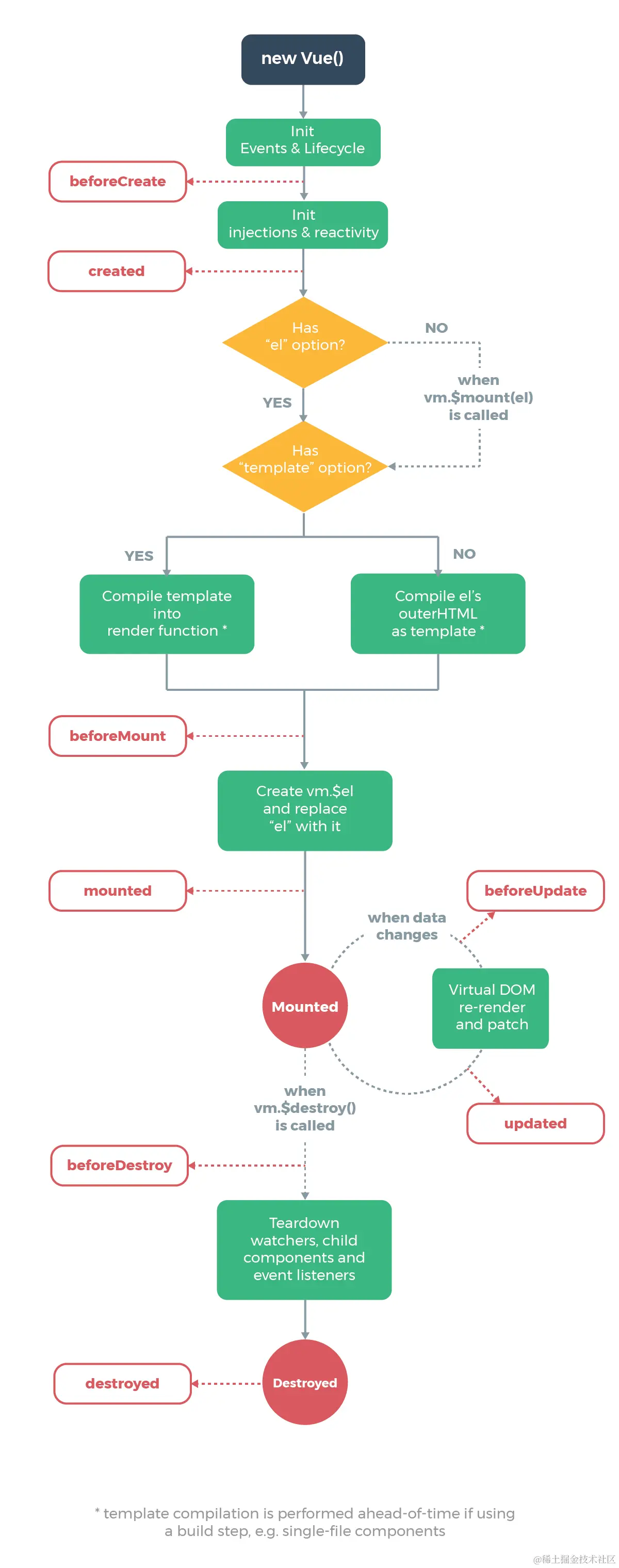
上一篇简单的和大家介绍了vue中自定义指令的使用方式,本期我会说一下vue中生命周期具体有哪些内容,生命周期是vue中最关键的内容,也是会出现在面试题中的问题所以需要大家了解,先是名称生命周期又名:生命周期回调函数、生命周期函数、生命周期钩子。那么生命周期是什么呢:Vue在关键时刻帮我们调用的一些特殊名称函数。注意:生命周期函数的名字不可更改,但函数的具体内容是程序员根据需求编写的。生命周期函数中的this指向是vm 或 组件实例对象。先来看看有哪些生命周期请看下图:

图片可以上vue的官网查看; 生命周期.png 看完发现可能不懂没关系,下面我们进行一下代码的演示使用方式:

<!DOCTYPE html>
<html>
	<head>
		<meta charset="UTF-8" />
		<title>分析生命周期</title>
		<!-- 引入Vue -->
		<script type="text/javascript" src="../js/vue.js"></script>
	</head>
	<body>
		<!-- 准备好一个容器-->
		<div id="root" :x="n">
			<h2 v-text="n"></h2>
			<h2>当前的n值是:{{n}}</h2>
			<button @click="add">点我n+1</button>
			<button @click="bye">点我销毁vm</button>
		</div>
	</body>

	<script type="text/javascript">
		Vue.config.productionTip = false //阻止 vue 在启动时生成生产提示。

		new Vue({
			el:'#root',
			// template:`
			// 	<div>
			// 		<h2>当前的n值是:{{n}}</h2>
			// 		<button @click="add">点我n+1</button>
			// 	</div>
			// `,
			data:{
				n:1
			},
			methods: {
				add(){
					console.log('add')
					this.n++
				},
				bye(){
					console.log('bye')
					this.$destroy()
				}
			},
			watch:{
				n(){
					console.log('n变了')
				}
			},
			beforeCreate() {
				console.log('beforeCreate')
			},
			created() {
				console.log('created')
			},
			beforeMount() {
				console.log('beforeMount')
			},
			mounted() { //页面加载完成,只调用一次
				console.log('mounted')
			},
			beforeUpdate() {
				console.log('beforeUpdate')
			},
			updated() {
				console.log('updated')
			},
			beforeDestroy() {
				console.log('beforeDestroy')
			},
			destroyed() {
				console.log('destroyed')
			},
		})
	</script>
</html>

一共就八个分别是是:beforeCreate创建之前 created创建之后 beforeMount mounted beforeUpdate updated beforeDestroy destroyed Vue完成模板的解析并把初始的真实DOM元素放入页面后(挂载完毕)调用mounted 页面加载完成,只调用一次

常用的生命周期钩子:

  1. mounted: 发送ajax请求、启动定时器、绑定自定义事件、订阅消息等【初始化操作】。
  2. beforeDestroy: 清除定时器、解绑自定义事件、取消订阅消息等【收尾工作】。

关于销毁Vue实例

  1. 销毁后借助Vue开发者工具看不到任何信息。
  2. 销毁后自定义事件会失效,但原生DOM事件依然有效。
  3. 一般不会在beforeDestroy操作数据,因为即便操作数据,也不会再触发更新流程了。

我们主要吧常用记住其他的了解有这么个东西就可以了,当然要是各位愿意去都记也是可以的。生命周期的内容也已经说完了,下一篇我会和大家讲解关于vue组件的内容。