LeetCode-2. 两数相加 - 19

388 阅读2分钟

「这是我参与11月更文挑战的18天,活动详情查看:2021最后一次更文挑战

给你两个 非空 的链表,表示两个非负的整数。它们每位数字都是按照 逆序 的方式存储的,并且每个节点只能存储 一位 数字。

请你将两个数相加,并以相同形式返回一个表示和的链表。

你可以假设除了数字 0 之外,这两个数都不会以 0 开头。

来源:力扣(LeetCode) 链接:leetcode-cn.com/problems/ad…

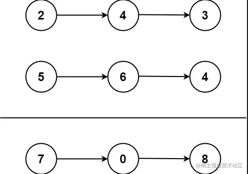
图片.png

输入:l1 = [2,4,3], l2 = [5,6,4]
输出:[7,0,8]
解释:342 + 465 = 807.

示例 2:

输入:l1 = [0], l2 = [0]
输出:[0]

示例 3:

输入:l1 = [9,9,9,9,9,9,9], l2 = [9,9,9,9]
输出:[8,9,9,9,0,0,0,1]

 

提示:

    每个链表中的节点数在范围 [1, 100] 内
    0 <= Node.val <= 9
    题目数据保证列表表示的数字不含前导零

来源:力扣(LeetCode)
链接:https://leetcode-cn.com/problems/add-two-numbers

思路

  • 首先这道题是一道模拟题,和这道题相同难度的类似,大数模拟问题
    • 这道题是结合链表去出的
    • 所以,我们在处理这道题的时候,需要预先处理好几个点
    1. 哑节点问题,先创建一个节点,让变量指向这个节点,进行持续遍历
    2. 进位问题,我们需要保证每次的进位补零0️⃣问题
    3. 边界问题,这道题只要满足两个链表一个不为空就可以
    • 下面代码的sum是每次的下一个节点的值,而cc代表进位
/**
 * Definition for singly-linked list.
 * public class ListNode {
 *     int val;
 *     ListNode next;
 *     ListNode() {}
 *     ListNode(int val) { this.val = val; }
 *     ListNode(int val, ListNode next) { this.val = val; this.next = next; }
 * }
 */
class Solution {
    public ListNode addTwoNumbers(ListNode l1, ListNode l2) {
        ListNode pre = new ListNode(0);
        ListNode cur = pre;
        int cc = 0;
        while (l1 != null || l2 != null) {
            int x = l1 == null ? 0:l1.val;
            int y = l2 == null ? 0:l2.val;
            int sum = x + y + cc;
            cc = sum / 10;
            sum = sum % 10;
            cur.next = new ListNode(sum);
            cur = cur.next;
            if (l1 != null) l1 = l1.next;
            if (l2 != null) l2 = l2.next;
        }
        if (cc == 1) cur.next = new ListNode(cc);
        return pre.next;
    }
}

图片.png