RocketMQ—Producer(一)启动流程解密

1,101 阅读8分钟

以下为RocketMQ—生产者系列文章索引:

image.png

一、Producer介绍

Producer 是 RocketMQ 消息的投递者,负责生产消息。它会与NameServer集群中的其中一个节点(随机)建立长连接(Keep-alive),定期从NameServer读取Topic路由信息,将路由信息保存在本地内存中;它向提供Topic服务的Master Broker建立长连接,且定时向Master Broker发送心跳;它只会向Master Broker发送消息,从Message Queue列表中选择合适的Queue发送消息,实现负载均衡;它支持发送消息类型有多种,例如:普通消息、事物消息、定时消息等;它发送消息的方式支持三种:同步、异步、单向方式等.可简单查看生产端与Master Broker 和NameServer简单交互图:

image.png

备注: 生产者还可向broker查询消息等其他功能交互。

二、生产者启动流程:

在了解具体生产启动流程之前,我们先提出出几个问题,带着问题去分析源码:

  1. 消息生产者启动时具体做了什么?

  2. 一个应用需要发送多个topic,不同topic需要发送到不同集群的broker,如何处理?

我们可先了解和分析生产者相关的类图关系:

image.png

从类图中可以看出,MQProducer有两种实现方式。

一个是 DefaultMQProducer(非事务消息生产者); 一个是 TransactionMQProducer(支持事务消息);

接下来先对接个类核心参数或方法进行简单分析:

##2.1 MqAdmin

MqAdmin:核心方法解析(Mq管理基础接口)    

//创建一个主题
void createTopic(final String key, final String newTopic, final int queueNum) throws MQClientException;
//根据 时间戳从队列中 查找其偏移量
long searchOffset(final MessageQueue mq, final long timestamp) throws MQClientException;
//查找该消息 队列中 最大的物理偏移量
long maxOffset(final MessageQueue mq) throws MQClientException;
//查找该消息队列中最小物理偏移量。
long minOffset(final MessageQueue mq) throws MQClientException;
//获取最早的存储消息时间
long earliestMsgStoreTime(final MessageQueue mq) throws MQClientException;
//根据消息偏移量查找消息
MessageExt viewMessage(final String offsetMsgId) throws RemotingException, MQBrokerException, InterruptedException, MQClientException;
//根据条件查询消息
QueryResult queryMessage(final String topic, final String key, final int maxNum, final long begin, final long end) throws MQClientException, InterruptedException;
//根据 主题 与 消息ID 查找消息 。
MessageExt viewMessage(String topic, String msgId) throws RemotingException, MQBrokerException, InterruptedException, MQClientException;

2.2 核心方法解析

MQProducer:核心方法解析(生产者基础接口):

//启动
void start() throws MQClientException;
 //关闭
void shutdown();
//根据topic获取对应队列信息
List<MessageQueue> fetchPublishMessageQueues(final String topic) throws MQClientException;
//同步-消息发送
SendResult send(final Message msg, final MessageQueue mq) throws MQClientException,RemotingException, MQBrokerException, InterruptedException;
//异步-消息发送
void send(final Message msg, final MessageQueueSelector selector, final Object arg, final SendCallback sendCallback) throws MQClientException, RemotingException, InterruptedException;
//同步-选择队列消息发送
SendResult send(final Message msg, final MessageQueueSelector selector, final Object arg, final long timeout) throws MQClientException, RemotingException, MQBrokerException,InterruptedException;
//单向-消息发送    
void sendOneway(final Message msg, final MessageQueue mq) throws MQClientException, RemotingException, InterruptedException;
//事务消息-发送
TransactionSendResult sendMessageInTransaction(final Message msg, final Object arg) throws MQClientException;
//批量消息-发送   
SendResult send(final Collection<Message> msgs) throws MQClientException, RemotingException, MQBrokerException, InterruptedException;

备注: 其中启动start()和关闭shutdown()表示生产者的启动和关闭、

2.3 clientConfig

clientConfig:核心属性方法解析(客户端配置)

//nameServer-地址,默认从:系统属性:rocketmq.namesrv.addr 或 环境变量:NAMESRV_ADDR 中获取
private String namesrvAddr = System.getProperty(MixAll.NAMESRV_ADDR_PROPERTY, System.getenv(MixAll.NAMESRV_ADDR_ENV));
//实例名字,默认:DEFAULT 或者 系统属性-rocketmq.client.name
private String instanceName = System.getProperty("rocketmq.client.name", "DEFAULT");
//构建 mq客户端的 id,例子:ip@instanceName@unitName : 172.16.62.75@19312@unitName
public String buildMQClientId() {
    StringBuilder sb = new StringBuilder();
    sb.append(this.getClientIP());
    sb.append("@");
    sb.append(this.getInstanceName());
    if (!UtilAll.isBlank(this.unitName)) {
        sb.append("@");
        sb.append(this.unitName);
    }
    return sb.toString();
}

//设置namesrv地址
public void setNamesrvAddr(String namesrvAddr) {
    this.namesrvAddr = namesrvAddr;
}

备注: namesrvAddr表示nameServer地址,可调用setNamesrvAddr方法设置,或者通过环境变量、系统属性设置;buildMQClientId表示设置生产者Id.

三、TransactionMQProducer:(事务消息,后续单独讲解,本章忽略)

(略)

四、DefaultMQProducer 核心属性方法解析:(非事务消息生产者)

// 构造器
public DefaultMQProducer(final String producerGroup, RPCHook rpcHook) {
    this.producerGroup = producerGroup;
    defaultMQProducerImpl = new DefaultMQProducerImpl(this, rpcHook);
}
// 各种发送消息
public SendResult send(
    Message msg) throws MQClientException, RemotingException, MQBrokerException, InterruptedException {
    return this.defaultMQProducerImpl.send(msg);
}
// 启动方法
public void start() throws MQClientException {
    this.defaultMQProducerImpl.start();
    if (null != traceDispatcher) {
        try {
            traceDispatcher.start(this.getNamesrvAddr());
        } catch (MQClientException e) {
            log.warn("trace dispatcher start failed ", e);
        }
    }
}

备注: DefaultMQProducer的构造器,send和start等相关的方法,其实都是围绕DefaultMQProducerImpl来转,defaultMQProducerImpl:默认生产者的实现类,其start方法作为生产者启动的核心方法,接下来将核心分析其start方法的实现.

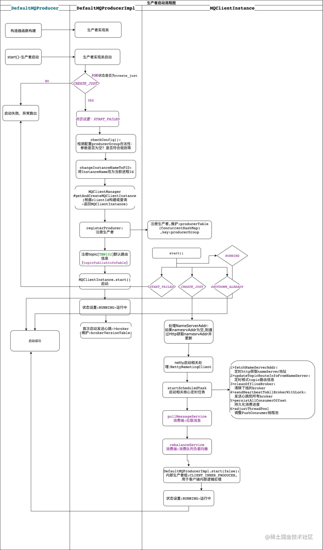
DefaultMQProducerImpl#start

/**
 * mq-producer 启动
 * @param startFactory
 * @throws MQClientException
 */
public void start(final boolean startFactory) throws MQClientException {
    switch (this.serviceState) {
        case CREATE_JUST:
            // 0-服务状态设置
            this.serviceState = ServiceState.START_FAILED;
            //1-检测配置
            this.checkConfig();
            //2-并改变生产者的 instanceName为进程 ID。
            if (!this.defaultMQProducer.getProducerGroup().equals(MixAll.CLIENT_INNER_PRODUCER_GROUP)) {
                this.defaultMQProducer.changeInstanceNameToPID();
            }
            //3-创建 MQClientlnstance实例
            this.mQClientFactory = MQClientManager.getInstance().getAndCreateMQClientInstance(this.defaultMQProducer, rpcHook);
            //4-向 MQClientlnstance注册生产者。
            boolean registerOK = mQClientFactory.registerProducer(this.defaultMQProducer.getProducerGroup(), this);
            if (!registerOK) {
                this.serviceState = ServiceState.CREATE_JUST;
                throw new MQClientException("The producer group[" + this.defaultMQProducer.getProducerGroup()
                    + "] has been created before, specify another name please." + FAQUrl.suggestTodo(FAQUrl.GROUP_NAME_DUPLICATE_URL),
                    null);
            }
            //5-默认topic信息缓存( this.defaultMQProducer.getCreateTopicKey() =  'TBW102' )
            this.topicPublishInfoTable.put(this.defaultMQProducer.getCreateTopicKey(), new TopicPublishInfo());
            //6-是否启动-mQClientFactory
            if (startFactory) {
                mQClientFactory.start();
            }

            log.info("the producer [{}] start OK. sendMessageWithVIPChannel={}", this.defaultMQProducer.getProducerGroup(),
                this.defaultMQProducer.isSendMessageWithVIPChannel());
            this.serviceState = ServiceState.RUNNING;//设置状态为 运行中
            break;
        case RUNNING:
        case START_FAILED:
        case SHUTDOWN_ALREADY:
            throw new MQClientException("The producer service state not OK, maybe started once, "
                + this.serviceState
                + FAQUrl.suggestTodo(FAQUrl.CLIENT_SERVICE_NOT_OK),
                null);
        default:
            break;
    }
    //7-发送心跳到所有broker
    this.mQClientFactory.sendHeartbeatToAllBrokerWithLock();
}

分析如下: 

0-服务状态设置:

设置状态值的意义是为了防止重复启动,其枚举类为:ServiceState; 如果初始化状态不等于:CREATE_JUST,则异常跑出

1-检测配置:

private void checkConfig() throws MQClientException {
    Validators.checkGroup(this.defaultMQProducer.getProducerGroup());
    if (null == this.defaultMQProducer.getProducerGroup()) {
        throw new MQClientException("producerGroup is null", null);
    }
    //生产所属组 不能等于 DEFAULT_PRODUCER
    if (this.defaultMQProducer.getProducerGroup().equals(MixAll.DEFAULT_PRODUCER_GROUP)) {
        throw new MQClientException("producerGroup can not equal " + MixAll.DEFAULT_PRODUCER_GROUP + ", please specify another one.",
            null);
    }
}

备注:为了检测-producerGroup的合法性

2-并改变生产者的instanceName为进程 ID。

// 判断producerGroup是否等于CLIENT_INNER_PRODUCER
if (!this.defaultMQProducer.getProducerGroup().equals(MixAll.CLIENT_INNER_PRODUCER_GROUP)) {
    this.defaultMQProducer.changeInstanceNameToPID();
}

是调用ClientConfig#changeInstanceNameToPID
publicvoid changeInstanceNameToPID() {
    if (this.instanceName.equals("DEFAULT")) {
        this.instanceName = String.valueOf(UtilAll.getPid());
    }
}

备注:instanceName == DEFAULT, 将其改为 启动的 进程ID,目的是为了MQClientInstance的构建

3-创建MQClientlnstance实例

MQClientManager管理MQClientInstance,其内部维护的数据结构为:ConcurrentHashMap,key:clientId,且MQClientManager本身是单例模式,核心方法分析如下: MQClientManager

private static MQClientManager instance = new MQClientManager();//-单列模式
private AtomicInteger factoryIndexGenerator = new AtomicInteger();//index的工厂
// MQClientInstance 缓存
private ConcurrentMap<String/* clientId */, MQClientInstance> factoryTable = new ConcurrentHashMap<String, MQClientInstance>();

//构建返回MQClientInstance
public MQClientInstance getAndCreateMQClientInstance(final ClientConfig clientConfig, RPCHook rpcHook) {
    String clientId = clientConfig.buildMQClientId();//构建mq客户端的 id
    MQClientInstance instance = this.factoryTable.get(clientId);
    if (null == instance) {
        instance = new MQClientInstance(clientConfig.cloneClientConfig(),
                this.factoryIndexGenerator.getAndIncrement(), clientId, rpcHook);
        MQClientInstance prev = this.factoryTable.putIfAbsent(clientId, instance);
        if (prev != null) {
            instance = prev;
            log.warn("Returned Previous MQClientInstance for clientId:[{}]", clientId);
        } else {
            log.info("Created new MQClientInstance for clientId:[{}]", clientId);
        }
    }
    return instance;
}

备注:

ClientConfig.buildMQClientId 在上面已分析,是为了构建clientId;getAndCreateMQClientInstance此方法的目的就是为了构建或查询MQClientInstance.    MQClientInstance:封装了 RocketMQ 网络处理 API,是消息生产者( Producer)、消息消费者 (Consumer)与 NameServer、 Broker打交道的网络通道.

接下来分析多个生产者公用同一个MQClientInstance的优点和缺点:

  1. 优点:一般来讲,为了减少客户端的使用资源,如果将所有的instanceName和unitName设置为同样的值,就会只创建一个MQClientInstance实例(用于生产者的topic发送消息在同一套broker集群) 

  2. 缺点:如果多个topic复用MQClientInstance会有怎么的结果呢?这种情况会出现在你在一个JVM里启动了多个Producer时,且没有设置instanceName和unitName,那么这两个Producer会公用一个MQClientInstance,发送的消息会路由到同一个集群。

例如,你起了两个Producer,并且配置的NameServer地址不一样,本意是让这两个Producer往不同集群上分配消息,但是由于共用了一个MQClientInstance,这个MQClientInstance是基于先来的Producer配置构建的,第二个Producer和他公用后被认为是同一instance,配置是相同的,消息的路由就是相同的,就没有达到你想要的效果。

4-向MQClientInstance注册生产者。

//key:group,    value: 生产者
private final ConcurrentMap<String/* group */, MQProducerInner> producerTable = new ConcurrentHashMap<String, MQProducerInner>();
// 将当前生产者加入到 MQClientlnstance管理中
public boolean registerProducer(final String group, final DefaultMQProducerImpl producer) {
    if (null == group || null == producer) {
        return false;
    }
    MQProducerInner prev = this.producerTable.putIfAbsent(group, producer);
    if (prev != null) {
        log.warn("the producer group[{}] exist already.", group);
        return false;
    }
    return true;
}

备注:DefaultMQProducerImpl实现的接口类为:MQProducerInner

5-添加默认topic信息缓存,此处需要理解topicPublishInfoTable数据结构的意思

//key:topic value:TopicPublishInfo-路由相关信息,用于消息发送
private final ConcurrentMap<String/* topic */, TopicPublishInfo> topicPublishInfoTable =
    new ConcurrentHashMap<String, TopicPublishInfo>();

TopicPublishInfo:

分析,熟悉的佩服熟悉的味道,MessageQueue和TopicRouteData在NameServer已分析相当清除,分析如下:

public class TopicPublishInfo {
    //是否是顺序消息
    private boolean orderTopic = false;
    //是否包含路由信息
    private boolean haveTopicRouterInfo = false;
    //该主题队列的消息队列
    private List<MessageQueue> messageQueueList = new ArrayList<MessageQueue>();
    //每选择一次消息 队列, 该值会自增1,如果 Integer.MAX_VALUE, 则重置为 0,用于选择消息队列。
    private volatile ThreadLocalIndex sendWhichQueue = new ThreadLocalIndex();
    //路由信息
    private TopicRouteData topicRouteData;
    //选择队列方法,lastBrokerName其实上一次发送失败的brokerName,如果不为空,本次选择队列发送所在的brokerName则选择其他的brokerName
    public MessageQueue selectOneMessageQueue(final String lastBrokerName) {
        if (lastBrokerName == null) {
            return selectOneMessageQueue();
        } else {
            //如果消息发 送再失败的话 , 下次进行 消息队列选择 时规避上次 MesageQueue 所 在的 Broker, 否 则还 是 很有可能再次失败 。
            int index = this.sendWhichQueue.getAndIncrement();
            for (int i = 0; i < this.messageQueueList.size(); i++) {
                int pos = Math.abs(index++) % this.messageQueueList.size();
                if (pos < 0)
                    pos = 0;
                MessageQueue mq = this.messageQueueList.get(pos);
                if (!mq.getBrokerName().equals(lastBrokerName)) {
                    return mq;
                }
            }
            return selectOneMessageQueue();
        }
    }
    //直接用 sendWhichQueue 自增再获取值 , 与当前路由 表 中消息 队列个数取模, 返回该位置的 MessageQueue(selectOneMessageQueue()方法)
    public MessageQueue selectOneMessageQueue() {
        int index = this.sendWhichQueue.getAndIncrement();
        int pos = Math.abs(index) % this.messageQueueList.size();
        if (pos < 0)
            pos = 0;
        return this.messageQueueList.get(pos);
    }
    //messageQueueList-长度大于0
    public boolean ok() {
        return null != this.messageQueueList && !this.messageQueueList.isEmpty();
    }
    //是否包含路由信息
    public boolean isHaveTopicRouterInfo() {
        return haveTopicRouterInfo;
    }

6-启动-MQClientInstance

     MQClientInstance#start
    public void start() throws MQClientException {
        synchronized (this) {
            switch (this.serviceState) {
                case CREATE_JUST:
                    this.serviceState = ServiceState.START_FAILED;   //1>状态-设置启动失败
                    // If not specified,looking address from name server
                    if (null == this.clientConfig.getNamesrvAddr()) {  //2>判断nameSrvAddr地址是否为空,http获取nameSrvAddr
                        this.mQClientAPIImpl.fetchNameServerAddr();
                    }
                    // Start request-response channel : netty
                    this.mQClientAPIImpl.start();  // 3>启动netty相关
                    // Start various schedule tasks
                    this.startScheduledTask();   //4>【重要】启动相关定时任务
                    // Start pull service
                    this.pullMessageService.start();    //5>消费端相关,后续讲解
                    // Start rebalance service
                    this.rebalanceService.start();      //6>消费端相关,后续讲解
                    // Start push service
                    this.defaultMQProducer.getDefaultMQProducerImpl().start(false); //7>内部启动一个mqProducter,startFactory=false
                    log.info("the client factory [{}] start OK", this.clientId);
                    this.serviceState = ServiceState.RUNNING; >8 状态设置运行中
                    break;
                case RUNNING:
                    break;
                case SHUTDOWN_ALREADY:
                    break;
                case START_FAILED:
                    throw new MQClientException("The Factory object[" + this.getClientId() + "] has been created before, and failed.", null);
                default:
                    break;
            }
        }
    }

备注:后续单独讲解:this.startScheduledTask();

7-发送心跳到所有broker

(this.mQClientFactory.sendHeartbeatToAllBrokerWithLock();)

        public void sendHeartbeatToAllBrokerWithLock() {
        if (this.lockHeartbeat.tryLock()) {
            try {
                this.sendHeartbeatToAllBroker(); 1> 发送心跳到所有broker
                this.uploadFilterClassSource();  2> 更新过滤filterSource 可忽略不看
            } catch (final Exception e) {
                log.error("sendHeartbeatToAllBroker exception", e);
            } finally {
                this.lockHeartbeat.unlock();
            }
        } else {
            log.warn("lock heartBeat, but failed.");
        }
    }

备注:sendHeartbeatToAllBroker,相对简单,

对返回结果维护了brokerVersionTable(ConcurrentHashMap),你不可错过.因为会有定时任务定时发送心跳至所有broker

小结: 通过7个步骤我们已经了解到生产者的启动流程,大致分为:检测相关配置、注册构建相关类(例如:MQClientInstance相关、netty相关等)、然后启动相关定时任务;简单总结生产者的启动流程,如下:

image.png