Netty源码看这篇就够了

1,019 阅读9分钟

前言

后面打算开始撸其他框架源码,而Netty对Java NIO的一层封装,提供了一套简单易用的API,经常被其他框架拿来用,我先花了点时间研究了下。这里整理下对源码的解读,以及对几个关键对象的介绍。分析了之前两篇流水账式的源码分析的不足,这次尝试聚焦几个不同重点进行分析。

个人netty注释版本:gitee.com/Nortyr/nett…
原netty地址:github.com/netty/netty

看完能收获什么

  • Java网络编程介绍
  • 一个简单的EchoServerDemo
  • Bootstrap
  • Channel
  • ChannelPipeline & ChannelHandler
  • EventLoopGroup & EventLoop
  • ChannelFuture

Java网络编程介绍

BIO模型。庞大的线程消耗,消费消息如果很漫长,这个服务就是个灾难。

public void server(int port) throws IOException{
    final ServerSocket socket=new ServerSocket(port);
    for (;;){
        //接受连接
        final Socket clientSock = socket.accept();
        System.out.println("Accept connection from"+ clientSock);
        //创建一个线程来处理连接
        new Thread(new Runnable() {
            @Override
            public void run() {
                OutputStream out;
                try {
                    out=clientSock.getOutputStream();
                    ... doSomeThing...
                    //将消息写给已连接的客户端
                    out.write("Hello world".getBytes(Charset.forName("UTF-8")));
                    out.flush();
                    clientSock.close();
                }
                ...略...
            }
        }).start();
    }
    
}

故此Java设计出了NIO,这里找到个Doug Lea大神的一篇 NIOppt gee.cs.oswego.edu/dl/cpjslide… 感兴趣的可以看一下,十分精简。下面这部分会结合这个ppt进行讲解,看完这个ppt的可以直接略过到下一个部分。

public static void main(String[] args) throws IOException {
    //创建ServerSocketChannel,处理接入连接
    ServerSocketChannel serverSocketChannel=ServerSocketChannel.open();
    //创建Selector
    Selector selector=Selector.open();
    //设置是否为非阻塞
    serverSocketChannel.configureBlocking(false);
    //创建注册channel进selector的创立连接时间
    serverSocketChannel.register(selector, SelectionKey.OP_ACCEPT);
    //绑定端口号
    serverSocketChannel.socket().bind(new InetSocketAddress(8080));
    while (true){
        if(serverSocketChannel.isOpen()){
            // 通过 Selector 选择 Channel
            int selectNums = selector.select(1000L);
            if (selectNums == 0) {
                continue;
            }
            // 遍历可选择的 Channel 的 SelectionKey 集合
            for (SelectionKey selectKey:selector.selectedKeys()) {
                // 忽略无效的 SelectionKey
                if (!selectKey.isValid()) {
                    continue;
                }
                //新建立的连接
                if(selectKey.isAcceptable()){
                    //获取新连接创建的channel
                    SocketChannel socketChannel= ((ServerSocketChannel) selectKey.channel()).accept();
                    if(socketChannel!=null){
                        //设置为非阻塞
                        socketChannel.configureBlocking(false);
                        //注册进selector
                        socketChannel.register(selector,SelectionKey.OP_READ);
                    }
                }
                //处理读时间
                if(selectKey.isReadable()){
                    SocketChannel socketChannel= (SocketChannel) selectKey.channel();
                    if(socketChannel!=null){
                        //读取数据
                        ByteBuffer buffer = ByteBuffer.allocate(1024);
                        int bytesRead = socketChannel.read(buffer);
                        if(bytesRead==-1){
                            socketChannel.register(selector,0);
                            socketChannel.close();
                        }else{
                            buffer.flip();
                            byte[] bytes = new byte[buffer.remaining()];
                            System.arraycopy(buffer.array(), buffer.position(), bytes, 0, buffer.remaining());
                            System.out.println(new String(bytes, "UTF-8"));
                        }
                    }
                }
            }
        }
    }
}

Java NIO的几个核心api

  • Channels
    • 与支持非阻塞读取的文件,socket等建立连接。
  • Buffers
    • 本质是一块内存,用于和NIO通道进行交互。
  • Selectors
    • 把Channel和需要的事件注册到Selector上面,告诉一组channel中的哪一个有IO事件。
  • SelectionKeys
    • 维护IO事件状态和绑定

几个核心api的关系

  • Channel和Buffer
    • 2个交互关系如图所示 image.png
  • Selector/Channel/SelectionKey
    • 一个Selector可以监听多个Channel

    • 一个Selector和Channel的绑定关系为SelectionKey

Channel

image.png

这里我们以NioServerSocketChannel为例,看一下Channel

public interface Channel extends AttributeMap, ChannelOutboundInvoker, Comparable<Channel> {
    ChannelId id();
    EventLoop eventLoop();
    Channel parent();
    ChannelConfig config();
    boolean isOpen();
    boolean isRegistered();
    boolean isActive();
    ChannelMetadata metadata();
    SocketAddress localAddress();
    SocketAddress remoteAddress();
    ChannelFuture closeFuture();
    boolean isWritable();
    long bytesBeforeUnwritable();
    long bytesBeforeWritable();
    Unsafe unsafe();
    ChannelPipeline pipeline();
    ByteBufAllocator alloc();
    @Override
    Channel read();
    @Override
    Channel flush();
    /**
     * 调用Javanio方法封装
     */
    interface Unsafe {

        RecvByteBufAllocator.Handle recvBufAllocHandle();
        /**
         * 返回地址
         */
        SocketAddress localAddress();
        /**
         * 返回远程地址
         */
        SocketAddress remoteAddress();
        /**
         * 注册Channel,注册完成后通知ChannelPromise
         */
        void register(EventLoop eventLoop, ChannelPromise promise);
        /**
         * 将ip地址绑定到Channel,完成后通知ChannelPromise
         */
        void bind(SocketAddress localAddress, ChannelPromise promise);
        /**
         * 连接远程ip地址
         */
        void connect(SocketAddress remoteAddress, SocketAddress localAddress, ChannelPromise promise);
        /**
         * 断开连接,完成后通知ChannelPromise
         */
        void disconnect(ChannelPromise promise);
        /**
         * 关闭channel,通知ChannelPromise
         */
        void close(ChannelPromise promise);
        /**
         * 关闭,不处罚任何事件
         */
        void closeForcibly();
        /**
         * 注销channel,通知ChannelPromise
         */
        void deregister(ChannelPromise promise);
        /**
         * 调用读取操作
         */
        void beginRead();
        /**
         * 调用写操作
         */
        void write(Object msg, ChannelPromise promise);
        /**
         * 清空所有通过ChannelPromise预定的写操作
         */
        void flush();
        ChannelPromise voidPromise();
        /**
         * 返回存储待处理写入请求的Channel的ChannelOutboundBuffer。
         */
        ChannelOutboundBuffer outboundBuffer();
    }
}
public abstract class AbstractNioChannel extends AbstractChannel {
    private final SelectableChannel ch;
    protected final int readInterestOp;
    volatile SelectionKey selectionKey;
    boolean readPending;
    private final Runnable clearReadPendingRunnable = new Runnable() {
        @Override
        public void run() {
            clearReadPending0();
        }
    };
    private ChannelPromise connectPromise;
    private Future<?> connectTimeoutFuture;
    private SocketAddress requestedRemoteAddress;
 }

以上是Channel接口和AbstractNioChannel的抽象类,这里给大家精简了下,从Channel定义的各个方法可以看出,netty的Channel是对原始Channel的一层封装。其中所有的nio的操作封装在了Unsafe中,并进行了一定的增强,例如回调之类的。从AbstractNioChannel可以更加直观的看出,netty对Channel SelectionKey的封装,并添加了自己的回调ChannelPromise从而使方法更加易于使用。

ChannelPipeline & ChannelHandler

基础讲解

ChannelPipeline的初始化

 public abstract class AbstractChannel extends DefaultAttributeMap implements Channel {
        ...其余略...
        private final DefaultChannelPipeline pipeline;
        
	protected AbstractChannel(Channel parent) {
        this.parent = parent;
        id = newId();
        unsafe = newUnsafe();
        pipeline = newChannelPipeline();
	}

	protected DefaultChannelPipeline newChannelPipeline() {
        return new DefaultChannelPipeline(this);
    }
}

ChannelPipeline内部结构概述

public class DefaultChannelPipeline implements ChannelPipeline {
	final AbstractChannelHandlerContext head;
    final AbstractChannelHandlerContext tail;

    private final Channel channel;
    private final ChannelFuture succeededFuture;

    protected DefaultChannelPipeline(Channel channel) {
        this.channel = ObjectUtil.checkNotNull(channel, "channel");
        succeededFuture = new SucceededChannelFuture(channel, null);
        voidPromise =  new VoidChannelPromise(channel, true);

        tail = new TailContext(this);
        head = new HeadContext(this);

        head.next = tail;
        tail.prev = head;
    }
    ...略

    final class TailContext extends AbstractChannelHandlerContext implements ChannelInboundHandler {

        TailContext(DefaultChannelPipeline pipeline) {
            super(pipeline, null, TAIL_NAME, TailContext.class);
            setAddComplete();
        }
    	... 略
    }

    final class HeadContext extends AbstractChannelHandlerContext
            implements ChannelOutboundHandler, ChannelInboundHandler {

        private final Unsafe unsafe;

        HeadContext(DefaultChannelPipeline pipeline) {
            super(pipeline, null, HEAD_NAME, HeadContext.class);
            unsafe = pipeline.channel().unsafe();
            setAddComplete();
        }
        ...略
    }


}

上面列举了ChannelPipeline的创建,以及ChannelPipeline的内部结构。可以看出它维护了一个双向链表。我们在添加handler的时候就是往这个链表中添加的。

image.png

7B15FA95-9788-4E6F-BE73-A78CE0F1BBC4.png

ChannelHandler 添加进ChannelPipeline后会被封装成ChannelHandlerContext,会判断是ChannelInboundHandler还是ChannelOutboundHandler的子类,对inboundoutbound这两个属性进行赋值,ChannelInboundHandler的子类inbound为true,outbound为false,ChannelOutboundHandler反之。ChannelPipeline内部调用方法时,会使用fireXXXXX()的方法,会利用责任链模式进行调用,这时候会用到这个属性进行判断,是否有对应方法,从而进行调用(后面会详细讲解下)。

final class DefaultChannelHandlerContext extends AbstractChannelHandlerContext {
    DefaultChannelHandlerContext(
	            DefaultChannelPipeline pipeline, EventExecutor executor, String name, ChannelHandler handler) {
            super(pipeline, executor, name, isInbound(handler), isOutbound(handler));
            if (handler == null) {
                throw new NullPointerException("handler");
            }
            this.handler = handler;
    }

    private static boolean isInbound(ChannelHandler handler) {
        return handler instanceof ChannelInboundHandler;
    }

    private static boolean isOutbound(ChannelHandler handler) {
        return handler instanceof ChannelOutboundHandler;
    }
 
    private AbstractChannelHandlerContext findContextInbound() {
        AbstractChannelHandlerContext ctx = this;
        do {
            ctx = ctx.next;
        } while (!ctx.inbound);
        return ctx;
    }
    
   
    private AbstractChannelHandlerContext findContextOutbound() {
        AbstractChannelHandlerContext ctx = this;
        do {
            ctx = ctx.prev;
        } while (!ctx.outbound);
        return ctx;
    }
}

方法调用

这里就用了责任链的方式调用方法,确定下一个调用哪一个节点,就是通过inbound outbound 这两个字段决定的。

public final void read() {
    ...省略掉部分无用代码
    final ChannelConfig config = config();
    final ChannelPipeline pipeline = pipeline();
    ByteBuf byteBuf = null;
    boolean close = false;
    try {
        do {
            byteBuf = allocHandle.allocate(allocator);

            pipeline.fireChannelRead(byteBuf);
            byteBuf = null;
        } while (allocHandle.continueReading());

        pipeline.fireChannelReadComplete();

        if (close) {
            closeOnRead(pipeline);
        }
    } 
}


@Override
public ChannelHandlerContext fireChannelRead(final Object msg) {
    invokeChannelRead(findContextInbound(), msg);
    return this;
}


static void invokeChannelRead(final AbstractChannelHandlerContext next, Object msg) {
    //如果msg实现了ReferenceCounted,进行特殊操作
    final Object m = next.pipeline.touch(ObjectUtil.checkNotNull(msg, "msg"), next);
    EventExecutor executor = next.executor();
    if (executor.inEventLoop()) {
        next.invokeChannelRead(m);
    } else {
        executor.execute(new Runnable() {
            @Override
            public void run() {
                next.invokeChannelRead(m);
            }
        });
    }
}

private void invokeChannelRead(Object msg) {
    if (invokeHandler()) {
        try {
            //调用下一个节点的channelRead方法
            ((ChannelInboundHandler) handler()).channelRead(this, msg);
        } catch (Throwable t) {
            invokeExceptionCaught(t);
        }
    } else {
        fireChannelRead(msg);
    }
}

下面就是调用你自定义的ChannelInboundHandler子类的覆盖方法了,这里就不过多赘述。

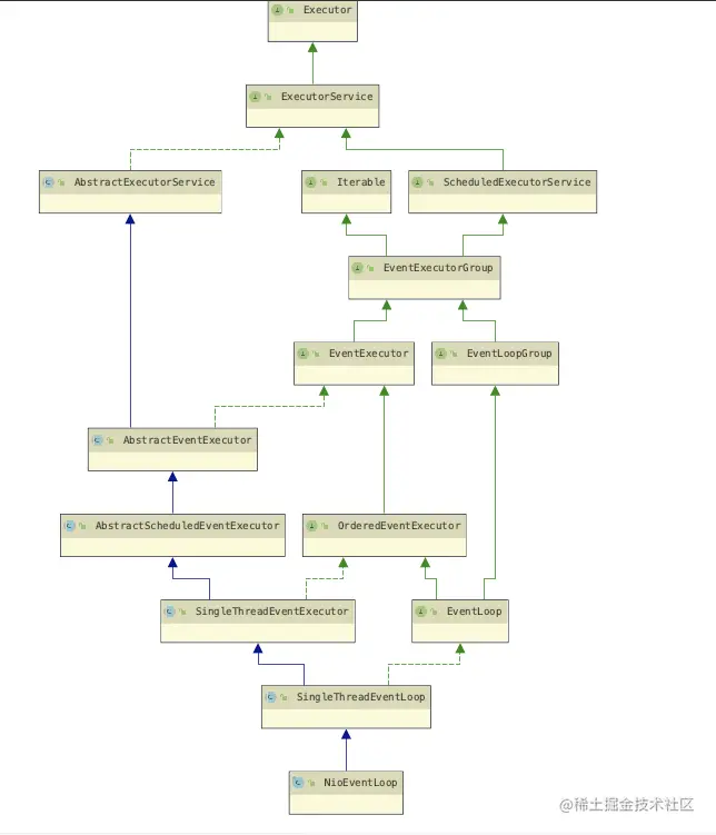
EventLoopGroup & EventLoop

image.png

初始化

EventLoopGroup初始化创建的时候,会创建对应数量的EventLoop,如果没有指定,默认创建cpu核心数量*2个EventLoop

public abstract class MultithreadEventLoopGroup extends MultithreadEventExecutorGroup implements EventLoopGroup {
        //默认线程数是cpu核心的2倍
    static {
        DEFAULT_EVENT_LOOP_THREADS = Math.max(1, SystemPropertyUtil.getInt(
                "io.netty.eventLoopThreads", NettyRuntime.availableProcessors() * 2));

        if (logger.isDebugEnabled()) {
            logger.debug("-Dio.netty.eventLoopThreads: {}", DEFAULT_EVENT_LOOP_THREADS);
        }
    }
}
public abstract class MultithreadEventExecutorGroup extends AbstractEventExecutorGroup {

    protected MultithreadEventExecutorGroup(int nThreads, Executor executor,
                                            EventExecutorChooserFactory chooserFactory, Object... args) {
        children = new EventExecutor[nThreads];

        for (int i = 0; i < nThreads; i ++) {
            boolean success = false;
            try {
                //创建对应数量的EventLoop
                children[i] = newChild(executor, args);
                success = true;
            } 
        }

        chooser = chooserFactory.newChooser(children);

        final FutureListener<Object> terminationListener = new FutureListener<Object>() {
            @Override
            public void operationComplete(Future<Object> future) throws Exception {
                if (terminatedChildren.incrementAndGet() == children.length) {
                    terminationFuture.setSuccess(null);
                }
            }
        };

        for (EventExecutor e: children) {
            e.terminationFuture().addListener(terminationListener);
        }

        Set<EventExecutor> childrenSet = new LinkedHashSet<EventExecutor>(children.length);
        Collections.addAll(childrenSet, children);
        readonlyChildren = Collections.unmodifiableSet(childrenSet);
    }
}    

将EventLoop封装进EventExecutorChooser

@Override
public EventExecutorChooser newChooser(EventExecutor[] executors) {
  if (isPowerOfTwo(executors.length)) {
      return new PowerOfTwoEventExecutorChooser(executors);
  } else {
      return new GenericEventExecutorChooser(executors);
  }
}

方法调用

此处借助EchoServer启动分析EventLoop方法执行过程(不感兴趣的可以跳过)
如果你服务设置了主从线程,在启动的时候,就会使用主线程启动服务。

final ChannelFuture initAndRegister() {
    ...省略部分代码
    ChannelFuture regFuture = config().group().register(channel);
}

@Override
public ChannelFuture register(Channel channel) {
    //从EventExecutorChooser获取到EventLoop注册Channel
    return next().register(channel);
}

protected abstract class AbstractUnsafe implements Unsafe {
    public final void register(EventLoop eventLoop, final ChannelPromise promise) {
        try {
            eventLoop.execute(new Runnable() {
                @Override
                public void run() {
                    register0(promise);
                }
            });
        }
    }     
}
//将任务先添加进队列,
private void execute(Runnable task, boolean immediate) {
    boolean inEventLoop = inEventLoop();
    addTask(task);
    if (!inEventLoop) {
        //主线程轮循,监听事件
        startThread();

    }

    ...省略无用代码
}
protected void addTask(Runnable task) {
    ObjectUtil.checkNotNull(task, "task");
    if (!offerTask(task)) {
        reject(task);
    }
}
final boolean offerTask(Runnable task) {
    if (isShutdown()) {
        reject();
    }
    return taskQueue.offer(task);
}

startThread(); 比较核心单独说一下,他会启动一个线程

private void doStartThread() {
    assert thread == null;
    executor.execute(new Runnable() {
        @Override
        public void run() {
            ...省略无用代码
            try {
                SingleThreadEventExecutor.this.run();
                success = true;
            } 
        }
    });
}
//execute没啥好说的了,就是启动线程
public void execute(Runnable command) {
    threadFactory.newThread(command).start();
}
protected void run() {
    for (;;) {
        else if (strategy > 0) {
            final long ioStartTime = System.nanoTime();
            try {
                processSelectedKeys();
            } finally {
                // Ensure we always run tasks.
                final long ioTime = System.nanoTime() - ioStartTime;

                ranTasks = runAllTasks(ioTime * (100 - ioRatio) / ioRatio);
            }
        } else {
            //执行前天添加的任务
            ranTasks = runAllTasks(0); // This will run the minimum number of tasks
        }
    }
}

processSelectedKeys();就是正常执行读取连接的操作入口,runAllTasks( ); 就是上面添加的匿名内部类的执行入口

new Runnable() {
    @Override
    public void run() {
        register0(promise);
    }
}

ChannelFuture

image.png 这个从图中可以看出它就是对java.util.concurrent.Future的拓展。

这里我们主要看一下它扩展的回调机制

 public Promise<V> await() throws InterruptedException {
    //根据有无结果判断当前任务是否完成
    if (isDone()) {
        return this;
    }

    if (Thread.interrupted()) {
        throw new InterruptedException(toString());
    }

    checkDeadLock();

    synchronized (this) {
        while (!isDone()) {
            incWaiters();
            try {
                //线程进入等待状态
                wait();
            } finally {
                decWaiters();
            }
        }
    }
    return this;
}

private static boolean isDone0(Object result) {
    return result != null && result != UNCANCELLABLE;
}

与之对应的就是notify了

image.png

image.png 调用回调最终会调用

private void notifyListenersNow() {
    Object listeners;
    synchronized (this) {
        // Only proceed if there are listeners to notify and we are not already notifying listeners.
        if (notifyingListeners || this.listeners == null) {
            return;
        }
        //用完就删
        notifyingListeners = true;
        listeners = this.listeners;
        this.listeners = null;
    }
    for (;;) {
        if (listeners instanceof DefaultFutureListeners) {
            notifyListeners0((DefaultFutureListeners) listeners);
        } else {
            notifyListener0(this, (GenericFutureListener<?>) listeners);
        }
        synchronized (this) {
            if (this.listeners == null) {
                // Nothing can throw from within this method, so setting notifyingListeners back to false does not
                // need to be in a finally block.
                notifyingListeners = false;
                return;
            }
            listeners = this.listeners;
            this.listeners = null;
        }
    }
}

private static void notifyListener0(Future future, GenericFutureListener l) {
    try {
        //调用自定义listener
        l.operationComplete(future);
    } catch (Throwable t) {
        if (logger.isWarnEnabled()) {
            logger.warn("An exception was thrown by " + l.getClass().getName() + ".operationComplete()", t);
        }
    }
}

Bootstrap

最后我们再来看下Bootstrap,核心部分上面已经讲完了,这里就不多赘述,这就简述下

public abstract class AbstractBootstrap{
    private static final Map.Entry<ChannelOption<?>, Object>[] EMPTY_OPTION_ARRAY = new Map.Entry[0];
    private static final Map.Entry<AttributeKey<?>, Object>[] EMPTY_ATTRIBUTE_ARRAY = new Map.Entry[0];
    volatile EventLoopGroup group;
    private volatile ChannelFactory<? extends C> channelFactory;
    private volatile SocketAddress localAddress;
    private final Map<ChannelOption<?>, Object> options = new LinkedHashMap<ChannelOption<?>, Object>();
    private final Map<AttributeKey<?>, Object> attrs = new ConcurrentHashMap<AttributeKey<?>, Object>();
    private volatile ChannelHandler handler;
}

public class ServerBootstrap extends AbstractBootstrap{
    private final Map<ChannelOption<?>, Object> childOptions = new LinkedHashMap<ChannelOption<?>, Object>();
    private final Map<AttributeKey<?>, Object> childAttrs = new ConcurrentHashMap<AttributeKey<?>, Object>();
    private final ServerBootstrapConfig config = new ServerBootstrapConfig(this);
    private volatile EventLoopGroup childGroup;
    private volatile ChannelHandler childHandler;
}
private ChannelFuture doBind(final SocketAddress localAddress) {
    //初始化并注册一个 Channel 对象,pipeline中添加ServerBootstrapAcceptor,处理连理连接事件,
    //        ChannelFuture regFuture = config().group().register(channel);启动线程循环监听事件
    final ChannelFuture regFuture = initAndRegister();
    final Channel channel = regFuture.channel();
    if (regFuture.cause() != null) {
        return regFuture;
    }
    //因为是异步,不能保证是否完成
    //绑定Channel端口,并注册channel到selectionKey中
    if (regFuture.isDone()) {
        // 注册完成
        ChannelPromise promise = channel.newPromise();
        doBind0(regFuture, channel, localAddress, promise);
        return promise;
    } else {
        // 注册还未完成
        final PendingRegistrationPromise promise = new PendingRegistrationPromise(channel);
        regFuture.addListener(new ChannelFutureListener() {
            @Override
            public void operationComplete(ChannelFuture future) throws Exception {
                Throwable cause = future.cause();
                if (cause != null) {
                    // EventLoop 上的注册失败,因此一旦我们尝试访问 Channel 的 EventLoop,就直接使 ChannelPromise 失败,以免导致 IllegalStateException。
                    promise.setFailure(cause);
                } else {
                    // 注册成功,所以设置正确的执行器来使用。
                    // See https://github.com/netty/netty/issues/2586
                    promise.registered();
                    //绑定端口
                    doBind0(regFuture, channel, localAddress, promise);
                }
            }
        });
        return promise;
    }
}

至此,Netty源码分析就结束了,大部分都已经讲完,感兴趣的朋友可以跟着ServerBootstrap的源码跑一下,大部分都明白了,本来上一篇博客写了ServerBootstrap启动过程分析,但是觉得又臭又长,就给删了。就是跑一边代码,谁不会呢,这里就简述下关键的部分。还有其他部分,后面看心情决定要不要写博客了,反正也没人看~~~