浅论软件测试工程师的核心竞争力,你还能点点点多久?

182 阅读3分钟

无论从事哪一个行业,核心竞争力都是绕不开的一个话题,提高核心竞争力是我们一生中的重要课题。它保障了我们不会被替代,即在竞争中别人都争不过你,只有你才做得到的某种能力。对于测试员而言,究竟何为这个岗位的核心竞争力,对于初入职场的我而言,着实困惑了我许久,在刚进入这个行业时,由于经验不是很足,总是会被他人的言语所动摇,有的人说,测试本身就是一种有前景的工作,市场的缺口很大。但也有人说,如果不接触代码,只会点点点的测试,一定会被市场淘汰的。

这里插一句,可能会有朋友出来说一句,我认识某某某一直在做功能测试,做了六年了,现在稳稳的月入20k+。诚然,在手工这行做到极致的确实薪酬不会低,但是事实上,这种是明显属于幸存者偏差了,这样优秀的人才也是凤毛麟角了。整个大环境还是往懂编程语言的自动化测试方向靠拢,你会自动化测试就是要比只会点点点的薪资要高一个量级,这已经是普适性的一个事实了。

那么自动化如何开展呢,这里为诸君准备了一份功能向自动化测试转进的大礼包,需要的可以点击下面即可免费领取自动化测试大礼包哟

Python自动化测试

自动化测试从接口测试开始是不错的,基础的接口自动化测试,http协议,JSON数据格式详解,Requests模块基础,Requests请求HTTP接口实战

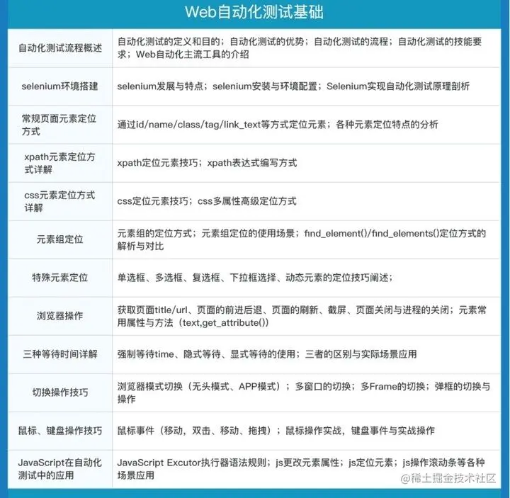
WEB自动化测试基础

自动化测试流程概述,selenium环境搭建,常规页面元素定位方式,xpath元素定位方式详解,css元素定位方式详解,元素组定位,特殊元素定位,浏览器操作。三种等待时问详解,切換操作技巧,鼠标、键盘操作技巧,JavaScript在自动化测试中的应用

Fiddler抓包

Fiddler 工具介绍与安装。Fiddler原理与HTTP协议详解,Fiddler抓包与过滤,Fiddler断点实战,Fiddler模拟mock实战,Fiddler弱网实战。

Postman

Postman安装与使用,Postman集合测试,Postman接口关联,Postman断言,Postman参数化,Postman数据驱动。

MySQL

MySQL数据库环境搭建,MySQL之数据库、表的SQL命令,MySQL之数据完整性约束使用,MySQL之增删改的SQL命令,MySQL之查询的SQL命令,MySQL之高级查询-函数&分组查询SQL命令,MySQL之高级查询-关联查询&子查询SQL命令Mysql之TCL操作,MySQL作业讲解,mongodb数据实操

liunux系统操作

Linux环境搭建,Linux初级命令学习,Linux中级命令学习,Linux高级命令学习,Linux下Web环境部署1-tomcat+jdk,Linux下Web环境部署2-MySQL数据库,Linux服务器访问操作。

需要的可以点击下面即可免费领取自动化测试大礼包哟

Python自动化测试