SpringCloudAlibaba网关Gateway 应用分析及实现

511 阅读9分钟

网关Gateway 应用分析及实现

快速入门

入门业务实现

(1)创建sca-gateway模块

选中01-nacos-config,右键new->module选择maven项目,

第一步:创建sca-gateway模块,其pom.xml文件如下:

<?xml version="1.0" encoding="UTF-8"?>
<project xmlns="http://maven.apache.org/POM/4.0.0"
         xmlns:xsi="http://www.w3.org/2001/XMLSchema-instance"
         xsi:schemaLocation="http://maven.apache.org/POM/4.0.0 http://maven.apache.org/xsd/maven-4.0.0.xsd">
    <modelVersion>4.0.0</modelVersion>

	<parent>
        <artifactId>01-sca</artifactId>
        <groupId>com.cy</groupId>
        <version>1.0-SNAPSHOT</version>
   </parent>
   
    <groupId>org.cy</groupId>
    <artifactId>sca-gateway</artifactId>
    <version>1.0-SNAPSHOT</version>
    
    <dependencies>
        <dependency>
            <groupId>org.springframework.cloud</groupId>
            <artifactId>spring-cloud-starter-gateway</artifactId>
        </dependency>
    </dependencies>
    
</project>

(2)添加配置

添加bootstrap.yml

server:
  port: 9000
spring:
  application:
    name: sca-gateway
  cloud:
    gateway:
      routes:
        - id: route01
          uri: http://localhost:8081/
          predicates: ###匹配规则
              - Path=/nacos/provider/echo/**
          filters:
              - StripPrefix=1 #转发之前去掉path中第一层路径,例如nacos

其中:路由(Route) 是 gateway 中最基本的组件之一,表示一个具体的路由信息载体。主要定义了下面的几个信息:

  1. id,路由标识符,区别于其他 Route。

  2. uri,路由指向的目的地 uri,即客户端请求最终被转发到的微服务。

  3. predicate,断言(谓词)的作用是进行条件判断,只有断言都返回真,才会执行路由。

  4. filter,过滤器用于修改请求和响应信息。

(3)启动项目

第三步:启动项目进行访问测试,如图所示:

启动一个8081的提供者,这个提供者必须有provider/echo/**的请求方法

http://localhost:9000/nacos/provider/echo/hello

在这里插入图片描述

负载均衡设计

为什么负载均衡?

网关才是服务访问的入口,所有服务都会在网关层面进行底层映射,所以在访问服务时,要基于服务serivce id(服务名)去查找对应的服务,让请求从网关层进行均衡转发,以平衡服务实例的处理能力。

Gateway中负载均衡实现?

网关才是服务访问的入口,所有服务都会在网关层面进行底层映射,所以在访问服务时,要基于服务serivce id(服务名)去查找对应的服务,让请求从网关层进行均衡转发,以平衡服务实例的处理能力。

Gateway中负载均衡实现?

(1)添加发现依赖

在sca-gateway项目中

第一步:项目中添加服务发现依赖,代码如下:

<dependency>
  <groupId>com.alibaba.cloud</groupId>
  <artifactId>spring-cloud-starter-alibaba-nacos-discovery</artifactId>
</dependency>

(2)修改配置文件

第二步:修改其配置文件,代码如下

server:
  port: 9000
spring:
  application:
    name: sca-gateway
  cloud:
    nacos:
      discovery:
        server-addr: localhost:8848 #服务发现,同时当前服务注册到nacos
    gateway:
      discovery:
        locator:
          enabled: true
      routes:
        - id: route01
          ##uri: http://localhost:8081/
          uri: lb://nacos-provider # lb为服务前缀,不能随意写
          predicates: ###匹配规则
            - Path=/nacos/provider/echo/**
          filters:
            - StripPrefix=1 #转发之前去掉path中第一层路径,例如nacos

在这里插入图片描述 其中,lb指的是从nacos中按照名称获取微服务,并遵循负载均衡策略。同时建议开发阶段打开gateway日志,代码如下:

logging:
  level:
    org.springframework.cloud.gateway: debug

(3)启动服务进行测试

第三步:启动服务,进行访问测试,并反复刷新分析,如图所示: [外链图片转存失败,源站可能有防盗链机制,建议将图片保存下来直接上传(img-iisdGdsS-1622969038797)(C:\Users\沉思\AppData\Roaming\Typora\typora-user-images\1622961612816.png)] [外链图片转存失败,源站可能有防盗链机制,建议将图片保存下来直接上传(img-7oBxL3Ib-1622969038799)(C:\Users\沉思\AppData\Roaming\Typora\typora-user-images\1622961690313.png)]

执行流程分析

根据官方的说明,其Gateway具体工作流程,如图所示:

[外链图片转存失败,源站可能有防盗链机制,建议将图片保存下来直接上传(img-DnhcQY3g-1622969038800)(C:\Users\沉思\AppData\Roaming\Typora\typora-user-images\1622961729211.png)]

客户端向Spring Cloud Gateway发出请求。 如果Gateway Handler Mapping 通过断言的集合确定请求与路由匹配,则将其发送到Gateway Web Handler。 Gateway Web Handler 通过确定的路由中所配置的过滤器集合链式调用过滤器(也就是所谓的责任链模式)。 Filter由虚线分隔的原因是, Filter可以在发送代理请求之前和之后运行逻辑。处理的逻辑是 在处理请求时 排在前面的过滤器先执行,而处理返回相应的时候,排在后面的过滤器先执行。

断言增强分析

Predicate(断言)又称谓词,用于条件判断,只有断言结果都为真,才会真正的执行路由。断言其本质就是定义路由转发的条件。

Predicate 内置工厂

SpringCloud Gateway包括需要内置的断言工厂,所有这些断言都与http请求的不同属性相匹配,具体如下:

基于Datetime类型的断言工厂 此类型的断言根据时间做判断,主要有三个:

1) AfterRoutePredicateFactory:判断请求日期是否晚于指定日期

2) BeforeRoutePredicateFactory:判断请求日期是否早于指定日期

3) BetweenRoutePredicateFactory:判断请求日期是否在指定时间段内

-After=2020-12-31T23:59:59.789+08:00[Asia/Shanghai]

当且仅当请求时的时间After配置的时间时,才转发该请求,若请求时的时间不是After配置的时间时,则会返回404 not found。同时,当predicates配置项只配置了一个Predicate且没有配置Path时,Path的默认值为/。所以该段配置会使访问 GATEWAY_URL/ 时转发到 user-center微服务的/**。时间值可通过ZonedDateTime.now()获取。

基于远程地址的断言工厂 RemoteAddrRoutePredicateFactory:接收一个IP地址段,判断请求主机地址是否在指定地址段中,例如:

-RemoteAddr=192.168.1.1/24

基于Cookie的断言工厂,CookieRoutePredicateFactory:接收两个参数,cookie 名字和一个正则表达式。 判断请求 cookie是否具有给定名称且值与正则表达式匹配。例如:

-Cookie=chocolate, ch

基于header的断言工厂,HeaderRoutePredicateFactory:接收两个参数,标题名称和正则表达式。 判断请求Header是否具有给定名称且值与正则表达式匹配。例如:

-Header=X-Request-Id, \d+

基于Host的断言工厂,HostRoutePredicateFactory:接收一个参数,主机名模式。判断请求的Host是否满足匹配规则,例如:

-Host=**.testhost.org

基于Method请求方法的断言工厂,MethodRoutePredicateFactory接收一个参数,判断请求类型是否跟指定的类型匹配。例如:

-Method=GET

基于Path请求路径的断言工厂PathRoutePredicateFactory,接收一个参数,判断请求的URI部分是否满足路径规则,例如:

-Path=/foo/{segment}

基于Query请求参数的断言工厂,QueryRoutePredicateFactory :接收两个参数,请求param和正则表达式, 判断请求参数是否具 有给定名称且值与正则表达式匹配。例如:

-Query=baz, ba.

基于路由权重的断言工厂,WeightRoutePredicateFactory:接收一个[组名,权重], 然后对于同一个组内的路由按照权重转发,例如:

routes:
-id: weight_route1 
-uri: host1 predicates:
-Path=/ehco/**
-Weight=group2, 2

-id: weight_route2 
-uri: host2 predicates:
-Path=/ehco/**
-Weight= group2, 8

Predicate 应用案例实践

内置的路由断言工厂应用案例,例如:

server:
  port: 9000
spring:
  application:
    name: sca-gateway
  cloud:
    nacos:
      server-addr: localhost:8848
    gateway:
      discovery:
        locator:
          enabled: true #开启通过服务中心的serviceId 创建路由的功能
      routes:
        - id: bd-id
          ##uri: http://localhost:8081/
          uri: lb://nacos-provider
          predicates: ###匹配规则
              - Path=/nacos/provider/echo/**
              - Before=2021-01-30T00:00:00.000+08:00
              - Method=GET
          filters:
            -  StripPrefix=1 # 转发之前去掉1层路径

说明:当条件不满足时,则无法进行路由转发,会出现404异常。时间不满足导致 [外链图片转存失败,源站可能有防盗链机制,建议将图片保存下来直接上传(img-JT7wAi4A-1622969038802)(C:\Users\沉思\AppData\Roaming\Typora\typora-user-images\1622962791190.png)]

Predicate 自定义分析及实现

业务描述:通过断言设置分页页码page的取值。

业务实现:

(1)定义断言

第一步:定义断言

package com.cy.predicates;

import org.springframework.cloud.gateway.handler.predicate.AbstractRoutePredicateFactory;
import org.springframework.stereotype.Component;
import org.springframework.web.server.ServerWebExchange;

import javax.sound.midi.Soundbank;
import java.net.SocketTimeoutException;
import java.util.Arrays;
import java.util.List;
import java.util.function.Predicate;

@Component
class PageRoutePredicateFactory extends AbstractRoutePredicateFactory<PageRoutePredicateFactory.Config> {

    public PageRoutePredicateFactory() {
        super(PageRoutePredicateFactory.Config.class);
    }

    @Override
    public List<String> shortcutFieldOrder() {
        //这里的顺序要跟配置文件中的参数顺序一致
        System.out.println("Arrays::="+Arrays.asList("minPage", "maxPage").toString());
        return Arrays.asList("minPage", "maxPage");
    }

    @Override
    public Predicate<ServerWebExchange> apply(PageRoutePredicateFactory.Config config) {
        return new Predicate<ServerWebExchange>() {
            @Override
            public boolean test(ServerWebExchange serverWebExchange) {
                String page=serverWebExchange.getRequest().getQueryParams().getFirst("Page");
                System.out.println("page:"+page);
                System.out.println("Bool"+page!=null||"".equals(page.trim()));
                System.out.println("\"\".equals(page.trim())::"+!"".equals(page.trim()));
                
                if (page!=null&&!"".equals(page.trim())) {
                    int pageInt= Integer.parseInt(page);
                    System.out.println("pageInt:"+pageInt);
                    return pageInt > config.getMinPage() && pageInt < config.getMaxPage();
                  
                }
                return true;

            }
        };
    }

    static class Config {//必须是静态内部类
        private int minPage;
        private int maxPage;

        public int getMinPage() {
            return minPage;
        }

        public void setMinPage(int minPage) {
            this.minPage = minPage;
        }

        public int getMaxPage() {
            return maxPage;
        }

        public void setMaxPage(int maxPage) {
            this.maxPage = maxPage;
        }
    }
}

[外链图片转存失败,源站可能有防盗链机制,建议将图片保存下来直接上传(img-IY0IwlUV-1622969038803)(C:\Users\沉思\AppData\Roaming\Typora\typora-user-images\1622967654986.png)]

(2)修改配置文件

添加Page断言设置bootstrap.yml

server:
  port: 9000
spring:
  application:
    name: sca-gateway
  cloud:
    nacos:
      discovery:
        server-addr: localhost:8848 #服务发现,同时当前服务注册到nacos
    gateway:
      discovery:
        locator:
          enabled: true
      routes:
        - id: route01
          ##uri: http://localhost:8081/
          uri: lb://nacos-provider # lb为服务前缀,不能随意写
          predicates: ###匹配规则
            - Path=/nacos/provider/echo/**
            - Before=2021-06-30T00:00:00.000+08:00
            - Method=GET
            - Page=10,20
          filters:
            - StripPrefix=1 #转发之前去掉path中第一层路径,例如nacos

logging:
  level:
    org.springframework.cloud.gateway: debug

[外链图片转存失败,源站可能有防盗链机制,建议将图片保存下来直接上传(img-RYSayElT-1622969038803)(C:\Users\沉思\AppData\Roaming\Typora\typora-user-images\1622968041322.png)]

(3)重启Gateway服务

重启Gateway服务,在浏览器输入url及参数,检测输出结果:

http://localhost:9000/nacos/provider/echo/hello?Page=15

[外链图片转存失败,源站可能有防盗链机制,建议将图片保存下来直接上传(img-C6KO1HC5-1622969038804)(C:\Users\沉思\AppData\Roaming\Typora\typora-user-images\1622968276717.png)] [外链图片转存失败,源站可能有防盗链机制,建议将图片保存下来直接上传(img-loXmGLis-1622969038804)(C:\Users\沉思\AppData\Roaming\Typora\typora-user-images\1622968322933.png)]

过滤器增强分析

过滤器(Filter)就是在请求传递过程中,对请求和响应做一个处理。

Filter生命周期

在Gateway中, Filter的生命周期只有两个:“pre” 和 “post”。如图所示: [外链图片转存失败,源站可能有防盗链机制,建议将图片保存下来直接上传(img-dGQ3yByU-1622969038805)(C:\Users\沉思\AppData\Roaming\Typora\typora-user-images\1622968379229.png)] 其中:

1)PRE: 此过滤器在请求被路由之前调用,可以基于此过滤器实现身份验证、在集群中选择请求的微服务、记录调试信息等。

2)POST:此过滤器在路由到微服务以后执行。这种过滤器可用来为响应添加标准的HTTP Header、收集统计信息和指标、将响应从微服务发送给客户端等。

局部过滤器分析

Gateway 的Filter从作用范围可分为两种:GatewayFilter与GlobalFilter。其中:

  1. GatewayFilter:应用到单个路由或者一个分组的路由上。

  2. GlobalFilter:应用到所有的路由上。

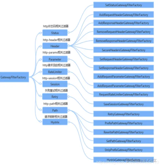
在SpringCloud Gateway中内置了很多不同类型的网关路由过滤器。具体如下: [外链图片转存失败,源站可能有防盗链机制,建议将图片保存下来直接上传(img-01Ue9xTU-1622969038805)(C:\Users\沉思\AppData\Roaming\Typora\typora-user-images\1622968412024.png)] 案例分析:

  1. 基于AddRequestHeaderGatewayFilterFactory,为原始请求添加Header。例如,为原始请求添加名为 X-Request-Foo ,值为 Bar 的请求头:
spring:
  cloud:
    gateway:
      routes:
        - id: add_request_header_route
          uri: https://example.org
          filters:
            - AddRequestHeader=X-Request-Foo, Bar

2) 基于AddRequestParameterGatewayFilterFactory,为原始请求添加请求参数及值,例如,为原始请求添加名为foo,值为bar的参数,即:foo=bar。

spring:
  cloud:
    gateway:
      routes:
        - id: add_request_parameter_route
          uri: https://example.org
          filters:
            - AddRequestParameter=foo, bar

3)基于PrefixPathGatewayFilterFactory,为原始的请求路径添加一个前缀路径,例如,该配置使访问${GATEWAY_URL}/hello 会转发到uri/mypath/hello。

spring:
  cloud:
    gateway:
      routes:
        - id: prefixpath_route
          uri: https://example.org
          filters:
            - PrefixPath=/mypath

4)基于RequestRateLimiterGatewayFilterFactory,实现限流操作,算法为令牌桶算法,配置如下:

spring:
  cloud:
    gateway:
      routes:
        - id: requestratelimiter_route
          uri: https://example.org
          filters:
            - name: RequestRateLimiter
              args:
                redis-rate-limiter.replenishRate: 10
                redis-rate-limiter.burstCapacity: 20

5)基于RequestSizeGatewayFilterFactory,设置允许接收最大请求包的大小,配置示例:

spring:
  cloud:
    gateway:
      routes:
        - id: request_size_route
      uri: http://localhost:8080/upload
      predicates:
        - Path=/upload
      filters:
        - name: RequestSize
          args:
            # 单位为字节
            maxSize: 5000000

如果请求包大小超过设置的值,则会返回 413 Payload Too Large以及一个errorMessage

全局过滤器以及自定义

全局过滤器(GlobalFilter)作用于所有路由, 无需配置。在系统初始化时加载,并作用在每个路由上。通过全局过滤器可以实现对权限的统一校验,安全性验证等功能。常用全局过滤器如图所示: [外链图片转存失败,源站可能有防盗链机制,建议将图片保存下来直接上传(img-ReNWxhKF-1622969038806)(C:\Users\沉思\AppData\Roaming\Typora\typora-user-images\1622968650798.png)] 内置的过滤器已经可以完成大部分的功能,但是对于企业开发的一些业务功能处理,还是需要我们 自己编写过滤器来实现的,那么我们一起通过代码的形式自定义一个过滤器,去完成统一的权限校验。 例如,当客户端第一次请求服务时,服务端对用户进行信息认证(登录) 认证通过,将用户信息进行加密形成token,返回给客户端,作为登录凭证 以后每次请求,客户端都携带认证的token 服务端对token进行解密,判断是否有效。

package com.cy.filters;

import org.springframework.cloud.gateway.filter.GatewayFilterChain;
import org.springframework.cloud.gateway.filter.GlobalFilter;
import org.springframework.core.Ordered;
import org.springframework.http.HttpStatus;
import org.springframework.stereotype.Component;
import org.springframework.web.server.ServerWebExchange;
import reactor.core.publisher.Mono;

@Component
public class AuthGlobalFilter implements GlobalFilter, Ordered {

    @Override
    public Mono<Void> filter(ServerWebExchange exchange, GatewayFilterChain chain) {
        String token=exchange.getRequest().getQueryParams().getFirst("token");
        if(!"admin".equals(token)){
            System.out.println("认证失败");
            exchange.getResponse().setStatusCode(HttpStatus.UNAUTHORIZED);
            return exchange.getResponse().setComplete();
        }
        return chain.filter(exchange);
    }

    @Override
    public int getOrder() {
        return 0;
    }
}

[外链图片转存失败,源站可能有防盗链机制,建议将图片保存下来直接上传(img-dDZFqyPK-1622969038806)(C:\Users\沉思\AppData\Roaming\Typora\typora-user-images\1622968760879.png)] 启动Gateway服务,假如在访问的url中不带“token=admin”这个参数,可能会出现异常,如图所示: [外链图片转存失败,源站可能有防盗链机制,建议将图片保存下来直接上传(img-wMwfAJo3-1622969038807)(C:\Users\沉思\AppData\Roaming\Typora\typora-user-images\1622968902990.png)] [外链图片转存失败,源站可能有防盗链机制,建议将图片保存下来直接上传(img-LYi1RKUx-1622969038807)(C:\Users\沉思\AppData\Roaming\Typora\typora-user-images\1622968924260.png)]

限流设计及实现

网关是所有请求的公共入口,所以可以在网关进行限流,而且限流的方式也很多,我们采用Sentinel组件来实现网关的限流。Sentinel支持对SpringCloud Gateway、Zuul等主流网关进行限流。参考网址如下:

https://github.com/alibaba/spring-cloud-alibaba/wiki/Sentinel

限流快速入门

(1)添加依赖

在原有sca-springcloud-gateway依赖的基础上再添加如下两个依赖,例如:

<dependency>
    <groupId>com.alibaba.cloud</groupId>
    <artifactId>spring-cloud-starter-alibaba-sentinel</artifactId>
</dependency>

<dependency>
    <groupId>com.alibaba.cloud</groupId>
    <artifactId>spring-cloud-alibaba-sentinel-gateway</artifactId>
</dependency>

在这里插入图片描述

(2)添加sentinel及规则

添加sentinel及路由规则(假如已有则无需设置)

在routes同级目录下,配置sentinel,配置地址时要把http://localhost加上

routes:
  - id: route01
    uri: lb://nacos-provider
    predicates: ###匹配规则
      - Path=/provider/echo/**
sentinel:
  transport:
    dashboard: http://localhost:8180 #Sentinel 控制台地址
    port: 8719 #客户端监控API的端口
  eager: true  #取消Sentinel控制台懒加载,即项目启动即连接

全部配置内容

server:
  port: 9000
spring:
  application:
    name: sca-gateway
  cloud:
    nacos:
      discovery:
        server-addr: localhost:8848 #服务发现,同时当前服务注册到nacos
    gateway:
      discovery:
        locator:
          enabled: true #开启通过服务名(id)查找服务实例的这个特性
      routes:
        - id: route01 #随意指定的一个值,路由的唯一标识
          ##uri: http://localhost:8081/ #一个服务的地址
          uri: lb://nacos-provider
          predicates: ###谓词对象(定义访问规则)
            - Path=/nacos/provider/echo/**
            - Before=2021-06-30T00:00:00.000+08:00
            - Method=GET
            #- Query=name,tony

          filters:  ##gateway 作为一个入口处理所有请求,底层通过filter实现
            - StripPrefix=1 #去掉url中path部分的第一部分内容(前面两个“/”及之间的内容)
            #- AddRequestHeader=tedu, CGB
            #- AddRequestParameter=page, 10

    sentinel:  #限流设置(gateway 元素内部写sentinel,注意缩进关系)
       eager: true #启动时注册
       transport:
         dashboard: http://localhost:8180  #sentinel 控制台
         port: 8719 #sentinel 客户端端口

(3)启动网关项目

检测sentinel控制台的网关菜单。

启动时,添加sentinel的jvm参数,通过此菜单可以让网关服务在sentinel控制台显示不一样的菜单(假如没有发现变化关闭网关项目,关闭sentinel,然后重启sentinel,重启网关项目),代码如下。

-Dcsp.sentinel.app.type=1

假如是在idea中,可以参考下面的图进行配置
在这里插入图片描述 Sentinel 控制台启动以后,界面如图所示: 在这里插入图片描述

(4)设置限流策略

在sentinel面板中设置限流策略,如图所示:
在这里插入图片描述

(5)实现限流操作

原生界面 在这里插入图片描述 自定义显示json字符串

新建配置config配置文件夹,创建GatewayConfig类。

package com.cy.config;

import com.alibaba.csp.sentinel.adapter.gateway.sc.callback.BlockRequestHandler;
import com.alibaba.csp.sentinel.adapter.gateway.sc.callback.GatewayCallbackManager;
import com.fasterxml.jackson.core.JsonProcessingException;
import com.fasterxml.jackson.databind.ObjectMapper;
import org.springframework.context.annotation.Configuration;
import org.springframework.web.reactive.function.server.ServerResponse;
import org.springframework.web.server.ServerWebExchange;
import reactor.core.publisher.Mono;

import java.util.HashMap;
import java.util.Map;

@Configuration
public class GatewayConfig {

    public GatewayConfig(){
        GatewayCallbackManager.setBlockHandler(new BlockRequestHandler() {
            /**当出现限流操作时会执行此方法*/
            @Override
            public Mono<ServerResponse> handleRequest(
                    ServerWebExchange serverWebExchange,
                    Throwable throwable) {
                Map<String,Object> map=new HashMap<>();
                map.put("code",429);
                map.put("message", "request is blocked");
                try {
                    //jackson
                    String str=new ObjectMapper().writeValueAsString(map);
                    return ServerResponse.ok().body(Mono.just(str), String.class);
                } catch (JsonProcessingException e) {
                    e.printStackTrace();
                    throw new RuntimeException(e);
                }
            }
        });
    }
}

在这里插入图片描述 显示自定义限流内容 在这里插入图片描述

基于请求属性限流

定义指定routeId的基于属性的限流策略如图所示: 在这里插入图片描述 通过postman进行测试分析 在这里插入图片描述

自定义API维度限流

自定义API分组,是一种更细粒度的限流规则定义,它允许我们利用sentinel提供的API,将请求路径进行分组,然后在组上设置限流规则即可。

(1)新建API分组

在这里插入图片描述 (2)新建分组流程 在这里插入图片描述

(3)访问测试

进行访问测试,如图所示

http://localhost:9000/nacos/provider/echo/a1

[外链图片转存失败,源站可能有防盗链机制,建议将图片保存下来直接上传(img-vhq7yaUe-1623065083623)(C:\Users\沉思\AppData\Roaming\Typora\typora-user-images\1623064539217.png)]

http://localhost:9000/nacos/provider/echo/a2

[外链图片转存失败,源站可能有防盗链机制,建议将图片保存下来直接上传(img-cCFcbBu7-1623065083625)(C:\Users\沉思\AppData\Roaming\Typora\typora-user-images\1623064606474.png)]