[路飞]_leetcode 621. 任务调度器

368 阅读3分钟

「这是我参与11月更文挑战的第 15 天,活动详情查看:2021最后一次更文挑战

题目1

题目来源:leetcode 621. 任务调度器

给你一个用字符数组 tasks 表示的 CPU 需要执行的任务列表。其中每个字母表示一种不同种类的任务。任务可以以任意顺序执行,并且每个任务都可以在 1 个单位时间内执行完。在任何一个单位时间,CPU 可以完成一个任务,或者处于待命状态。

然而,两个 相同种类 的任务之间必须有长度为整数 n 的冷却时间,因此至少有连续 n 个单位时间内 CPU 在执行不同的任务,或者在待命状态。

你需要计算完成所有任务所需要的 最短时间 。

 

示例 1:

输入:[3,2,4,1]
输入:tasks = ["A","A","A","B","B","B"], n = 2
输出:8
解释:A -> B -> (待命) -> A -> B -> (待命) -> A -> B
在本示例中,两个相同类型任务之间必须间隔长度为 n = 2 的冷却时间,而执行一个任务只需要一个单位时> 间,所以中间出现了(待命)状态。

示例 2:

输入:tasks = ["A","A","A","B","B","B"], n = 0
输出:6
解释:在这种情况下,任何大小为 6 的排列都可以满足要求,因为 n = 0
["A","A","A","B","B","B"]
["A","B","A","B","A","B"]
["B","B","B","A","A","A"]
...
诸如此类

示例 2:

输入:tasks = ["A","A","A","A","A","A","B","C","D","E","F","G"], n = 2]
输出:16]
解释:一种可能的解决方案是:]
A -> B -> C -> A -> D -> E -> A -> F -> G -> A -> (待命) -> (待命) -> A -> (待命) -> (待命) -> A

 

提示:

1 <= task.length <= 104
tasks[i] 是大写英文字母
n 的取值范围为 [0, 100]

分析

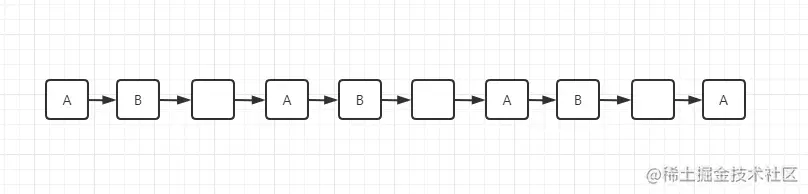
  • 假设有一组任务 [A,A,A,A,B,B,B,C,C,C]
  • 通过示列可以看出我们应当先将最大任务数的任务A进行排列 1637064541(1).png
  • 再将另一类任务B插入A任务排列后的间隔中,避免同任务在一起 1637064751(1).png
  • 此时再将C任务插入到剩余位置 1637064783(1).png
  • 相同任务会有时间执行间隔,中间插入其他任务能够节省时间
  • 有数量大于1的任务都应该与最大任务数量的任务间隔相排
  • 当然如果n为0时,此时执行时间为任务的个数

1637067202(1).png

  • 此时可以由图看出为 3*3 + 1

1637067362(1).png

  • 此时可以由图看出为 3*3 + 2

  • 结合俩图可以所画时间是由 最多任务个数szie、最多任务种类m与间隔n是相关的

  • szie - 1 * n + 1 + m

代码实现

/**
 * @param {character[]} tasks
 * @param {number} n
 * @return {number}
 */
// lodash.js
var leastInterval = function(tasks, n) {
    let freq = _.countBy(tasks)
    // maxNumsTask 当前任务数组里面,出频次最多的任务
    let maxNumsTask = Math.max(...Object.values(freq))
    let m = 0
    Object.values(freq).forEach(v => {
        if( v === maxNumsTask){
            m++
        }
    })
    // 比较任务总数 与 最短耗时的关系
    return Math.max((maxNumsTask-1)*(n+1)+m,tasks.length)
};