天呐,更新小小的注册表居然这么复杂?【手撕eureka源码NO.2】

532 阅读11分钟

通过前面的学习,我们已经知道eureka-clienteureka-server主动上报了自己的通信地址,这一过程是通过调用服务注册的接口来完成的。

现在eureka-server能够获取到所有eureka-client的通信地址了,可eureka-client是怎么获取其他eureka-client的通信地址的呢?本篇揭晓。

eureka-client是怎样初始化的

先来看看eureka-client初始化时做了哪些操作。不知道大家还记不记得,上一篇讲过在eureka-server的初始化过程中,有一个步骤是创建eurekaClient对象。

image-20210822112300020

为什么eureka-server初始化过程,需要创建eurekaClient对象呢?

如果我们的eureka-server只部署在一台服务器上,并且只部署一个eureka-server,那么当然不需要创建eurekaClient。可一旦需要将eureka-server部署成一个集群,情况就变得复杂起来了。

因为在集群eureka-server之间需要相互注册,所以每一个eureka服务端,同时也是eureka的客户端

这里只是简单的提一下,具体的内容,后面讲解eureka-server集群相关的知识时再做补充。此处我们只是借助eureka-server的启动,来查看eurekaClient的初始化逻辑。

先贴一小段代码看看,大家脑海里有个大概的印象,后面画一张流程图讲解。

//创建eurekaClient对象
if (eurekaClient == null) {
    //读取eureka-client.properties中的配置
    EurekaInstanceConfig instanceConfig = isCloud(ConfigurationManager.getDeploymentContext())
        ? new CloudInstanceConfig()
        : new MyDataCenterInstanceConfig();
​
    //通过instanceConfig和InstanceInfo构造Manager对象
    applicationInfoManager = new ApplicationInfoManager(
        instanceConfig, new EurekaConfigBasedInstanceInfoProvider(instanceConfig).get());
​
    EurekaClientConfig eurekaClientConfig = new DefaultEurekaClientConfig();
    //创建eurekaClient
    eurekaClient = new DiscoveryClient(applicationInfoManager, eurekaClientConfig);
}

流程图:

eureka-client初始化

InstanceInfo上一章里提到过,里面包含了服务的ip、端口号、服务名称、实例id等信息。服务注册时,eureka-client会把InstanceInfo中的信息发送给eureka-server。

现在大家知道InstanceInfo是在哪里创建的了:基于我们自己的配置文件+一些默认配置构成。

eureka-client是怎样获取注册表的

上文创建了一个DiscoveryClient对象,在该对象创建的过程中,eureka-client发起http请求向eureka-server请求到了所有的注册表信息。

老规矩,先上一张DiscoveryClient创建的源码简图。

全量拉取注册表(eureka-client)

拉取注册表的主要逻辑在getAndStoreFullRegistry()方法中,贴出来看一下(部分代码省略)

private void getAndStoreFullRegistry() throws Throwable {
        long currentUpdateGeneration = fetchRegistryGeneration.get();
        Applications apps = null;
        //构建http请求,发起请求
        EurekaHttpResponse<Applications> httpResponse = 略...;
        if (httpResponse.getStatusCode() == Status.OK.getStatusCode()) {
            //从请求结果中,获取服务列表
            apps = httpResponse.getEntity();
        }
        if (apps == null) {
            logger.error("略...");
        } else if (fetchRegistryGeneration.compareAndSet(currentUpdateGeneration, currentUpdateGeneration + 1)) {
            //保存服务列表
            localRegionApps.set(this.filterAndShuffle(apps));
            logger.debug("Got full registry with apps hashcode {}", apps.getAppsHashCode());
        } else {
            logger.warn("略...");
        }
    }

服务列表被保存在AtomicReference<Applications> localRegionApps中,稍后我们会通过断点来看看Applications中的内容。

在此之前,我们先来看看,eureka-server在接收到客户端http请求后做了哪些逻辑处理?你可能会想:这有什么难的?直接把注册表数据返回不就可以了?憋着急,我们来看看源码验证一下你的猜想正不正确。

eureka-server是怎样返回注册表的

eureka-server接收http请求的代码,在eureka-core工程下的ApplicationsResource.java中,目录结构如下:

image-20210904145628768

返回服务列表的方法是getContainers(参数略),下面我们通过一张代码简图,来看看方法内部的主要逻辑。

全量拉取注册表(eureka-server)

在eureka-server的处理逻辑中,用到了一套多级缓存机制,返回服务列表时,不是直接返回注册表,而是先从只读缓存中读取,如果没有缓存数据,再从读写缓存中取,如果读写缓存也没有,则从注册表读取。

只读缓存: ConcurrentMap<Key, Value> readOnlyCacheMap

读写缓存: LoadingCache<Key, Value> readWriteCacheMap,基于com.google.common.cache.LoadingCache实现。

缓存读取流程如图:

多级缓存流程图

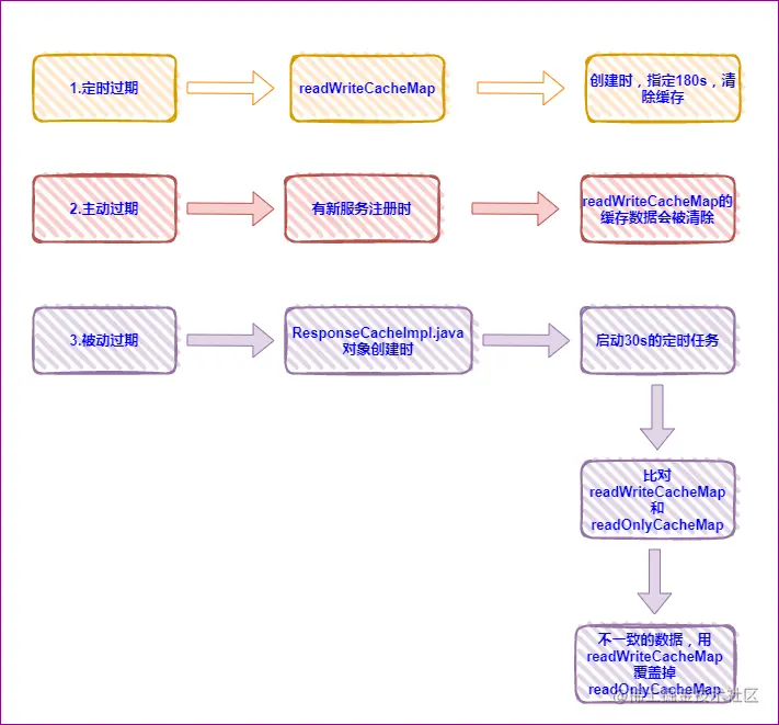
既然这里使用了缓存,那么一个新的问题就被引入了,什么时候过期缓存数据呢?

1.创建readWriteCacheMap时,指定了180s自动过期。(定时过期)

public class ResponseCacheImpl implements ResponseCache {
    private final LoadingCache<Key, Value> readWriteCacheMap;
    //读写缓存创建
    this.readWriteCacheMap =
        CacheBuilder.newBuilder().initialCapacity(1000)
        //从配置中读取缓存过期时间,指定时间单位为-秒
        .expireAfterWrite(serverConfig.getResponseCacheAutoExpirationInSeconds(), TimeUnit.SECONDS)
}
​

时间配置在DefaultEurekaServerConfig.java中:

public class DefaultEurekaServerConfig implements EurekaServerConfig {
    @Override
    public long getResponseCacheAutoExpirationInSeconds() {
        //默认配置180
        return configInstance.getIntProperty(
                namespace + "responseCacheAutoExpirationInSeconds", 180).get();
    }
}
​

2.有新服务注册时,缓存会过期。(主动过期)

前面的内容里,我们讲解服务注册时,实际上是调用了eureka-serverAbstractInstanceRegistry.javaregister()方法,当时我们忽略了一些细节,其中就包括过期缓存的这一小段。现在我们来看一看。

public abstract class AbstractInstanceRegistry implements InstanceRegistry {
    public void register(略...) {
        //调用内部的invalidateCache()方法
        invalidateCache(registrant.getAppName(), registrant.getVIPAddress(), 
                        registrant.getSecureVipAddress());
    }
    
    private void invalidateCache(略...) {
        // 调用ResponseCacheImpl.java中过期缓存的方法
        responseCache.invalidate(appName, vipAddress, secureVipAddress);
    }
}
​

invalidateCache()可以看出,实际上还是使用的ResponseCacheImpl.java内部定义的invalidate()方法。

public void invalidate(Key... keys) {
    for (Key key : keys) {
        //使用缓存框架自带的清除方法,清除缓存
        readWriteCacheMap.invalidate(key);
        //略...
    }
}

3.ResponseCacheImpl.java创建时启动了一个定时任务,每隔30秒就会去过期缓存。(被动过期)

public class ResponseCacheImpl implements ResponseCache {
    //构造方法
    ResponseCacheImpl(略...){
        //是否启动只读缓存,默认true
        if (shouldUseReadOnlyResponseCache) {
            //具体要执行的任务:getCacheUpdateTask()
            timer.schedule(getCacheUpdateTask(),
                           //间隔多少毫秒后,首次执行此任务
                           new Date(((System.currentTimeMillis() / responseCacheUpdateIntervalMs) * responseCacheUpdateIntervalMs) + responseCacheUpdateIntervalMs),
                           //每隔多少秒后,重复执行此任务
                           //config中的配置:"responseCacheUpdateIntervalMs", (30 * 1000)
                        responseCacheUpdateIntervalMs);
            }
    }
    
    //具体的缓存处理逻辑
    private TimerTask getCacheUpdateTask() {
        return new TimerTask() {
            @Override
            public void run() {
                //遍历readOnlyCacheMap中所有缓存
                for (Key key : readOnlyCacheMap.keySet()) {
                    CurrentRequestVersion.set(key.getVersion());
                    Value cacheValue = readWriteCacheMap.get(key);
                    Value currentCacheValue = readOnlyCacheMap.get(key);
                    //如果'只读缓存'中的数据和'读写缓存'的数据不一致,则用'读写缓存'数据覆盖掉'只读缓存'
                    if (cacheValue != currentCacheValue) {
                        readOnlyCacheMap.put(key, cacheValue);
                    }
                }
            }
        };
    }
}
​

一张图总结一下:

缓存过期全图

最后,我们来看一下eureka-server返回的注册表数据长什么样。

返回的注册表数据1

Applications大概长什么样。

Applications清晰图

至此eureka-client获取注册表的机制我们就学习了二分之一了。

为什么说是二分之一?憋着急,继续往后看。

现在eureka-client已经能够获取到注册表了,看上去似乎没什么问题,可只要我们多想一步,就会发现问题所在。比如,一旦有新的服务注册到eureka-server上去,之前已经获取到注册表的eureka-client怎么同步新的数据呢?

eureka-client是怎么更新注册表的

为了获取到eureka-server端发生变动的注册表,在eureka-client初始化时启动了一个定时任务,每隔30秒就向eureka-server请求一次变化的注册表数据。

客户端定时抓取增量注册表

本文开始的代码简图中,我们梳理了discoverClient创建过程,其中有一段是initScheduledTasks(),也就是初始化定时任务的地方,当时让大家暂时忽略,现在我们来看一下。

initScheduledTasks()中包含多个定时任务,暂时我们只关注了其中刷新注册表的定时任务,余下部分依然还是后面用到时再来看。

主要逻辑代码如下:

@Singleton
public class DiscoveryClient implements EurekaClient {
    private final ScheduledExecutorService scheduler;
    private void initScheduledTasks() {
        //略...
        scheduler.schedule(
            new TimedSupervisorTask(
                "cacheRefresh",
                scheduler,
                cacheRefreshExecutor,
                //间隔多久执行一次定时任务,默认30(从默认配置获取)
                registryFetchIntervalSeconds,
                //间隔时间的单位
                TimeUnit.SECONDS,
                expBackOffBound,
                //具体任务逻辑
                new CacheRefreshThread()
            ),registryFetchIntervalSeconds, TimeUnit.SECONDS);
    }
}

这里我们先来看一下eureka-client默认配置是定义在什么地方的,定义在DefaultEurekaClientConfig.java中:

public class DefaultEurekaClientConfig implements EurekaClientConfig {
    @Override
    public int getRegistryFetchIntervalSeconds() {
        //默认配置:定时器间隔多久执行
        return configInstance.getIntProperty(
                namespace + REGISTRY_REFRESH_INTERVAL_KEY, 30).get();
        //配置的key定义:PropertyBasedClientConfigConstants.java
        //String REGISTRY_REFRESH_INTERVAL_KEY = "client.refresh.interval";
    }
}

了解了一下默认配置,接下来我们把思路拉回来,继续看刷新注册表的定时任务。

由于代码内部的方法调用过于复杂,此处就不贴源码了,采用代码简图代替。

客户端,定时抓取注册表,代码简图

最主要的方法是getAndUpdateDelta(),贴出源码看一下:

private void getAndUpdateDelta(Applications applications)
    Applications delta = null;
    //发送获取增量注册表的请求
    EurekaHttpResponse<Applications> httpResponse = eurekaTransport.queryClient.
        getDelta(remoteRegionsRef.get());
    if (httpResponse.getStatusCode() == Status.OK.getStatusCode()) {
        delta = httpResponse.getEntity();
    }
    //如果返回数据为空,则重新拉取所有的注册表
    if (delta == null) {
        getAndStoreFullRegistry();
    }else if(略...){
        //将获取到的注册表数据,与本地合并
        updateDelta(delta);
        //将合并后的结果,生成一个HashCode (此处稍后分析)
        String reconcileHashCode = getReconcileHashCode(applications);
        //对比http请求返回的HashCode和新生成的HashCode
        if (!reconcileHashCode.equals(delta.getAppsHashCode()) || clientConfig.shouldLogDeltaDiff()){
            //对比结果不一致,重新拉取全量注册表
            reconcileAndLogDifference(delta, reconcileHashCode);  
        }
    }else{
        //log.err(..);
    }
​
)

从源代码中可以看到,eureka-client获取到数据后,本地进行了一个合并校验数据的过程,我们来看看这一块。

注册表数据合并:eureka-client获取到注册表数据后,会根据一个ActionType来判断服务实例的变动类型,也就是判断服务实例到底是需要新增到本地的注册表中,还是要从本地注册表删除,还是需要将本地的某个服务实例信息进行更新。

先看一眼源码,稍后通过流程图加以理解:

private void updateDelta(Applications delta) {
    //遍历获取到的注册表信息
    for (Application app : delta.getRegisteredApplications()) {
            for (InstanceInfo instance : app.getInstances()) {
                if (ActionType.ADDED.equals(instance.getActionType())) {
                  //新增
                 applications.getRegisteredApplications(instance.getAppName()).addInstance(instance);
                }else if (ActionType.MODIFIED.equals(instance.getActionType())) {
                  //修改
                 applications.***.addInstance(instance);
                }else if (ActionType.DELETED.equals(instance.getActionType())) {
                  //删除
                 applications.***.removeInstance(instance);
                }
            }
    }
}

数据校验: 在eureka-server更新完本地注册表后,会将本地的注册表信息做一个hash计算得到一个哈希值,同时eureka-server在返回数据时,也携带了一个哈希值。

从理论上讲经过一轮更新后,eureka-server和eureka-client中的注册表数据是完全一致的,所以得出的hash计算结果也应该是一样的。

如果不一样,说明eureka-client和eureka-server之间的数据同步出现了问题,那么此时eureka-client会重新向eureka-server请求一次全部的注册表数据。然后将新获取到的数据覆盖掉本地的注册表数据,以保证自己和eureka-server的数据一致。

结合流程图,理解合并和数据校验过程:

20-client-增量注册表合并

以上,整个eureka-client端是怎样定时发送http请求的,获取到数据是怎么进行合并和校验的,就已经梳理清楚了。

接下来看看eureka-server的接口是怎样处理的呢?还是通过多级缓存机制返回数据吗?

eureka-server增量注册表数据是怎么维护的

对于增量注册表数据,eureka-server依然是通过多级缓存机制来返回,但是由于注册表信息在不断发生变化,所以eureka-server是不会重复的返回所有的注册表信息的,在这里eureka-server借助了Queue(队列)来记录变化的那一部分注册表信息。

每当发生服务注册或者服务主动下线时,就将变化的注册表信息发送到一个recentlyChangedQueue中,同时在需要这部分数据时,直接取queue中的数据即可。

配合流程图理解:

21-server-最近变化队列

recentlyChangedQueue定义在AbstractInstanceRegistry.java中,如果大家还有印象,就能记得前面代表注册表ConcurrentHashMap也是定义在这里。

我们简单来看看recentlyChangedQueue长什么样:

public abstract class AbstractInstanceRegistry implements InstanceRegistry {
    //变量定义
    private ConcurrentLinkedQueue<RecentlyChangedItem> recentlyChangedQueue 
        = new ConcurrentLinkedQueue<RecentlyChangedItem>();
    //队列中存放的数据类型(一个内部类)
    private static final class RecentlyChangedItem {
        private long lastUpdateTime;
        private Lease<InstanceInfo> leaseInfo;
    }
}

其中的LeaseInstanceInfo分别代表租约信息和服务实例信息,前面已经讲过了。

接下来我们看一下readWriteCacheMapQueue中数据的逻辑。

public class ResponseCacheImpl implements ResponseCache {
     private final AbstractInstanceRegistry registry;
     //readWriteCacheMap根据指定key未获取到数据,则执行此方法
     private Value generatePayload(Key key) {
         //获取全部注册表数据(全量数据)
         if (ALL_APPS.equals(key.getName())) {略..}
         //获取变化的注册表数据(增量数据)
         else if(ALL_APPS_DELTA.equals(key.getName())){
             payload = getPayLoad(key,
             //调用AbstractInstanceRegistry.java的
             //getApplicationDeltasFromMultipleRegions()方法获取队列数据
             registry.getApplicationDeltasFromMultipleRegions(key.getRegions()));
         } 
     }
}

大家想一想,这里使用队列存储数据会产生一个什么新的问题?随着时间推移,recentlyChangedQueue中的数据会不断增加,这就导致eureka-client多次定时获取数据时,会获取到重复的数据。

明明之前已经获取过的数据,再反复的重复的获取,完全没有必要。因为eureka-client获取到增量注册表数据后,还需要在本地做一些合并和校验工作,那么随着数据的增多,从网络传输、合并数据、校验数据整条工作路径上的效率都会降低。

所以eureka-server开启了一个定时任务,每隔30秒就清理一下recentlyChangedQueue中的数据,确保Queue中的数据是在180秒内发生变化的服务实例。

定时任务清除队列数据流程图:

22-server-最近队列过期

贴一小段简化源码:

public abstract class AbstractInstanceRegistry implements InstanceRegistry {
    //构造方法
    protected AbstractInstanceRegistry(略..){
        //开启定时任务
        this.deltaRetentionTimer.schedule(getDeltaRetentionTask(),
                //默认配置30s
                serverConfig.getDeltaRetentionTimerIntervalInMs(),
                serverConfig.getDeltaRetentionTimerIntervalInMs());
    }
    
    //定时任务执行逻辑
    private TimerTask getDeltaRetentionTask() {
        return new TimerTask() {
            @Override
            public void run() {
                //遍历队列中的数据
                Iterator<RecentlyChangedItem> it = recentlyChangedQueue.iterator();
                while (it.hasNext()) {
                    //将180s内未发生变动的服务,从队列中删除
                    if (it.next().getLastUpdateTime() <
                            System.currentTimeMillis() - 
                        //默认180s
                        serverConfig.getRetentionTimeInMSInDeltaQueue()) {
                        it.remove();
                    } else {
                        break;
                    }
                }
            }
        };
    }
}

到此,整个服务注册和服务发现的核心流程我们就全部明白了,下一篇我们来看看eureka的心跳机制是如何实现的。