Linux内存占用分析的几个方法,你知道几个?

1,154 阅读10分钟

系统内存是硬件系统中必不可少的部分,定时查看系统内存资源运行情况,可以帮助我们及时发现内存资源是否存在异常占用,确保业务的稳定运行。

例如:定期查看公司的网站服务器内存使用情况,可以确保服务器的资源是否够用,或者发现服务器内存被占用异常可以及时解决,避免因内存不够导致无法访问网站或访问速度慢的问题。

因此,对于 Linux 管理员来说,在日常工作中能够熟练在 Linux 系统下检查内存的运行状况就变得尤为重要!

查看内存的运行状态并非难事,但是针对不同的情况使用正确的方式查看呢?

一口君整理了几个 个非常实用的 Linux 内存查看方法

1、free命令
2、 vmstat命令
3、 /proc/meminfo 命令
4、 top命令
5、 htop 命令
6、查看进程内存信息

Linux内存总览图

该图很好的描述了OS内存的使用和分配等详细信息。建议大家配合该图来一起学习和理解内存的一些概念。

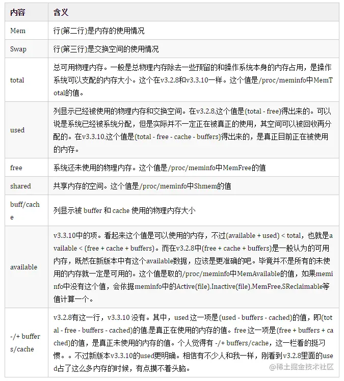
一、free命令
free 命令可以显示当前系统未使用的和已使用的内存数目,还可以显示被内核使用的内存缓冲区。

  1. free 命令语法:

free [options]

free 命令选项:

-b # 以Byte为单位显示内存使用情况;
-k # 以KB为单位显示内存使用情况;
-m # 以MB为单位显示内存使用情况;
-g # 以GB为单位显示内存使用情况。 
-o # 不显示缓冲区调节列;
-s<间隔秒数> # 持续观察内存使用状况;
-t # 显示内存总和列;
-V # 显示版本信息。
  1. free 命令实例

    free -t    # 以总和的形式显示内存的使用信息
    free -h -s 10 # 周期性的查询内存使用信息,每10s 执行一次命令
    
    free -h -c 10 #输出10次
      在版本 v3.2.8,就是输出一次!需要配合 -s 使用。
      在版本 v3.3.10,不加-s,就默认1秒输出一次。
    free -V #查看版本号
    

下面先解释一下输出的内容:

二、vmstat 指令
vmstat命令是最常见的Linux/Unix监控工具,用于查看系统的内存存储信息,是一个报告虚拟内存统计信息的小工具,属于sysstat包。

vmstat 命令报告包括:进程、内存、分页、阻塞 IO、中断、磁盘、CPU。

可以展现给定时间间隔的服务器的状态值,包括服务器的CPU使用率,内存使用,虚拟内存交换情况,IO读写情况。

这个命令是我查看Linux/Unix最喜爱的命令,一个是Linux/Unix都支持,二是相比top,我可以看到整个机器的CPU,内存,IO的使用情况,而不是单单看到各个进程的CPU使用率和内存使用率(使用场景不一样)。

  1. 命令格式:
    vmstat -s(参数)

  2. 举例
    一般vmstat工具的使用是通过两个数字参数来完成的,第一个参数是采样的时间间隔数,单位是秒,第二个参数是采样的次数,如:

    root@local:~# vmstat 2 1 procs -----------memory---------- ---swap-- -----io---- -system-- ----cpu---- r b swpd free buff cache si so bi bo in cs us sy id wa 1 0 0 3498472 315836 3819540 0 0 0 1 2 0 0 0 100 0

2表示每个两秒采集一次服务器状态,1表示只采集一次。

实际上,在应用过程中,我们会在一段时间内一直监控,不想监控直接结束vmstat就行了,例如:

这表示vmstat每2秒采集数据,按下ctrl + c结束程序,这里采集了3次数据我就结束了程序。

  1. 常见问题处理
    常见问题及解决方法

如果r经常大于4,且id经常少于40,表示cpu的负荷很重。
如果pi,po长期不等于0,表示内存不足。
如果disk经常不等于0,且在b中的队列大于3,表示io性能不好。

1.如果在processes中运行的序列(process r)是连续的大于在系统中的CPU的个数表示系统现在运行比较慢,有多数的进程等待CPU。
2.如果r的输出数大于系统中可用CPU个数的4倍的话,则系统面临着CPU短缺的问题,或者是CPU的速率过低,系统中有多数的进程在等待CPU,造成系统中进程运行过慢。
3.如果空闲时间(cpu id)持续为0并且系统时间(cpu sy)是用户时间的两倍(cpu us)系统则面临着CPU资源的短缺。
当发生以上问题的时候请先调整应用程序对CPU的占用情况.使得应用程序能够更有效的使用CPU.同时可以考虑增加更多的CPU. 关于CPU的使用情况还可以结合mpstat, ps aux top prstat –a等等一些相应的命令来综合考虑关于具体的CPU的使用情况,和那些进程在占用大量的CPU时间.一般情况下,应用程序的问题会比较大一些.比如一些sql语句不合理等等都会造成这样的现象.

  1. 内存问题现象:
    内存的瓶颈是由scan rate (sr)来决定的.scan rate是通过每秒的始终算法来进行页扫描的.如果scan rate(sr)连续的大于每秒200页则表示可能存在内存缺陷.同样的如果page项中的pi和po这两栏表示每秒页面的调入的页数和每秒调出的页数.如果该值经常为非零值,也有可能存在内存的瓶颈,当然,如果个别的时候不为0的话,属于正常的页面调度这个是虚拟内存的主要原理.

解决办法:

1.调节applications & servers使得对内存和cache的使用更加有效.
2.增加系统的内存.
3.Implement priority paging in s in pre solaris 8 versions by adding line "set priority paging=1" in /etc/system. Remove this line if upgrading from Solaris 7 to 8 & retaining old /etc/system file.
关于内存的使用情况还可以结ps aux top prstat –a等等一些相应的命令来综合考虑关于具体的内存的使用情况,和那些进程在占用大量的内存.

一般情况下,如果内存的占用率比较高,但是,CPU的占用很低的时候,可以考虑是有很多的应用程序占用了内存没有释放,但是,并没有占用CPU时间,可以考虑应用程序,对于未占用CPU时间和一些后台的程序,释放内存的占用。

r 表示运行队列(就是说多少个进程真的分配到CPU),我测试的服务器目前CPU比较空闲,没什么程序在跑,当这个值超过了CPU数目,就会出现CPU瓶颈了。

这个也和top的负载有关系,一般负载超过了3就比较高,超过了5就高,超过了10就不正常了,服务器的状态很危险。

top的负载类似每秒的运行队列。如果运行队列过大,表示你的CPU很繁忙,一般会造成CPU使用率很高。

  1. 常见性能问题分析
    IO/CPU/men连锁反应

    1.free急剧下降 2.buff和cache被回收下降,但也无济于事 3.依旧需要使用大量swap交换分区swpd 4.等待进程数,b增多 5.读写IO,bi bo增多 6.si so大于0开始从硬盘中读取 7.cpu等待时间用于 IO等待,wa增加

内存不足

1.开始使用swpd,swpd不为0
2.si so大于0开始从硬盘中读取

io瓶颈

1.读写IO,bi bo增多超过2000
2.cpu等待时间用于 IO等待,wa增加 超过20
3.sy 系统调用时间长,IO操作频繁会导致增加 >30%
4.wa io等待时间长
    iowait% <20%            良好
    iowait% <35%            一般
    iowait% >50%
5.进一步使用iostat观察

CPU瓶颈:load,vmstat中r列

1.反应为CPU队列长度
    2.一段时间内,CPU正在处理和等待CPU处理的进程数之和,直接反应了CPU的使用和申请情况。
    3.理想的load average:核数*CPU数*0.7
        CPU个数:grep 'physical id' /proc/cpuinfo | sort -u
        核数:grep 'core id' /proc/cpuinfo | sort -u | wc -l
    4.超过这个值就说明已经是CPU瓶颈了

三、/proc/meminfo
用途:用于从/proc文件系统中提取与内存相关的信息。这些文件包含有 系统和内核的内部信息。其实 free 命令中的信息都来自于 /proc/meminfo 文件。/proc/meminfo 文件包含了更多更原始的信息,只是看起来不太直观。

  1. 查看方法:
    cat /proc/meminfo

  2. 实例及信息解释

    peng@ubuntu:~$ cat /proc/meminfo
    MemTotal:        2017504 kB //所有可用的内存大小,
    物理内存减去预留位和内核使用。系统从加电开始到引导完成,firmware/BIOS要预留一
    些内存,内核本身要占用一些内存,最后剩下可供内核支配的内存就是MemTotal。这个值
    在系统运行期间一般是固定不变的,重启会改变。
    MemFree:          511052 kB //表示系统尚未使用的内存。
    MemAvailable:     640336 kB //真正的系统可用内存,
    系统中有些内存虽然已被使用但是可以回收的,比如cache/buffer、slab都有一部分可
    以回收,所以这部分可回收的内存加上MemFree才是系统可用的内存
    Buffers:          114348 kB //用来给块设备做缓存的内存,(文件系统的 metadata、pages)
    Cached:           162264 kB //分配给文件缓冲区的内存,例如vi一个文件,就会将未保存的内容写到该缓冲区
    SwapCached:         3032 kB //被高速缓冲存储用的交换空间(硬盘的swap)的大小
    Active:           555484 kB //经常使用的高速缓冲存储器页面文件大小
    Inactive:         295984 kB //不经常使用的高速缓冲存储器文件大小
    Active(anon):     381020 kB //活跃的匿名内存
    Inactive(anon):   244068 kB //不活跃的匿名内存
    Active(file):     174464 kB //活跃的文件使用内存
    Inactive(file):    51916 kB //不活跃的文件使用内存
    Unevictable:          48 kB //不能被释放的内存页
    Mlocked:              48 kB //系统调用 mlock 
    SwapTotal:        998396 kB //交换空间总内存
    SwapFree:         843916 kB //交换空间空闲内存
    Dirty:               128 kB //等待被写回到磁盘的
    Writeback:             0 kB //正在被写回的
    AnonPages:        572776 kB //未映射页的内存/映射到用户空间的非文件页表大小
    Mapped:           119816 kB //映射文件内存
    Shmem:             50212 kB //已经被分配的共享内存
    Slab:             113700 kB  //内核数据结构缓存
    SReclaimable:      68652 kB //可收回slab内存
    SUnreclaim:        45048 kB //不可收回slab内存
    KernelStack:        8812 kB //内核消耗的内存
    PageTables:        27428 kB //管理内存分页的索引表的大小
    NFS_Unstable:          0 kB //不稳定页表的大小
    Bounce:                0 kB //在低端内存中分配一个临时buffer作为跳转,把位
    于高端内存的缓存数据复制到此处消耗的内存
    WritebackTmp:          0 kB //FUSE用于临时写回缓冲区的内存
    CommitLimit:     2007148 kB //系统实际可分配内存
    Committed_AS:    3567280 kB //系统当前已分配的内存
    VmallocTotal:   34359738367 kB //预留的虚拟内存总量
    VmallocUsed:           0 kB //已经被使用的虚拟内存
    VmallocChunk:          0 kB //可分配的最大的逻辑连续的虚拟内存
    HardwareCorrupted:     0 kB //表示“中毒页面”中的内存量
    即has failed的内存(通常由ECC标记). ECC代表“纠错码”. ECC memory能够纠正小错误并检测较大错误;
    在具有非ECC内存的典型PC上,内存错误未被检测到.如果使用ECC检测到无法纠正的错误(在内存或缓存中,
    具体取决于系统的硬件支持),则Linux内核会将相应的页面标记为中毒.
    AnonHugePages:         0 kB //匿名大页
    【/proc/meminfo的AnonHugePages==所有进程的/proc/<pid>/smapsAnonHugePages之和】
    ShmemHugePages:        0 kB  //用于共享内存的大页
    ShmemPmdMapped:        0 kB
    CmaTotal:              0 kB //连续内存区管理总量
    CmaFree:               0 kB //连续内存区管理空闲量
    HugePages_Total:       0    //预留HugePages的总个数
    HugePages_Free:        0    //池中尚未分配的 HugePages 数量,
    真正空闲的页数等于HugePages_Free - HugePages_Rsvd
    HugePages_Rsvd:        0    //表示池中已经被应用程序分配但尚未使用的 HugePages 数量
    HugePages_Surp:        0    //这个值得意思是当开始配置了20个大页,现在修改配置为16,那么这个参数就会显示为4,一般不修改配置,这个值都是0
    Hugepagesize:       2048 kB //大内存页的size
    //指直接映射(direct mapping)的内存大小,从代码上来看,值记录管理页表占用的内存,就是描述线性映射空间中,有多个空间分别使用了2M/4K/1G页映射
    DirectMap4k:       96128 kB
    DirectMap2M:     2000896 kB 
    DirectMap1G:           0 kB
    

    注意这个文件显示的单位是kB而不是KB,1kB=1000B,但是实际上应该是KB,1KB=1024B
    还可以使用命令 less /proc/meminfo 直接读取该文件。通过使用 less 命令,可以在长长的输出中向上和向下滚动,找到你需要的内容。
    从中我们可以很清晰明了的看出内存中的各种指标情况,例如 MemFree的空闲内存和SwapFree中的交换内存。

  3. 代码实例
    负责输出/proc/meminfo的源代码是:

    fs/proc/meminfo.c : meminfo_proc_show() static int meminfo_proc_show(struct seq_file *m, void *v) { struct sysinfo i; unsigned long committed; long cached; long available; unsigned long pages[NR_LRU_LISTS]; int lru;

    si_meminfo(&i); si_swapinfo(&i); committed = percpu_counter_read_positive(&vm_committed_as);

    cached = global_node_page_state(NR_FILE_PAGES) - total_swapcache_pages() - i.bufferram; if (cached < 0) cached = 0;

    for (lru = LRU_BASE; lru < NR_LRU_LISTS; lru++) pages[lru] = global_node_page_state(NR_LRU_BASE + lru);

    available = si_mem_available();

    show_val_kb(m, "MemTotal: ", i.totalram); show_val_kb(m, "MemFree: ", i.freeram); show_val_kb(m, "MemAvailable: ", available); show_val_kb(m, "Buffers: ", i.bufferram); show_val_kb(m, "Cached: ", cached); show_val_kb(m, "SwapCached: ", total_swapcache_pages()); show_val_kb(m, "Active: ", pages[LRU_ACTIVE_ANON] + pages[LRU_ACTIVE_FILE]); show_val_kb(m, "Inactive: ", pages[LRU_INACTIVE_ANON] + pages[LRU_INACTIVE_FILE]); show_val_kb(m, "Active(anon): ", pages[LRU_ACTIVE_ANON]); show_val_kb(m, "Inactive(anon): ", pages[LRU_INACTIVE_ANON]); show_val_kb(m, "Active(file): ", pages[LRU_ACTIVE_FILE]); show_val_kb(m, "Inactive(file): ", pages[LRU_INACTIVE_FILE]); show_val_kb(m, "Unevictable: ", pages[LRU_UNEVICTABLE]); show_val_kb(m, "Mlocked: ", global_zone_page_state(NR_MLOCK));

    #ifdef CONFIG_HIGHMEM show_val_kb(m, "HighTotal: ", i.totalhigh); show_val_kb(m, "HighFree: ", i.freehigh); show_val_kb(m, "LowTotal: ", i.totalram - i.totalhigh); show_val_kb(m, "LowFree: ", i.freeram - i.freehigh); #endif

    #ifndef CONFIG_MMU show_val_kb(m, "MmapCopy: ", (unsigned long)atomic_long_read(&mmap_pages_allocated)); #endif

    show_val_kb(m, "SwapTotal: ", i.totalswap); show_val_kb(m, "SwapFree: ", i.freeswap); show_val_kb(m, "Dirty: ", global_node_page_state(NR_FILE_DIRTY)); show_val_kb(m, "Writeback: ", global_node_page_state(NR_WRITEBACK)); show_val_kb(m, "AnonPages: ", global_node_page_state(NR_ANON_MAPPED)); show_val_kb(m, "Mapped: ", global_node_page_state(NR_FILE_MAPPED)); show_val_kb(m, "Shmem: ", i.sharedram); show_val_kb(m, "Slab: ", global_node_page_state(NR_SLAB_RECLAIMABLE) + global_node_page_state(NR_SLAB_UNRECLAIMABLE));

    show_val_kb(m, "SReclaimable: ", global_node_page_state(NR_SLAB_RECLAIMABLE)); show_val_kb(m, "SUnreclaim: ", global_node_page_state(NR_SLAB_UNRECLAIMABLE)); seq_printf(m, "KernelStack: %8lu kB\n", global_zone_page_state(NR_KERNEL_STACK_KB)); show_val_kb(m, "PageTables: ", global_zone_page_state(NR_PAGETABLE)); #ifdef CONFIG_QUICKLIST show_val_kb(m, "Quicklists: ", quicklist_total_size()); #endif

    show_val_kb(m, "NFS_Unstable: ", global_node_page_state(NR_UNSTABLE_NFS)); show_val_kb(m, "Bounce: ", global_zone_page_state(NR_BOUNCE)); show_val_kb(m, "WritebackTmp: ", global_node_page_state(NR_WRITEBACK_TEMP)); show_val_kb(m, "CommitLimit: ", vm_commit_limit()); show_val_kb(m, "Committed_AS: ", committed); seq_printf(m, "VmallocTotal: %8lu kB\n", (unsigned long)VMALLOC_TOTAL >> 10); show_val_kb(m, "VmallocUsed: ", 0ul); show_val_kb(m, "VmallocChunk: ", 0ul);

    #ifdef CONFIG_MEMORY_FAILURE seq_printf(m, "HardwareCorrupted: %5lu kB\n", atomic_long_read(&num_poisoned_pages) << (PAGE_SHIFT - 10)); #endif

    #ifdef CONFIG_TRANSPARENT_HUGEPAGE show_val_kb(m, "AnonHugePages: ", global_node_page_state(NR_ANON_THPS) * HPAGE_PMD_NR); show_val_kb(m, "ShmemHugePages: ", global_node_page_state(NR_SHMEM_THPS) * HPAGE_PMD_NR); show_val_kb(m, "ShmemPmdMapped: ", global_node_page_state(NR_SHMEM_PMDMAPPED) * HPAGE_PMD_NR); #endif

    #ifdef CONFIG_CMA show_val_kb(m, "CmaTotal: ", totalcma_pages); show_val_kb(m, "CmaFree: ", global_zone_page_state(NR_FREE_CMA_PAGES)); #endif

    hugetlb_report_meminfo(m);

    arch_report_meminfo(m);

    return 0; }

四、top 指令
用途:用于打印系统中的CPU和内存使用情况。输出结果中,可以很清晰的看出已用和可用内存的资源情况。top 最好的地方之一就是发现可能已经失控的服务的进程 ID 号(PID)。有了这些 PID,你可以对有问题的任务进行故障排除(或 kill)。

语法

top [-] [d delay] [q] [c] [S] [s] [i] [n] [b]

参数说明:

d : 改变显示的更新速度,或是在交谈式指令列( interactive command)按 s
q : 没有任何延迟的显示速度,如果使用者是有 superuser 的权限,则 top 将会以最高的优先序执行
c : 切换显示模式,共有两种模式,一是只显示执行档的名称,另一种是显示完整的路径与名称
S : 累积模式,会将己完成或消失的子进程 ( dead child process )  CPU time 累积起来
s : 安全模式,将交谈式指令取消, 避免潜在的危机
i : 不显示任何闲置 (idle) 或无用 (zombie) 的进程
n : 更新的次数,完成后将会退出 top
b : 批次档模式,搭配 "n" 参数一起使用,可以用来将 top 的结果输出到档案内

举例

图片

第一行,任务队列信息,同 uptime 命令的执行结果

系统时间:02:19:10 运行时间:up 2:26 min, 当前登录用户:1 user 负载均衡(uptime) load average: 0.00, 0.06, 0.07 average后面的三个数分别是1分钟、5分钟、15分钟的负载情况。load average数据是每隔5秒钟检查一次活跃的进程数,然后按特定算法计算出的数值。如果这个数除以逻辑CPU的数量,结果高于5的时候就表明系统在超负荷运转了

第二行,Tasks — 任务(进程)

总进程:229 total, 运行:1 running, 休眠:163 sleeping, 停止: 0 stopped, 僵尸进程: 0 zombie

第三行,cpu状态信息

0.7%us【user space】— 用户空间占用CPU的百分比。1.0%sy【sysctl】— 内核空间占用CPU的百分比。0.0%ni【】— 改变过优先级的进程占用CPU的百分比 97.9%id【idolt】— 空闲CPU百分比 0.3%wa【wait】— IO等待占用CPU的百分比 0.0%hi【Hardware IRQ】— 硬中断占用CPU的百分比 0.0%si【Software Interrupts】— 软中断占用CPU的百分比

第四行,内存状态

2017504 total, 653616 free, 1154200 used, 209688 buff/cache【缓存的内存量】

第五行,swap交换分区信息

998396 total, 771068 free, 227328 used. 635608 avail Mem

第七行以下:各进程(任务)的状态监控

PID — 进程id USER — 进程所有者 PR — 进程优先级 NI — nice值。负值表示高优先级,正值表示低优先级 VIRT — 进程使用的虚拟内存总量,单位kb。VIRT=SWAP+RES RES — 进程使用的、未被换出的物理内存大小,单位kb。RES=CODE+DATA SHR — 共享内存大小,单位kb S —进程状态。D=不可中断的睡眠状态 R=运行 S=睡眠 T=跟踪/停止 Z=僵尸进程 %CPU — 上次更新到现在的CPU时间占用百分比 %MEM — 进程使用的物理内存百分比 TIME+ — 进程使用的CPU时间总计,单位1/100秒 COMMAND — 进程名称(命令名/命令行)

常用实例
显示进程信息
# top

显示完整命令
# top -c

以批处理模式显示程序信息
# top -b

以累积模式显示程序信息
# top -S

设置信息更新次数
top -n 2

//表示更新两次后终止更新显示

设置信息更新时间

# top -d 3

//表示更新周期为3秒

显示指定的进程信息

# top -p 139

//显示进程号为139的进程信息,CPU、内存占用率等

显示更新十次后退出

top -n 10

五、htop 指令
htop 它类似于 top 命令,但可以让你在垂直和水平方向上滚动,所以你可以看到系统上运行的所有进程,以及他们完整的命令行。

可以不用输入进程的 PID 就可以对此进程进行相关的操作 (killing, renicing)。

htop快照:

图片

可以使用快捷键

F1,h,?:查看htop使用说明,
F2,s  :设置选项
F3,/  :搜索进程
F4,\  :过滤器,输入关键字搜索
F5,t  :显示属性结构
F6,<,>:选择排序方式
F7, [,:减少进程的优先级(nice)
F8,] :增加进程的优先级(nice)
F9,k :杀掉选中的进程
F10,q:退出htop
u:显示所有用户,并可以选中某一特定用户的进程
U:取消标记所有的进程

第1行-第4行:显示CPU当前的运行负载,有几核就有几行,我的是1核

Mem:显示内存的使用情况,3887M大概是3.8G,此时的Mem不包含buffers和cached的内存,所以和free -m会不同Swp:显示交换空间的使用情况,交换空间是当内存不够和其中有一些长期不用的数据时,ubuntu会把这些暂时放到交换空间中

其他信息可以参考top命令说明。

PS:如果你终端没安装 htop,先通过指令来安装。sudo apt-get update sudo apt install htop

六、查看制定进程的内存
通过/proc/procid/status查看进程内存

peng@ubuntu:~$ cat /proc/4398/status
Name: kworker/0:0    //进程名
Umask: 0000
State: I (idle)   //进程的状态
//R (running)", "S (sleeping)", "D (disk sleep)", "T (stopped)", "T(tracing stop)", "Z (zombie)", or "X (dead)"
Tgid: 4398 //线程组的ID,一个线程一定属于一个线程组(进程组).
Ngid: 0
Pid: 4398 //进程的ID,更准确的说应该是线程的ID.
PPid: 2  //当前进程的父进程
TracerPid: 0 //跟踪当前进程的进程ID,如果是0,表示没有跟踪
Uid: 0 0 0 0
Gid: 0 0 0 0
FDSize: 64 //当前分配的文件描述符,该值不是上限,如果打开文件超过64个文件描述符,将以64进行递增
Groups: //启动这个进程的用户所在的组
NStgid: 4398
NSpid: 4398
NSpgid: 0
NSsid: 0
Threads: 1
SigQ: 0/7640
SigPnd: 0000000000000000
ShdPnd: 0000000000000000
SigBlk: 0000000000000000
SigIgn: ffffffffffffffff
SigCgt: 0000000000000000
CapInh: 0000000000000000
CapPrm: 0000003fffffffff
CapEff: 0000003fffffffff
CapBnd: 0000003fffffffff
CapAmb: 0000000000000000
NoNewPrivs: 0
Seccomp: 0
Speculation_Store_Bypass: vulnerable
Cpus_allowed: 00000000,00000000,00000000,00000001
Cpus_allowed_list: 0
Mems_allowed: 00000000,00000000,00000000,00000000,00000000,00000000,00000000,00000000,00000000,00000000,00000000,00000000,00000000,00000000,00000000,00000000,00000000,00000000,00000000,00000000,00000000,00000000,00000000,00000000,00000000,00000000,00000000,00000000,00000000,00000000,00000000,00000001
Mems_allowed_list: 0
voluntary_ctxt_switches: 5
nonvoluntary_ctxt_switches: 0

总结:
确定内存使用情况是Linux运维工程师必要的技能,尤其是某个应用程序变得异常和占用系统内存时。当发生这种情况时,知道有多种工具可以帮助你进行故障排除十分方便的。