vue生命周期及每个生命周期都在干什么

334 阅读2分钟

1704_1.png

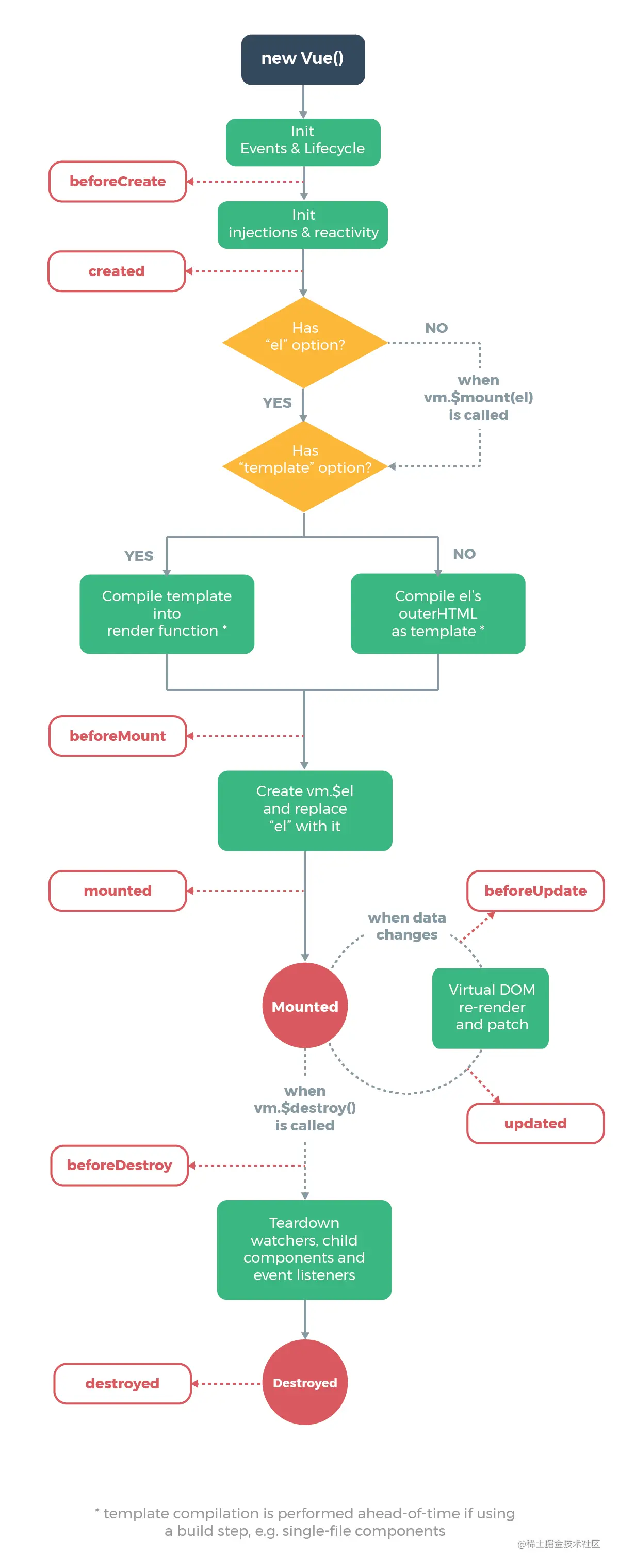
1、创建实例

1、beforeCreate

    这个阶段实例已经初始化,但是数据观察与事件机制尚未形成,不能获取DOM节点(没有data,没有el)
    
    使用场景:因为此时data和methods都拿不到,所以通常在实例以外使用

2、created

    实例已经创建,仍然不能获取DOM节点(有data,没有el)
    
    使用场景:模板渲染成html前调用,此时可以获取data和methods,所以可以初始化某些属性值,然后再渲染成视图,异步操作可以放在这里

2、载入数据

3、beforeMount

    是个过渡阶段,此时依然获取不到具体的DOM节点,但是vue挂载的根节点已经创建(有data,有el)

4、mounted

    数据和DOM都已经被渲染出来了
    
    使用场景:模板渲染成html后调用,通常是初始化页面完成后再对数据和DOM做一些操作,需要操作DOM的方法可以放在这里

3、更新

5、beforeUpdate

    检测到数据更新时,但在DOM更新前执行

6、updated

    更新结束后执行
    
    使用场景:需要对数据更新做统一处理的;如果需要区分不同的数据更新操作可以使用$nextTick

销毁

7、beforeDestroy

    当要销毁vue实例时,在销毁前执行。
    解除绑定,销毁子组件以及事件监听器
    
    使用场景:移除一些如 定时器、event 监听 之类的事件,防止内存泄漏

8、destroyed

    销毁vue实例时执行

针对 keep-alive 的两个生命周期

activated 被 keep-alive 缓存的组件激活时调用。 每次进入被缓存的组件都会被调用

deactivated 被 keep-alive 缓存的组件停用时调用。 离开被缓存的页面执行