LeetCode 2 Add Two Numbers (Tag:Linked List Difficulty:Medium)

243 阅读2分钟

这是我参与11月更文挑战的第13天,活动详情查看:2021最后一次更文挑战

前言

关于 LeetCode 数组类型题目的相关解法,可见LeetCode 数组类型题目做前必看,分类别解法总结了题目,可以用来单项提高。觉得有帮助的话,记得多多点赞关注哦,感谢!

题目描述

给你两个 非空 的链表,表示两个非负的整数。它们每位数字都是按照 逆序 的方式存储的,并且每个节点只能存储 一位 数字。

请你将两个数相加,并以相同形式返回一个表示和的链表。

你可以假设除了数字 0 之外,这两个数都不会以 0 开头。

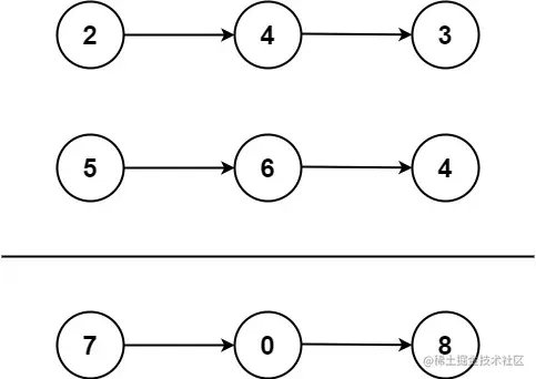
示例 1:

image.png
输入:l1 = [2,4,3], l2 = [5,6,4]
输出:[7,0,8]
解释:342 + 465 = 807.

示例 2:
输入:l1 = [0], l2 = [0]
输出:[0]

示例 3:
输入:l1 = [9,9,9,9,9,9,9], l2 = [9,9,9,9]
输出:[8,9,9,9,0,0,0,1]

链接:leetcode-cn.com/problems/ad…

题解

这道题是链表加法。l1 l2 是两个加数,均用链表保存。链表的头部是数字的个位数,尾部是最大位数,因此我们只需要从尾部加到头部,就模拟了数字的加法。

当然有需要注意的点就是要定义一个进位变量 add,每个位数上的数相加时要加上进位来计算最后的数字。在其中一个数字到头之后,依然要用到这个进位变量来计算新的值。直到两个数字都到了尾部还要判断进位变量的值来确定要不要产生新的位数。

具体代码如下,时间复杂度为 O(m+n)

/**
 * Definition for singly-linked list.
 * function ListNode(val, next) {
 *     this.val = (val===undefined ? 0 : val)
 *     this.next = (next===undefined ? null : next)
 * }
 */
/**
 * @param {ListNode} l1
 * @param {ListNode} l2
 * @return {ListNode}
 */
var addTwoNumbers = function(l1, l2) {
    if (!l1 || !l2) return l1 || l2
    let newHead = new ListNode()
    newHead.next = l1
    let add =0 
    let pre = newHead
    while (l1 && l2) {
        const tmp = l1.val + l2.val + add
        const newVal = tmp % 10
        add = Math.floor(tmp / 10)
        l1.val = newVal
        l1 = l1.next
        l2 = l2.next
        pre = pre.next
    }
    
    let nextNode = null
    if (l1) {
        nextNode = l1
    } else if (l2) {
        nextNode = l2
        pre.next = l2
    }
    
    while (nextNode) {
        const tmp = add + nextNode.val
        const val = tmp % 10
        add = Math.floor(tmp / 10)
        nextNode.val = val
        nextNode = nextNode.next
        pre = pre.next
    }
    if (add > 0) {
        pre.next = new ListNode(add)
    }
    
    return newHead.next
};