阿里大牛全新整理!金三银四面试题库+Java全栈笔记限时开源

237 阅读2分钟

面试跳槽

说到面试跳槽,大家从当初入行开始就一直摆脱不开它(咱们就是通过不断跳槽才能更快地提升自己)。在我们的技术生涯中会有很多大大小小的面试,对我们程序员来说每一次面试都是一次提升的机会,不管是简历修改,还是面试表达技巧,都是我们每个程序员都需要具备的软实力。

说到面试软实力,伴随而来的就是我们自身的硬实力(技术水平)了;这一块除了平时的积累之外,剩下的就是面试前刷题了。(可能有些人觉得没什么用,但是存在及真理)面试前系统地梳理一下自己掌握的技术栈是可以多多少少提升一下面试的通过率的。

为了让更多的小伙伴能在金三银四的面试中斩获更多的Offer,小编特地从阿里的一位老哥手上搞到了一份最新的面试题库,以及Java全栈知识笔记(如下所示)。

如果有朋友需要,点赞+转发,关注我之后

**点击这里,获得文档领取方式**

阿里大牛全新整理!金三银四面试题库+Java全栈笔记限时开源

阿里绝密面试题库

  • 目录总览

阿里大牛全新整理!金三银四面试题库+Java全栈笔记限时开源

  • 内容节选

  • MyBatis面试题

阿里大牛全新整理!金三银四面试题库+Java全栈笔记限时开源

  • ZooKeeper面试题

阿里大牛全新整理!金三银四面试题库+Java全栈笔记限时开源

  • Dubbo面试题

阿里大牛全新整理!金三银四面试题库+Java全栈笔记限时开源

  • Elasticsearch面试题

阿里大牛全新整理!金三银四面试题库+Java全栈笔记限时开源

  • Memcached面试题

阿里大牛全新整理!金三银四面试题库+Java全栈笔记限时开源

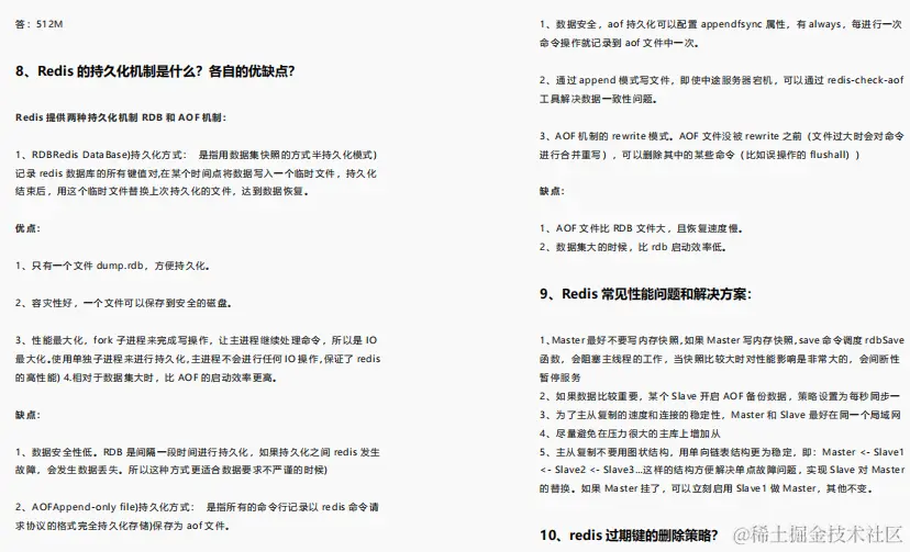
  • Redis面试题

阿里大牛全新整理!金三银四面试题库+Java全栈笔记限时开源

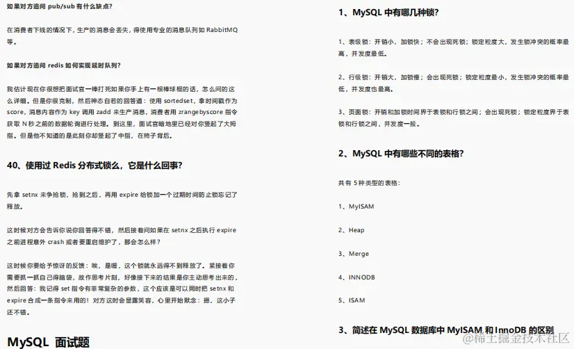
  • MySQL面试题

阿里大牛全新整理!金三银四面试题库+Java全栈笔记限时开源

  • Java并发编程面试题

阿里大牛全新整理!金三银四面试题库+Java全栈笔记限时开源

  • Java面试题

阿里大牛全新整理!金三银四面试题库+Java全栈笔记限时开源

  • Spring面试题

阿里大牛全新整理!金三银四面试题库+Java全栈笔记限时开源

  • 微服务面试题

阿里大牛全新整理!金三银四面试题库+Java全栈笔记限时开源

  • Linux面试题

阿里大牛全新整理!金三银四面试题库+Java全栈笔记限时开源

  • Spring Boot面试题

阿里大牛全新整理!金三银四面试题库+Java全栈笔记限时开源

  • Spring Cloud面试题

阿里大牛全新整理!金三银四面试题库+Java全栈笔记限时开源

  • RabbitMQ面试题

阿里大牛全新整理!金三银四面试题库+Java全栈笔记限时开源

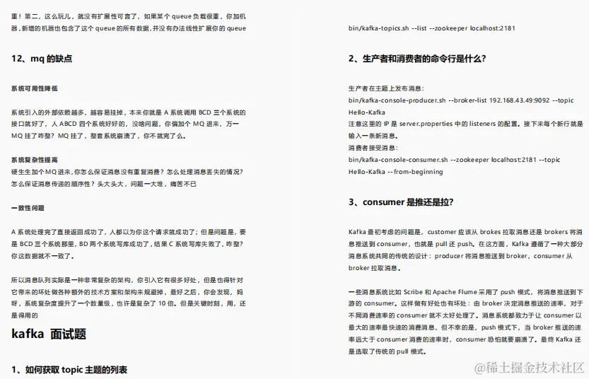
  • kafka面试题

阿里大牛全新整理!金三银四面试题库+Java全栈笔记限时开源

Java全栈知识整理

  • 目录总览

阿里大牛全新整理!金三银四面试题库+Java全栈笔记限时开源

  • 内容节选

阿里大牛全新整理!金三银四面试题库+Java全栈笔记限时开源

阿里大牛全新整理!金三银四面试题库+Java全栈笔记限时开源

最后

如果有朋友需要,点赞+转发,关注我之后**点击这里,获得文档领取方式**