DevOps是什么?初识DevOps —— 持续更新

203 阅读3分钟

DevOps基础

DevOps起源

clipboard.png 2001年在北美开启敏捷开发大会(敏捷宣言),讨论哪一种轻量级的方法值得被推崇 —— 没最终完美的办法

2008年敏捷大会上

2009年运维大会Flicker大会,指出开发和运维的协作,实现一天10次部署

2009年Patrick —— DevOps之父,决定自己组织一个大会(开发和运维),DevOpsDays大会

\

DevOps 和敏捷开发是一脉相承的,只是把开发和运维如何能实现紧密的协作,它既不是工具,也不是标准。只是一种社区文化

clipboard.png

敏捷宣言

敏捷宣言中,两边都是很重要的,只是左项的会更有价值,但不能说右项是无用的

  • 个体和互动 —— 重要的是人(对运维来说是有标准化的,但对开发来说不是)
  • 工作的软件 —— 过度复杂的文档化对用户是无价值的,对用户来说有用的是最终的项目
  • 客户合作 —— 合同双方的目标和利益是不一样的,不能仅仅依赖于合同谈判(合同也许没用,但出现分歧的时候就很有用了)对devops来说 客户和研发之间需要有更多的信任
  • 响应变化 —— 仅仅依照计划是不足够的,开发要基于变化的响应

运维来说——流程和工具 运维是工单驱动的 但在如今的互联网环境下这是不完善的,

  • —— 文档 是必须的
  • —— 合同 SLA 也是必须的,但这数字化的背景下,仅仅基于合同办事是不足够的,大家运维,开发,都是同一个目标
  • —— 计划 提前告知运维计划是很重要的

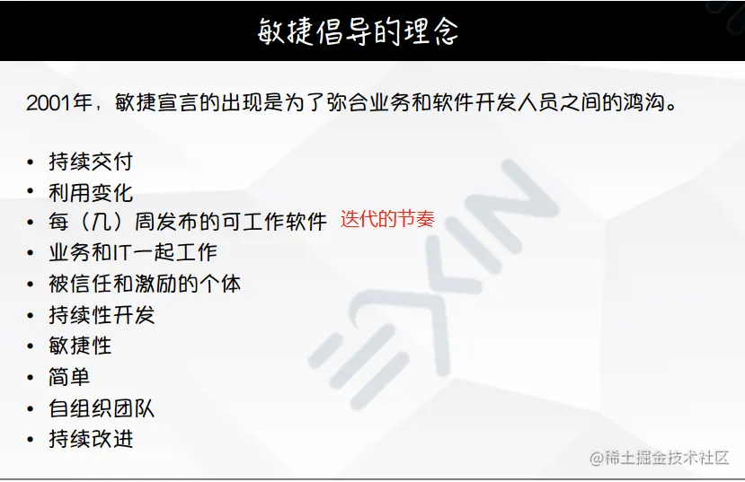
敏捷倡导的理念

clipboard.png

精益思想

  • 价值 —— 要有产出的服务和产品背后是有客户的 不同的职能的人在一起
  • 价值流 —— 如何把价值给到客户手里(如何让价值流能更顺畅得流动)
  • 流动Flow —— 做的事情让价值流流的不受阻碍 前3点做好就是很好得价值流体系
  • 拉动 —— 确保价值流上得东西是真正有用的 也就是客户需要得 知道具体需求,在执行具体工作
  • 尽善尽美 —— build in quality内建价值, 价值流中的每一件事都要做好,避免返工 ,前面得每一条做的时候都要有及时得质量反馈 5点,极致的工程效率

clipboard.png

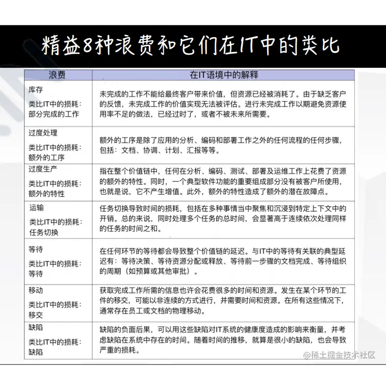
精益的浪费

  • 库存 —— 过时得需求没完成就是浪费得
  • 过度处理 —— 文档的过度处理
  • 过度生产 —— 做出来得东西客户是不需要得
  • 运输 —— 多任务得切换,任务之间得移交,需求分析移交给研发,研发给测试
  • 等待 —— 100个需求同时启动,按照瀑布流程来说,第一个需求做完了就需要第100个做好的才能移交到下一步
  • 移动 —— 没断言单元测试就是无意义得移动
  • 缺陷 —— 造成返工
  • 没有被充分利用得人的才能 —— 发挥每个员工得主动创造力 主观能动性

clipboard.png

基础设施即代码

把基础架构当成代码来管理,这对运维来说是非常大得变革,在这件事情做到之后,就不能像以前一样直接ssh过去部署或修改,就需要改代码然后重新跑一遍流水线

Devops可以调用API(docker等)来管理环境,按需来生成环境

clipboard.png 云设施 —— 非常重要,上docker,上云

云上面得管理单位是容器,就把一切没解耦得东西搬到docker上,和以前部署到服务器上没根本上得区别

云上得docker 需要实现清晰得接口边界

  • 按需得自我服务
  • 宽泛得网络服务
  • 资源的池化
  • 快速的可伸缩性
  • 服务可度量 —— 按需使用资源

以上发挥得越多,云服务实现得越好

clipboard.png

clipboard.png