树、二叉树基本概念

214 阅读3分钟

树的基本概念

image.png

  • 树有节点根节点父节点子节点兄弟节点
  • 一棵树没有任何节点,被称为空树
  • 一棵树可以只有一个节点,也就是只有根节点
  • 一棵树可以有子树、左子树、右子树
  • 节点的:子树的个数
  • 树的度:所有节点中的最大值
  • 叶子节点:度为0的节点
  • 非叶子节点:度不为0的节点
  • 节点的深度:从根节点到当前节点的唯一路径上的节点总数
  • 节点的高度:从当前节点到最远叶子节点的路径上的节点总数
  • 树的深度:所有节点深度中的最大值
  • 树的高度:所有节点高度中的最大值
  • 树的深度等于树的高度

有序树、无序树、森林

  • 有序树:树中任意节点的子节点之间有顺序关系
  • 无序树:树中任意节点的子节点之间没有顺序关系
  • 森林:由m(m >= 0)棵互不相交的树组成的集合

二叉树(Binary Tree)

image.png 二叉树的特点:

  • 每个节点的度最大为2(最多有2棵子树)

  • 左子树和右子树是有顺序的

  • 即使某节点只有一棵子树,也要区分左右子树

  • 二叉树是有序树

  • 非空二叉树的第i层,最多有2i12^{i-1}个节点(i >= 1)

  • 在高度为h的二叉树上,最多有2h12^h-1个节点(h >= 1)

  • 对于一棵非空二叉树,如果叶子节点总数为n0,度为2的节点总数为n2,则有n0=n2+1

    a. 假设度为1的节点总数为n1,则二叉树节点总数为n=n0+n1+n2

    b. 二叉树的边数T = n1 + 2*n2 = n - 1 = n0 + n1 + n2 - 1

    c. 可得 n0 = n2 + 1

真二叉树(Proper Binary Tree)

真二叉树:所有节点的度要么为0要么为2

满二叉树(Full Binary Tree)

image.png 满二叉树:最后一层节点的度都为0,其余节点度均为2 假设满二叉树高度为h(h>=1),则:

  • 第i层节点数量为:2i12^{i-1}

  • 叶子节点数量为:2h12^{h-1}

  • 总节点数量n

    a. n = 2h12^h-1 = 202^0 + 212^1 + 222^2 + 232^3 + ... + 2h12^{h-1}

    b. h = log2n+1log_2^{n+1}

  • 同样高度的二叉树中,满二叉树叶子节点最多,总结点数量最多

  • 满二叉树一定是真二叉树,真二叉树不一定是满二叉树

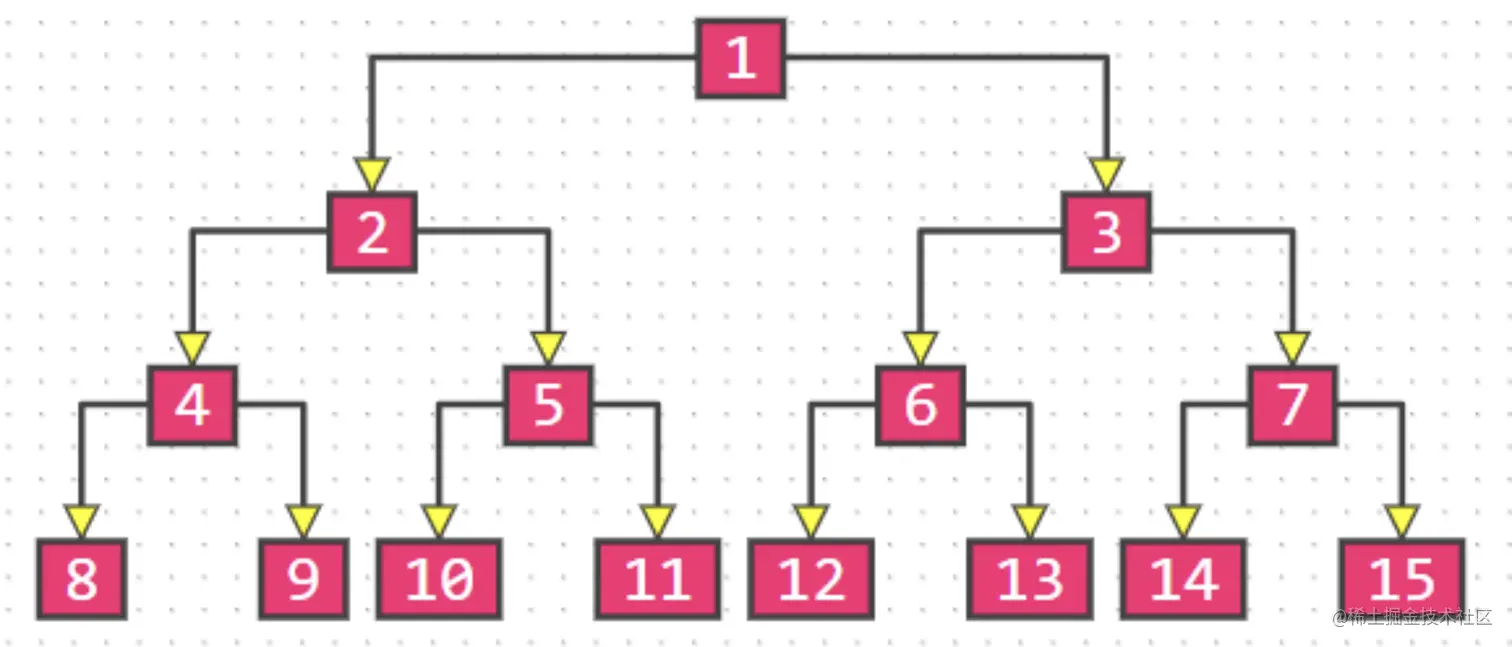
完全二叉树

完全二叉树: image.png 满二叉树:

image.png 完全二叉树特点:

  • 对节点从上至下,从左至右开始编号,其所有编号都能与相同高度的满二叉树中的编号对应
  • 叶子节点只会出现在后两层,最后一层的叶子节点都靠左对齐
  • 完全二叉树从根节点到倒数第二层是一棵满二叉树
  • 满二叉树一定是完全二叉树,完全二叉树不一定是满二叉树

完全二叉树的性质:

  • 度为1的节点只有左子树

  • 度为1的节点数量为0或者1

  • 同样节点数量的二叉树,完全二叉树高度最小

  • 假设完全二叉树高度为h(h >= 1),则

    a.至少有2h12^{h-1}个节点(202^0 + 212^1 + 222^2 + 232^3 + ... 2h22^{h-2} + 1)

    b.最多有2h12^h-1个节点(202^0 + 212^1 + 222^2 + 232^3 + ... 2h12^{h-1}),即为满二叉树

  • 总节点数量为n

    a. 2h12^{h-1} <= n < 2h12^h-1

    b. h-1 <= log2nlog_2^n < h

    c. h = floor(log2nlog_2^n) + 1