宏任务和微任务

545 阅读1分钟

前言

首先要明确一点微任务和宏任务都是异步编程的一部分,微任务直接进入任务队列(Queue),宏任务进入Web APIs 执行结束后,进入微任务。 > 不明白可以参考:同步编程与异步编程

  • 宏任务:setInterval, setTimeout, DOM事件, Ajax请求
  • 微任务:Promise,async/await

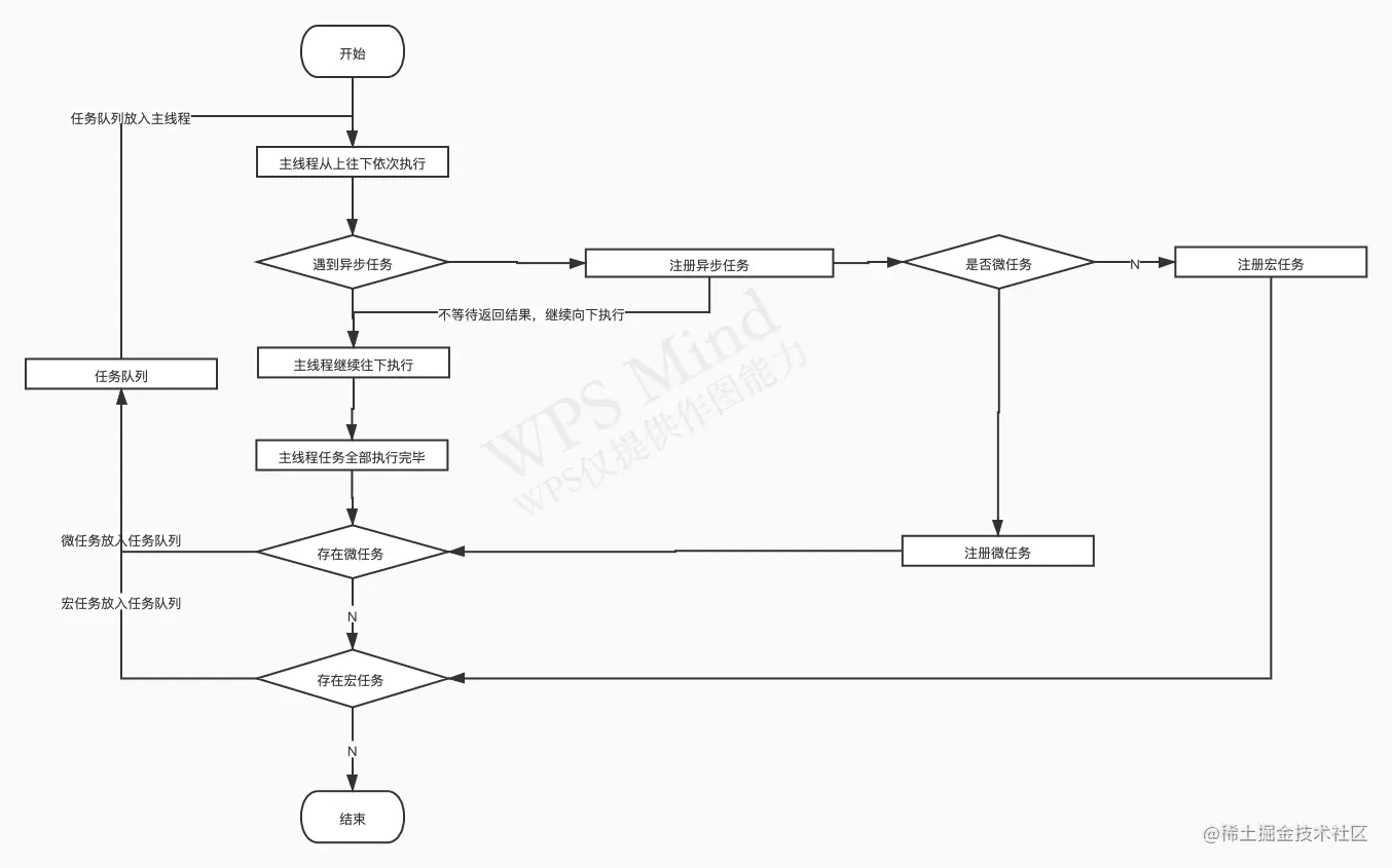
JavaScript执行顺序

  1. 主线程从下往下依次执行
  2. 遇到异步任务,按照规则放入微任务和宏任务
  3. 主线程执行完成后,任务队列中的任务会进入主线程
  4. 重复步骤1
  5. 直到主线程和任务队列中任务都执行完成
  6. 宏任务进入任务队列
  7. 任务队列中任务进入主线程

JavaScript执行顺序.jpg

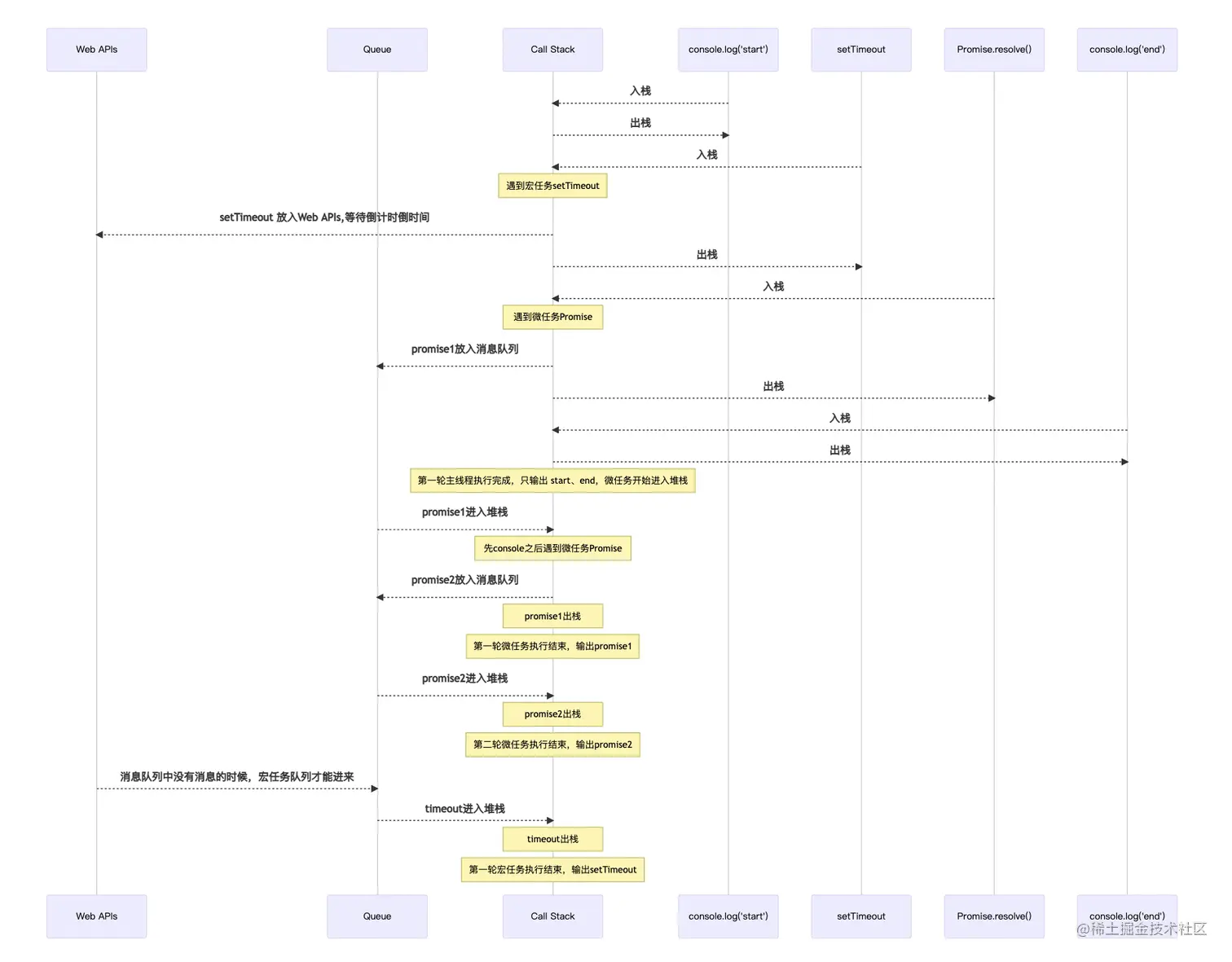
下面结合案例再看一下js的执行顺序

console.log('start')

// setTimeout 的回调是 宏任务,进入回调队列排队
// 回调函数复制方便讲解
setTimeout(timeout = () => {
  console.log('setTimeout')
}, 0)

// Promise 的回调是 微任务,本轮调用末尾直接执行
// then中函数赋值给对象只是为了方便讲解
Promise.resolve()
  .then(promise1 = () => {
    console.log('promise1')
  })
  .then(promise2 = () => {
    console.log('promise2')
  })

console.log('end')

// global start
// global end
// promise1
// promise2
// setTimeout

image.png