高速PCB设计USB差分对阻抗计算

1,222 阅读1分钟

1 USB差分对(第1层和第3层双层走线)

image.png image.png

2 USB差分对阻抗计算

image.png image.png

  • 仅需要调整框住的几项 image.png
  • 阻抗设置 image.png image.png image.png image.png image.png image.png image.png image.png

3 USB差分对布线

image.png image.png image.png image.png image.png image.png image.png image.png image.png image.png image.png image.png

3 USB差分对等长处理

image.png

  • 等长调节 image.png image.png

3.1 USB0等长

image.png image.png

3.2 USB1等长

image.png

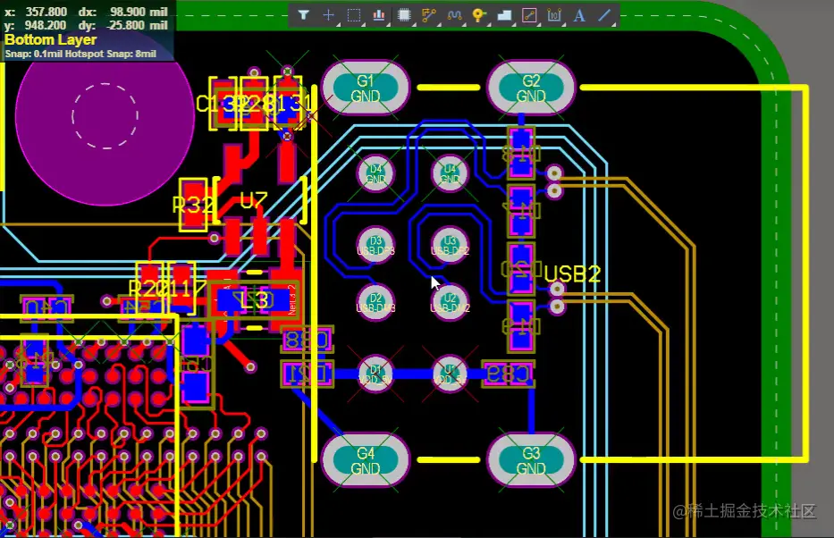
3.3 USB2等长

image.png

3.4 USB3目标等长自动匹配

image.png image.png image.png

4 割铜

image.png image.png image.png

5 优化

image.png image.png image.png image.png