这是我参与11月更文挑战的第13天,活动详情查看:2021最后一次更文挑战
📢前言
| 🚀 算法题 🚀 |
- 🌲 每天打卡一道算法题,既是一个学习过程,又是一个分享的过程😜
- 🌲 提示:本专栏解题 编程语言一律使用 C# 和 Java 两种进行解题
- 🌲 要保持一个每天都在学习的状态,让我们一起努力成为算法大神吧🧐!
- 🌲 今天是力扣算法题持续打卡第46天🎈!
| 🚀 算法题 🚀 |
🌲原题样例:Excel 表列序号
给你一个字符串 columnTitle ,表示 Excel 表格中的列名称。返回该列名称对应的列序号。
例如
A -> 1
B -> 2
C -> 3
...
Z -> 26
AA -> 27
AB -> 28
...
示例 1:
输入: columnTitle = "A"
输出: 1
示例 2:
输入: columnTitle = "AB"
输出: 28
示例 3:
输入: columnTitle = "ZY"
输出: 701
示例 4:
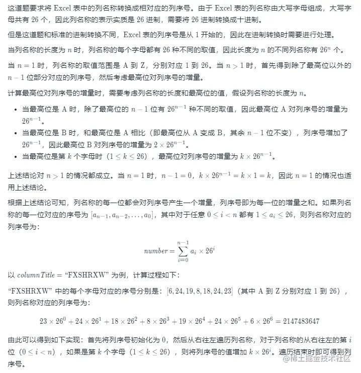
输入: columnTitle = "FXSHRXW"
输出: 2147483647
提示:
- 1 <= columnTitle.length <= 7
- columnTitle 仅由大写英文组成
- columnTitle 在范围 ["A", "FXSHRXW"] 内
🌻C#方法:深度优先搜索
思路解析
代码:
public class Solution {
public int TitleToNumber(string columnTitle) {
int number = 0;
int multiple = 1;
for (int i = columnTitle.Length - 1; i >= 0; i--) {
int k = columnTitle[i] - 'A' + 1;
number += k * multiple;
multiple *= 26;
}
return number;
}
}
执行结果
通过
执行用时:68 ms,在所有 C# 提交中击败了84.52%的用户
内存消耗:24.4 MB,在所有 C# 提交中击败了96.28%的用户
复杂度分析
时间复杂度:O( n )
空间复杂度:O( 1 )
🌻Java 方法一:二分查找
思路解析
代码:
class Solution {
public int titleToNumber(String columnTitle) {
int number = 0;
int multiple = 1;
for (int i = columnTitle.length() - 1; i >= 0; i--) {
int k = columnTitle.charAt(i) - 'A' + 1;
number += k * multiple;
multiple *= 26;
}
return number;
}
}
执行结果
通过
执行用时:1 ms,在所有 Java 提交中击败了10.00%的用户
内存消耗:38.6 MB,在所有 Java 提交中击败了5.08%的用户
复杂度分析
时间复杂度:O( n )
空间复杂度:O( 1 )
💬总结
- 今天是力扣算法题打卡的第四十六天!
- 文章采用
C#和Java两种编程语言进行解题 - 一些方法也是参考力扣大神写的,也是边学习边分享,再次感谢算法大佬们
- 那今天的算法题分享到此结束啦,明天再见!
🚀往期优质文章分享
- ❤️Unity零基础到入门 | 游戏引擎 Unity 从0到1的 系统学习 路线【全面总结-建议收藏】!
- 🧡花一天时间做一个高质量飞机大战游戏,过万字Unity完整教程!漂亮学妹看了直呼666!
- 💛回忆童年和小伙伴一起玩过的经典游戏【炸弹人小游戏】制作过程+解析
- 💚通宵一晚做出来的一款类似CS的第一人称射击游戏Demo!原来做游戏也不是很难
- 🤍爆肝整整一个周末写一款类似 皇室战争 的 即时战斗类 游戏Demo!两万多字游戏制作过程+解析!
- 💙一款类似“恐龙快打”的 横版街机格斗游戏 该如何制作?| 一起来学习 顺便送源码【码文不易,建议收藏学习】
- 💜【超实用技巧】| 提高写文的质量 和 速率必学技能: Typora 图床配置 详细说明