集合与并发编程 第八课

257 阅读1分钟

1、概述

本次课程主要介绍的内容如下:

  1. 用例图与功能图
  2. 集合规约
  3. 并发处理

这个需要对Java源码、或者数据结构有一定深入的人才能容易懂吧。本人是听的懵懵懂懂的。

2、用例图与功能图

2.1 区别说明

image.png

image.png

image.png

用例是角色能做,功能是模块实现了哪些功能。

2.2 样例

image.png

image.png

3、集合规约

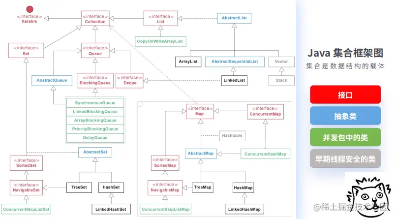
3.1 集合的框架图

image.png

3.2 HashMap

image.png

image.png

3.3 HashMap的哈希算法

image.png

image.png

image.png

image.png

image.png

image.png

这个不懂,自己对于位运算,只是了解。所以,对于这块基本只能是看看。

4、并发处理

4.1 并行与并发的区别

image.png

image.png

image.png

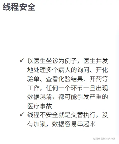
4.2 锁

image.png

image.png

4.3 AQS

image.png

image.png

image.png

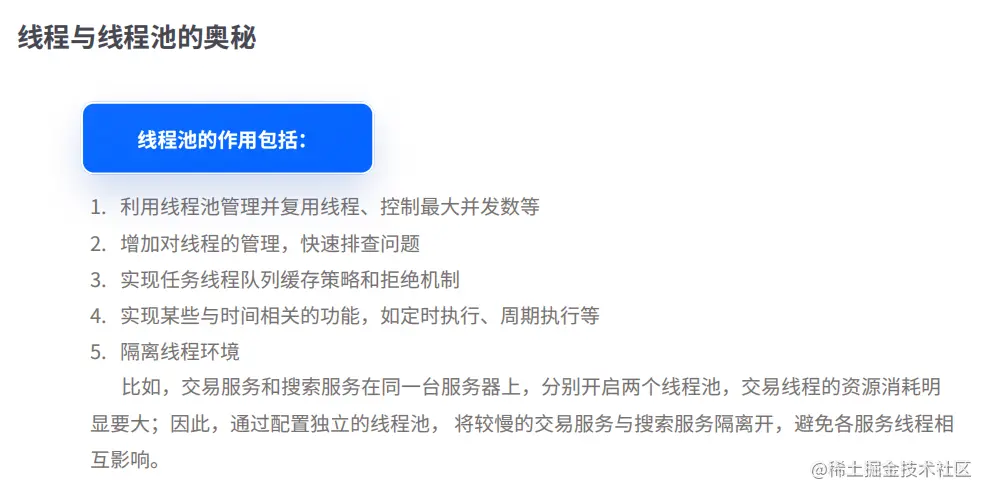
4.4 线程与线程池

image.png

image.png

image.png

image.png