leetcode_2 两数相加

108 阅读1分钟

要求

给你两个 非空 的链表,表示两个非负的整数。它们每位数字都是按照 逆序 的方式存储的,并且每个节点只能存储 一位 数字。

请你将两个数相加,并以相同形式返回一个表示和的链表。

你可以假设除了数字 0 之外,这两个数都不会以 0 开头。

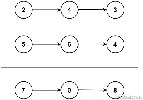
示例 1

image.png

输入:l1 = [2,4,3], l2 = [5,6,4]
输出:[7,0,8]
解释:342 + 465 = 807.

示例 2:

输入:l1 = [0], l2 = [0]
输出:[0]

示例 3:

输入:l1 = [9,9,9,9,9,9,9], l2 = [9,9,9,9]
输出:[8,9,9,9,0,0,0,1]

核心代码

class ListNode:
    def __init__(self, val=0, next=None):
        self.val = val
        self.next = next
        
class Solution:
    def addTwoNumbers(self, l1: ListNode, l2: ListNode) -> ListNode:
        if self.getLength(l1) < self.getLength(l2):
            l1,l2 = l2,l1
        head = l1
        while(l2):
            l1.val += l2.val
            l1 = l1.next
            l2 = l2.next
        
        p = head
        while p:
            if p.val > 9:
                p.val -= 10
                if p.next:
                    p.next.val += 1
                else:
                    p.next = ListNode(1)
            p = p.next
        return head

    def getLength(self,l):
        length = 0
        while l:
            length += 1
            l = l.next
        return length 

image.png