第三章 自动推理

102 阅读1分钟

文章目录

一、定义

所谓推理,就是从初始证据出发,按照某种策略,不断运用知识库中已有的知识,逐步匹配,直到推出结论的过程。

二、推理的类型

1.归纳:从特殊到一般
2.演绎:从一般到特殊

三、推理的方向

1.正向推理
1.1假言推理
1.2拒式假言推理
在这里插入图片描述
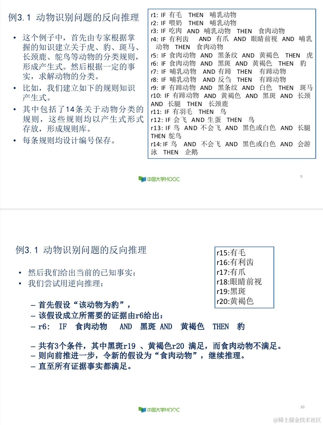
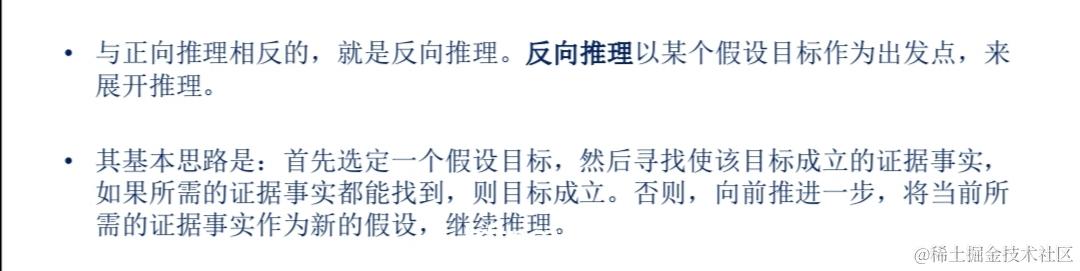
2.反向推理
在这里插入图片描述
反向推理例子:
在这里插入图片描述

四、推理的确定性

1.确定性:
推理用的知识/证据/得到的结论非真即假
2.不确定性
推理用的知识/证据/得到的结论存在概率性

五、总结

计算机实现推理:反向、演绎
机器学习:归纳

六、确定性推理

1.归结原理采用反证法
在这里插入图片描述
在这里插入图片描述
在这里插入图片描述
2.Horn子句表示推理知识进行推理
霍恩子句在这里插入图片描述

七、不确定性推理

1.不确定性分类:
在这里插入图片描述
在这里插入图片描述
2.不确定性计算:

在这里插入图片描述
3.多规则合成:
在这里插入图片描述
例题:
在这里插入图片描述在这里插入图片描述

八、专家系统

核心:
推理机、知识库