分布式

71 阅读1分钟

分布式

zookeeper实现分布式锁

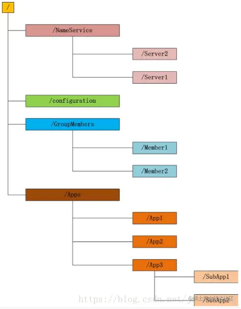
zookeeper 分布式协调系统 要了解zookeeper的原理,我们可以简单理解为

image.png

  1. 分布式锁 类似于redis 线程A -> /dlocks 线程B 取请求的时候已经存在/dlocks 请求失败

    同事利用watch机制,可以实现通知 会有惊群现象

  2. 建立目录 /dlocks/ 线程A -> /dlocks/01 线程B -> /dlocks/02 如果该目录存在01 线程B请求失败,否则请求成功

  3. 使用开源成熟包 Curator