95后阿里测试晒出工资单:狠补了这个,真香

126 阅读1分钟

前段时间在某知名程序员论坛上看到一位95年阿里测试老哥分享自己跳槽的经历,跳到一个独角兽新公司一个月后发了工资,月入5万多,表示很满足!税后这薪资,税前估计超6万了。

95后阿里测试晒出工资单:狠补了这个,真香

于此同时他也分享了一份事无巨细的技术总结和面试题文档,看了之后发现的确有点东西...

这份总结内容涵盖极广,包含了 9 个技术栈,包括大厂最新测试面试题以及面经,还有涉及软件测试基础、实例介绍、单元测试、白盒测试、黑盒测试、集成测试与系统测试、面向对象软件测试、WEB网站测试、软件本地化测试等相关技术领域的大厂面试题及详解,还有相关学习路线。

技术总结面试题文档

软件测试基础

95后阿里测试晒出工资单:狠补了这个,真香

实例介绍

95后阿里测试晒出工资单:狠补了这个,真香

单元测试

95后阿里测试晒出工资单:狠补了这个,真香

白盒测试

95后阿里测试晒出工资单:狠补了这个,真香

黑盒测试

95后阿里测试晒出工资单:狠补了这个,真香

集成测试与系统测试

95后阿里测试晒出工资单:狠补了这个,真香

面向对象软件测试

95后阿里测试晒出工资单:狠补了这个,真香

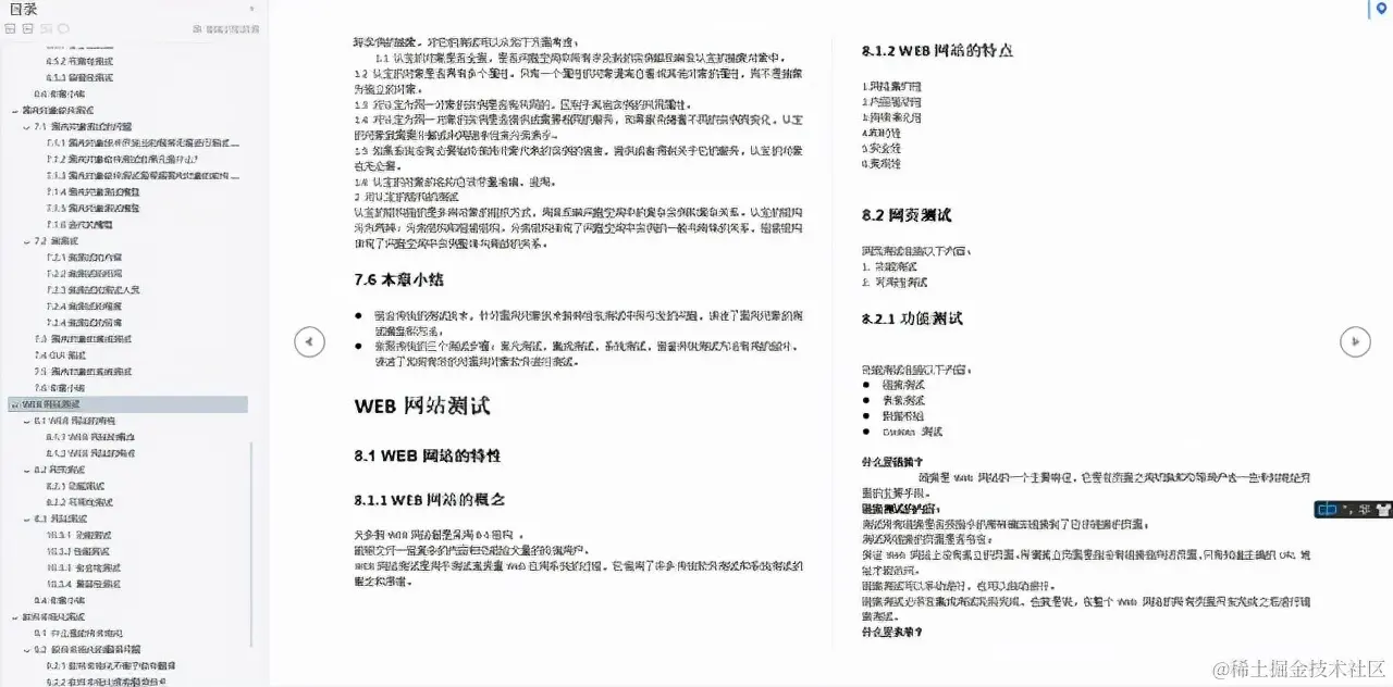
WEB网站测试

95后阿里测试晒出工资单:狠补了这个,真香

软件本地化测试

95后阿里测试晒出工资单:狠补了这个,真香

软件测试学习路线

95后阿里测试晒出工资单:狠补了这个,真香

最后

整份文档,全部为大家展示出来肯定是不太现实的,为了不影响大家的阅读体验就只展示了部分内容,还望大家海涵.

技术总结面试题文档