25k成功入职京东:拿到京东软件测试岗位offer经验分享

645 阅读4分钟

前言

今天给大家分享的是我一位幸运拿到京东软件测试offer的朋友的面试经历,我也闲来无事,问到了我朋友京东面试的一些真题,以及我整理的一些真题分享给大家,希望能够帮助大家冲刺金九银十,像我的朋友一样拿到自己心仪的offer。

25k成功入职京东:拿到京东软件测试岗位offer经验分享

面试真题的答案和解析

三面京东:

一面:

  • 你所了解的黑盒测试方法有哪些?并简单介绍下其应用场景?
  • 简述常用的bug管理或者用例管理工具,并且描述其中的一个工作流程?
  • 什么是正交实验法,使用场景是什么?
  • 请简单描述测试工具loadrunner、selenium、QTP的产品用途,并介绍你在项目中实际用到的功能模块?
  • 简述selenium grid的作用?
  • 高质量的自动化脚本应该具备哪些特性?
  • 编写测试计划文档的目的是什么?测试计划文档的内容主要包括哪些?并简单介绍其作用?

25k成功入职京东:拿到京东软件测试岗位offer经验分享

二面:

  • 项目某一轮系统测试完成后,达到系统测试结束的参考指标或规则通常有哪些?
  • Unix/Linux查看所有属于java进程的命令是?并将其批处理杀掉?
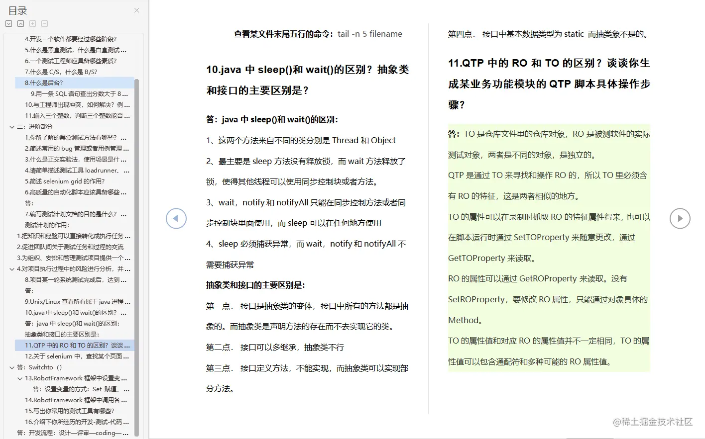
  • java中sleep()和wait()的区别?抽象类和接口的主要区别是?
  • QTP中的RO和TO的区别?谈谈你生成某业务功能模块的QTP脚本具体操作步骤?
  • 关于selenium中,查找某个页面元素的常见方法有哪几种?对于窗体和页面框架:frame切换用什么方法?
  • RobotFramework框架中设置变量有几种方式?
  • RobotFramework框架中调用各种cmd命令,用什么关键字?
  • 写出你常用的测试工具有哪些?
  • 介绍下你所经历的开发-测试-代码上线的整个相关流程?并简单描述下此流程.

25k成功入职京东:拿到京东软件测试岗位offer经验分享

三面

  • 删除文件用哪个命令?如果需要连目录及目录下文件一块删除呢?删除空文件夹用什么命令?
  • Linux 下命令有哪几种可使用的通配符?分别代表什么含义?
  • 用什么命令对一个文件的内容进行统计?(行号、单词数、字节数)
  • Grep 命令有什么用? 如何忽略大小写? 如何查找不含该串的行?
  • Linux 中进程有哪几种状态?在 ps 显示出来的信息中,分别用什么符号表示的?
  • 怎么使一个命令在后台运行?
  • 利用 ps 怎么显示所有的进程? 怎么利用 ps 查看指定进程的信息?
  • 哪个命令专门用来查看后台任务?

25k成功入职京东:拿到京东软件测试岗位offer经验分享

HR面

  • R小姐姐很漂亮
  • HR小姐姐真的很漂亮
  • 问题都比较中规中矩,没有一开口就让我讲一个冷笑话-
  • 负责什么系统
  • 为什么要让我独立负责
  • 手头有没有其他offer
  • offer薪资有多少
  • 哪里人 以后打算在哪里发展 是否接受入职前实习
  • 是否接受996(然后后来才知道我们部门并不是996)

面试总结:

面试尽量提前到,能早点面试,面试官也更愿意给你通过(就像中国好声音一样,一开始都是疯狂转身)。面试时调动你的幽默细胞,尽量把面试气氛调得愉快一点,这样面试官能更深的记住你。

说自己优点的时候一定辅以证据,不然面试官只会当作耳边风

不会的问题不要强答,小心有坑,可以这样说:“不好意思这个问题我不会,但是如果让我来设计我会.......”

面试其实是一个双向选择,面试官在评估你的表现,同时由于面试官也代表公司,他的素质及提的问题也是你应该评估的方面,所以不要紧张。

使用幕布,在每次面试前将自己总结的知识过一遍。我幕布上写了几万字的笔记,每次面试都拿出来看一遍,所以面试问到的基础我基本都能应答入流。

上面都是我朋友面试时候经常会用到的一些小技巧,大家觉得对自己有用的话,可以学以致用,最后就是我备战面试也收集看很多面试中经常会问到的核心知识点,面试真题等等

面试真题的答案和解析

软件测试学习路线:

25k成功入职京东:拿到京东软件测试岗位offer经验分享

128页软件测试宝典:

25k成功入职京东:拿到京东软件测试岗位offer经验分享

400页软件测试核心知识点:

​​