一文读懂 JavaScript 函数式编程

408 阅读9分钟

近几年来,随着 Haskell、Scala、Clojure 等学院派原生支持函数式编程的偏门语言越来越受到关注,同时 Java、JavaScript、Python 甚至 C++都陆续支持函数式编程,那么究竟什么是函数式编程。

JavaScript是函数式语言吗

JavaScript 既不是 C++,Java 那样的纯面向对象语言,也不是 Haskell 和 Lisp 那样的纯函数式语言。

1.png

Js 可以通过某些方式来实现封装,继承,多态,函数重载,但其中面向对象的设计模式是通过原型对象来实现的,并不是真正的面向对象语言。

Js 允许匿名函数、高阶函数、闭包等函数式特性,且惰性计算可以通过 lazy.js 库实现,不可变数据可以简单地通过编程技术来实现,但这些都是需要程序员 polyfill,并不是语言本身所带的特性。

函数式编程定义

In computer science, functional programming is a programming paradigm where programs are constructed by applying and composing functions.

在计算机科学中,函数式编程是一种通过应用和组合函数来构建程序的编程范式。

编程范式

编程范式 指的是一种编程风格,它描述了程序员对程序执行的看法。在编程的世界中,同一个问题,可以站在多个角度去分析解决,这些不同的解决方案就对应了不同的编程风格。

2.png

  • Imperative 命令式:使用流程化的语句和过程直接控制程序的运行和数据状态。
  • Declarative 声名式:定义计算的逻辑而不是定义具体的流程控制。

命令式,几乎完全集中于告诉计算机“如何”完成任务,它充斥着“if”语句、“for”循环、临时变量、带有副作用的函数调用以及函数之间的隐式数据流。当然,你可以通过它的逻辑来查看数据是如何流动和更改到最终状态的,但它一点也不清楚或直接。

声明式,它消除了前面提到的大多数命令式技术。注意没有显式的条件、循环、副作用。相反,它使用我们所说的函数式编程,如转换和组合。

函数式编程优势

  • 代码精简
  • 模块化
  • 复用性
  • 减少耦合
  • 可读性

3.png

衍生应用场景

  • 纯函数
  • 记忆函数
  • 递归与尾递归
  • 高阶函数
  • 闭包
  • 函数柯里化
  • 偏函数
  • 函数组合
  • 惰性求值

纯函数

纯函数(Pure Functions)是这样一种函数,即相同的输入,永远会得到相同的输出,而且没有任何可观察的副作用。这意味着对外部状态的解耦。

  • 可缓存性(Cacheable)
  • 可测试性(Testable)
  • 合理性(Reasonable)
  • 并行代码(Parallel Code)
  • 可移植性/自文档化(Portable / Self-Documenting)
// slice 是纯函数,splice 不是
const arr = [1,2,3,4,5,6]
arr.slice(0,2) //[1,2]
arr.slice(0,2) //[1,2]

arr.splice(0,2) //[1,2]
arr.splice(0,2) //[3,4]

副作用

只要是跟函数外部环境发生的交互就都是副作用---这一点可能会让你怀疑无副作用编程的可行性。

  • 发送一个 http 请求
  • 获取用户输入
  • DOM 查询
  • 往数据库插入记录
  • 打印/log

函数式编程的哲学就是假定副作用是造成不正当行为的主要原因。

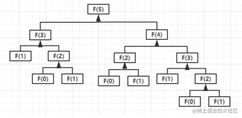
递归与尾递归

如何实现一个计算斐波那契数列的函数?

fibonacci:1,1,2,3,5,8,13 函数表达:f (n) = f (n - 1) + f (n - 2)

// 迭代
const fibonacci = n => {
  let current = 0;
  let next = 1;
  for (let i = 0; i < n; i++) {
    [current, next] = [next, current + next];
  }
  return current;
}

// 递归
const fibonacci = n => {
  return n < 3 ? 1 : fibonacci(n - 1) + fibonacci(n - 2);
}

递归的缺点:压栈和出栈会消耗性能。

4.png

// 尾递归
const fibonacci = (n, sum1 = 1, sum2 = 1) => {
  if (n <= 1) return sum2;
  return fibonacci(n - 1, sum2, sum1 + sum2);
}

5.png

记忆函数

function memoize (fn) {
    let cache = {};
    return function () {
        let key = JSON.stringify(arguments);
        cache[key] = cache[key] || fn(...arguments); // 不必重新执行
        return cache[key];
    }
}
let fibonacciWithMemory = memoize(fibonacci);

fibonacciWithMemory(10);
fibonacciWithMemory(10);

函数经过记忆后运行的例子,可以明显的发现,第二次运行时是几乎不花时间的!

正是因为纯函数的可靠性,才能确保缓存的数据一定是我们想要的数据。

高阶函数

In mathematics and computer science, a higher-order function is a function that does at least one of the following:

  • takes one or more functions as arguments (i.e. procedural parameters)
  • returns a function as its result.

常见的高阶函数:

  • map
  • filter
  • reduce
  • every
// 模拟 map
const map = (array, fn) => {
    let res = []
    for (let i = 0; i < arr.length; i++) {
        res.push(fn(arr[i], i, arr))
    }
    return res
}

// 模拟 every
const every = (array, fn) => {
    let res = true
    for (let value of array) {
        res = fn(value)
        if(!res) break
    }
    return res
}
every(arr, v => v > 10)

// 模拟 some
const some = (array, fn) => {
    let res = false
    for (let value of array) {
        res = fn(value)
        if(res) break
    }
    return res
}

柯里化与偏函数

  • 柯里化:把接受多个参数的函数变换成一系列接受单一参数的函数的技术。将一个 n 元函数转换成 n 个一元函数。
  • 偏函数:一个函数,接受一个多参数的函数且传入部分参数后,返回一个需要更少参数的新函数。也就是将一个 n 元函数转换成一个 n - x 元函数。本质上可以将偏函数看成是柯里化的一种特殊情况

优势:

  • 对函数参数的缓存
  • 让函数变得更灵活,让函数的粒度更小
  • 把多元函数转换成一元函数,可以组合使用函数产生强大的功能
const curry = (fn, ...args) => 
	args.length < fn.length
     ? (...arguments) => curry(fn, ...args, ...arguments)
	   : fn(...args)

function plus(a, b, c) {
  return a + b + c
}

let curryPlus = curry(plus)
curryPlus(1)(2)(3) // 6
curryPlus(1)(2,3) // 6
curryPlus(1,2)(3) // 6
curryPlus(1,2,3) // 6

let curryPlus = curry(plus, 1, 2, 3) 
console.log(curryPlus) // 6

柯里化在 Vue 源码中的应用

// src/platform/web/patch.js
function createPatch (obj) {
    // 这样就不必每次都patch参数里传 obj 了
    return function patch (vdom1, vdom2) {
        ..
    }
}

const patch = createPatch(...)

函数组合

洋葱代码:tOUpper(first(reverse(arr))

可以用函数组合把细粒度的函数组合成一个新的函数

function compose(...args) {
    return function(value) {
        return args.reverse().reduce((acc, cur) => cur(acc), value)
    }
}

// 实现:数组中的字符串 reverse -> 取第一个 -> 转换为大写
function reverse (arr) {
  return arr.reverse()
}
function first (arr) {
  return arr[0]
}
function toUpper(str) {
  return str.toUpperCase()
}

const f = compose(toUpper, first, reverse)
console.log(f(['one', 'two', 'three'])) // THREE

Pointfree 编程风格:即不使用所要处理的值,只合成运算过程。

惰性计算

lazy.js

惰性计算,也称为非严格计算,按需调用和延迟执行,是一种计算策略,它等待直到需要值才能计算函数的结果,这对函数编程特别有用。

Lazy([1,2,3,4,5,6,7,8,9,10])
	.map(i => i * 2)
	.filter(i => i <= 10)
	.take(3)
	.each(i => print(i))

// 2, 4, 6

理论范畴

对于函数式编程来说,以下这些理论不是必要的,其实你不懂也可以学会函数式编程,作为了解在这里简单介绍下。

  • Category theory 范畴论
  • Morphisms 态射
  • Functors 函子
  • Monads 单子
  • Semigroup 半群
  • Monoid 幺半群

范畴

任何事物都是对象,大量的对象结合起来就形成了集合,对象和对象之间存在一个或多个联系,任何一个联系就叫做态射。

函子

函子是一个容器,具有 map 方法,可以映射到另一个容器。

自函子:自函子就是一个将范畴映射到自身的函子。

单子

自函子范畴上的一个幺半群

幺半群

定义一:对于非空集合 S,若在 S 上定义了二元运算 ,使得对于任意的 a, b *S,*有 a b S,则称 {S, ○} 为运算封闭的。

定义二:若 {S, ○} 为广群,且运算 还满足结合律,即:任意 a, b, c S,有 (a b) c = a (b c),则称 {S, ○} 为半群。

定义三:幺半群是一个存在单位元(幺元)的半群。单位元:对于半群 <S, ○>,存在 e ∈ S,使得任意 a ∈ S 有 a ○ e = e ○ a

函子

class Functor {
  static of (value) {
    return new Functor(value);
  }
  constructor (value) {
    this._value = value;
  }
  map (fn) {
    return Functor.of(fn(this._value));
  }
}

// 链式操作,且不直接操作值
Functor.of(5).map(add5).map(double)
  • 函子是一个容器,里面包含了值。

  • 容器具有map方法。该方法将容器里面的每一个值,映射到另一个容器。

  • 函子具有有of方法,用来生成新的容器。

  • 运算都是通过函子完成,不直接针对于值。

Maybe 函子

// 如何处理初始值为空的情况
Functor.of(null).map(s => s.toUpperCase());

class Maybe {
  static of (value) {
    return new Maybe(value);
  }
  constructor (value) {
    this._value = value;
  }
  map (fn) {
    return this._value ? Maybe.of(fn(this._value)) : Maybe.of(null);
  }
}

Ethier 函子

// 如何实现以下功能
function addOne (x) {
  return x + 1;
}

Functor.of(5, 6).map(addOne); // Functor(5, 7)
Functor.of(1, null).map(addOne); // Functor(2, null)
class Ethier {
  static of (left, right) {
    return new Ethier(left, right);
  }
  constructor (left, right) {
    this.left = left;
    this.right = right;
  }
  map (fn) {
    return this.right 
      ? Ethier.of(this.left, fn(this.right)) : Ethier.of(fn(this.left), this.right);
  }
}

单子

  • 函数嵌套我们可以通过 compose 来解决。

  • 函子嵌套我们可以通过 Monads 来解决。

class Monad {
  static of (value) {
    return new Monad(value);
  }
  constructor (value) {
    this._value = value;
  }
  map (fn) {
    return Monad.of(fn(this._value));
  }
  join () {
    return this.value;
  }
}

const a = Monad.of(Monad.of('str'));
a.join().map(toUpperCase);

易与不易

不知道大家读没读过《易经》,我觉得《易经》和函数式编程有着异曲同工之美。

  • 易:生生之谓易。“落花流水春去也”,这是根本性的规律,人们只有知道如何去适应这种变化的艺术,才不会被社会给淘汰。
  • 不易:老子称之为:有物混成,先天地生,寂兮寥兮,独立而不改,周行而不殆。庄子称之为“有情有信,无为无形,可传而不可受,可得而不可见,自本自根,未有天地,自古以固存……先天地生而不为久,长于上古而不为老”。

变易:世界上的万事万物包括天地在内,都不是一成不变的,每一分钟都在悄悄的改变着现实的情况,只是有些变化显著,可以被人们所见到,而有些变化缓慢,并不被人们所察觉。

不易:天地之间万事万物都会改变,可是却有一个永远不变的东西存在,他是万事万物的本源,是永恒的存在。很多人都会感慨“世事无常”,觉得自己好像什么都掌握不住。这世上的变,变的只是现象而已,变的背后一定有不变的东西。所以说不易,就是万事万物背后的规律,背后不变的常则,我们把它叫做“常”,哲学上叫做“本体”。

面向对象编程有两个概念,对象和类。他们是什么?是变化的中间态,个体,实体,张三是一个对象,李四又是一个对象,这是无穷无尽的。

易经里的那个不易,不变,就好比函数式编程,函数具有不变性,一致性。就比如纯函数,一点副作用都没有。所有的变化,最后都通过函数串了起来。而变化的后面,就是不变,以不变应万变。我觉得这就是函数式编程的精髓!以上是我个人的理解。

参考资料

JavaScript中的函数式编程

JavaScript轻量级函数式编程