基于SSM实现垃圾分类信息管理系统

296 阅读2分钟

项目编号:BS-XX-069

开发工具: IDEA / ECLIPSE

数据库: MYSQL5.7

应用服务器: TOMCAT8.5.31

JDK: 1.8

开发技术: Spring+Springmvc+Mybatis 框架开发而

前端页面 : Bootstrap+jQuery+Ajax

本系统主要基于SSM框架开发一个垃圾分类信息管理系统,针对于社区中的垃圾信息进行相应的管理操作,主要包含基本的信息管理、垃圾运输管理等功能。本系统功能 完整,界面美观大方,适合做毕业设计或课程设计使用 。

随着当代网络的发展和编程技术的广泛应用,人们的生活越来越离不开计算机的支持。网络的应用和发展,更是缩短了人们之间的距离。如何充分利用计算机和编程技术,这是大家共同关心的一个不能忽视的问题。本文主要介绍了关于校园校园垃圾分类管理系统的实现方法,设计规划了校园校园垃圾分类管理系统的网页,以计算机网络的形式将各种信息进行管理。

经过研究和分析,我们使用时下最为热门的编译工具IDEA, MYSQL数据库,利用其提供的各种面向对象的开发工具,尤其是数据窗口这一能方便而简洁操纵数据库的智能化对象,首先在短时间内建立系统应用原型,然后,对初始系统进行需求迭代,不断修改和完善,直到形成可以实际运用和令人满意的系统。设计研发了一套基于MVC的校园校园垃圾分类管理系统。该系统运用的开发环境是IDEA,使用的数据库是Mysql,使用的JavaWeb服务器是Apache,Tomcat,运用了MVC的思想。

为了适应当下流行的互联网形式,校园校园垃圾分类管理系统采用的是B/S的结构。系统管理员具有学生楼管理、垃圾分类信息、垃圾站信息、垃圾运输信息、垃圾信息、报修管理,投诉管理等功能。本系统界面简洁,操作简单,具有很强的交互性。

按照实际请求来确立本系统主要包含以下功能版块,如图3.1所示。

由于校园校园垃圾分类管理系统使用的是MVC三层架构来开发的,运用SSM框架来搭建整个系统,构成SSM框架的系统从功能上分为四层:表现层、业务层、控制层和模块层。以下的Spring主要负责业务控制的跳转,MyBatis框架对控制层提供服务,Spring主要对MyBatis和SpringMVC进行进一步的管理,所以各个层都有自己的分工。表现层为用户提供交互使用的界面,便于用户的操作,业务层主要任务为负责业务的处理和数据的转发,控制层负责对数据的访问。系统架构图如图3.2所示。

图3.2 系统架构图

下面展示一下系统的部分功能图:

系统登陆    admin   123123

小区管理

垃圾分类信息管理

垃圾站管理

垃圾运输信息

报修管理

投诉管理

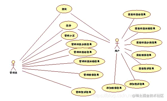
以普通用户角色登陆也就是可以查看本小区的垃圾分类及处理情况,只不过操作的权限不同罢了,下面展示的是系统功能用例图:

以上是本系统的部分功能展示,这个系统立意新颖,不容易重复,适合做毕业设计或课程设计使用,希望能对大家有所帮助。