软件研发过程中的5种最常见的图

2,285 阅读3分钟

一、背景

软件研发过程中,我们常有如下的困惑:

  1. 有时我们需要设计一个较大型的业务系统,或者做一个开源项目,我们该如何将这个系统的整体功能、逻辑细节一层层描述清楚呢?
  2. 我们接手了一个大型复杂的系统,该如何一点点从宏观到微观的去梳理整个功能流转的脉络呢?

通过简单绘制系统的架构图、各模块之间的接口交互和时序图等,我可以更加直观地理解整个系统的运作模式,所谓的磨刀不误砍柴工。

二、系统架构图

系统架构图往往用于软件研发的总体设计阶段,通过简单分层来展示不同层次的模块,再加上基础服务、公共服务和监控服务等,就构成了系统层面的一个宏观的轮廓。无论是常见的MVC架构、还是DDD架构在整体系统设计层面都是差不多的,一个完整清晰的系统架构图往往会有以下用途:

  • 阐明了系统的各种依赖,包括底层中间件、外部系统、监控系统等,帮助我们更好的建立整个系统的监控体系,了解系统性能瓶颈点等
  • 在业务层阐述了系统的主要功能模块,可以好且快对外介绍我们的系统
  • 阐述了系统的整体技术架构,是微服务化的,还是单体的;有没有网关层、基础组件层等

这里有两张抽象的系统架构供参考:

image1.png

image2.png

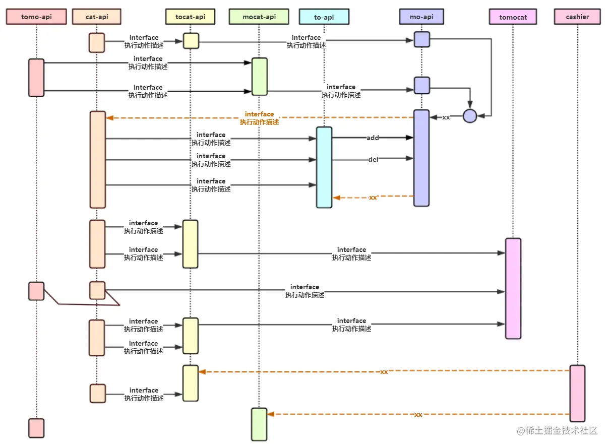
三、时序图

时序图一般用于软件研发的详细设计阶段,可以用来描述系统间微服务间、或者是功能模块间的交互过程,它展示了系统的总体调用链路,和数据流转的过程。基于时序图我们可以做以下事情:

  • 签署服务间的SLA,帮助我们推动微服务治理
  • 宏观上清晰的描述了功能实现的过程(业务流转、数据流转),协助我们在设计时思考,以防遗漏设计细节

3.png

四、程序流程图

详细设计阶段,在系统内部,我们需要清晰的描述业务实现的过程,包括顺序逻辑、条件判断、循环逻辑等。是我们在技术review阶段的重要工具,基本程序流程图设计好,代码中的可能异常和风险点也就分析的差不多了,基本就可以直接照着流程图进行编码了。对于一些比较注重系统稳定性的团队,在此阶段花费的时间,有时要比编码时间还长😂

image3.png

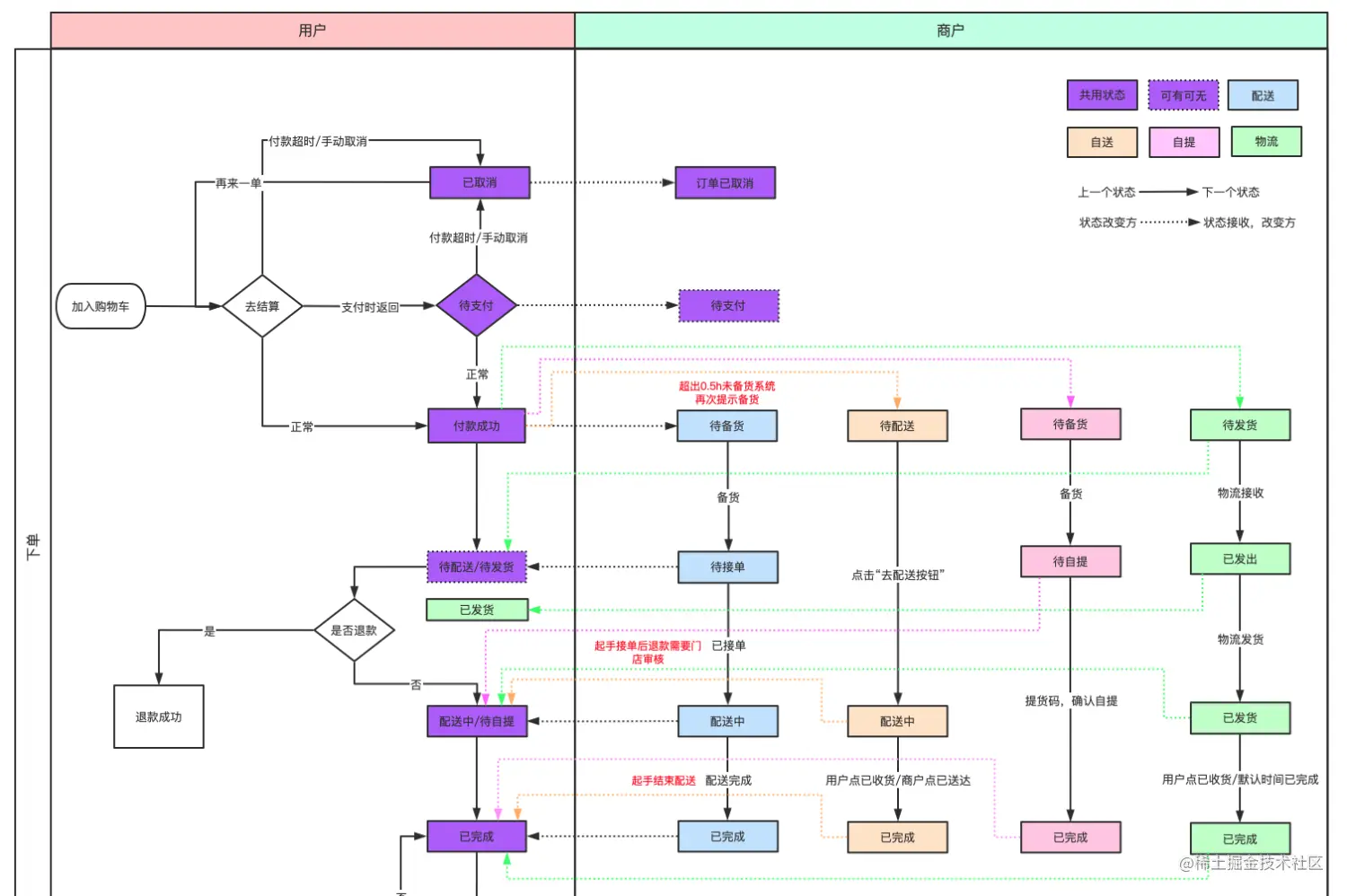
五、状态流转图

有时除了关系业务处理逻辑,还要关心对象状态的流转,这里截取了一个电商网站在下单时的订单状态流转的示例。

43.png

六、总结

本文列举了软件工程设计阶段最为常见的5种图,清晰的软件工程的图可以更加直观的表达出我们的设计意愿,建立起与其他项目参与者沟通的桥梁;还有助于让我们的设计思考更加严密;另外还有助于整体项目文档的建设,帮忙新人快速上手项目。 关于软件工程中常见的5中图就介绍到这里啦,我们下期见,Peace 😘

我是简凡,一个励志用最简单的语言,描述最复杂问题的新时代农民工。求点赞,求关注,如果你对此篇文章有什么疑惑,欢迎在我的微信公众号中留言,我还可以为你提供以下帮助:

  • 帮助建立自己的知识体系
  • 互联网真实高并发场景实战讲解
  • 不定期分享Golang、Java相关业内的经典场景实践

我的博客:besthpt.github.io/

微信公众号:"简凡丶"