深入理解Moby Buildkit系列 #6 - Buildkitd流程闭环

596 阅读3分钟

这是我参与11月更文挑战的第6天,活动详情查看:2021最后一次更文挑战

说完代码阅读思路后,龙飞将时序图向右边滑了滑。

Buildctl build - op.jpg

剩下的流程就是OP - Operation如何构建的过程,这里的OP,指的是由Dockerfile解析过后,需要执行的操作。 比如:FRAOM UBUNTU:14.04,这个会被理解为Source OP;而RUN ls则为被解析成Exec OP。 不过具体怎么实现的数据转换,我还没来得急花时间整理。

先说source ops

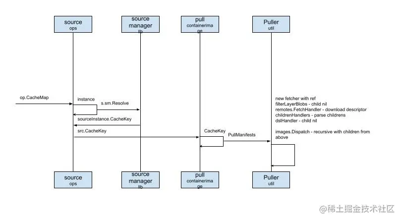
source

可以理解为解析到了关键字FROM,可以想像的是,为了高效完成伤。 我们需要缓存,如果缓存命中,那就可以直接使用,如果没有,就需要从远端去取。 这里的对应的是source managerPuller。 前者就是资源管理器,里面会用cacheKey对资源进行索引,如果没有缓存,就需要通过pull,去取镜像的Manifest制品清单信息,那这个又要说到Image Bundle了,后面我们可以参考OCI相应的说明。

Puller

因为制品清单里很多信息,并且都是可以并行执行的,所以buildkit直接用的是containerd的拉取器,并没有所有的轮子都自己造。

这些执行完后solver会调用exporter,通过cm.Differ缓存管理器的differ,取差集,最终生成变更后的layer。 最后会调用client.Response,返回请求结果。

这差不多就是完整的流程了。

全流程

Buildctl build.jpg

简单来回顾一下:

  1. 用户调用buildctl命令行,运行build命令,并传入解析好的Dockerfile,这里并不是Dockerfile的字符流,而是解析过后的llb.Definition
  2. 客户端client会用solverbuildkitd守护进程发送grpc网络请求
  3. 守护进程需要提前启动,以做好为网络请求提供服务的准备
  4. control是真正的服务组织者,会提前初始化好所需要对象,像workerexporter,等等
  5. solver是真正的重点所在,需要高效运行构建任务,那需要考虑如何编排任务,设置好缓存策略
  6. scheduler的协调下,最后面向一个个的operation,进行具体的任务执行,其中source op是而向资源的,目的就是准备好资源;而exec op,则是负责具体执行任务的
  7. 最终将所有操作处理的结果取差异,生成layer,计算blob chain块链索引后,进行持久化
  8. 返回请求response响应

一口气说完后,龙飞吸了口气,好像刚才耗费了大量的体力。 然后习惯性的问了句:大家还有什么问题吗?

袁小白,脑子还在抓紧运行中,没来得急想还有什么问题。

到是贾大智的声音响了起来。

讲的不错,我有两个问题:

  • 一个OP到哪一步执行完的?比如source op,这里只看到了puller下载所需的bundle资源文件,但没看到下载完后干了什么?
  • buildkit这个新工具的业务价值是什么?为什么要重新写一个呢?

第一个问题到是和技术相关,龙飞想了想,确实这一部分在时序图里没有呈现出来,不过接下来可以花时间了解下。 这第二个问题到是没想过,不过应该是什么大问题。 龙飞把自己对于这两个问题的想法说了出来,大家也都觉得这两块可以花时间再研究一下。

袁小白到是不觉得这两个是什么大问题,已经很厉害了吧!

我也找到些关于架构的资料。 当袁步白就贾大智的不尽人情嘟囔时,贾大智的声音响了起来。

下一篇:深入理解Moby Buildkit系列 #7 - 用户价值驱动架构设计

知识点

用来记录一些出现的知识点,以后会把这些知识点展开来介绍。

  • OCI
  • Image Manifest
  • Containerd