Kubernetes搭建spinnaker服务

430 阅读19分钟

背景:

2017-2018年左右的吧,不记得看什么了看到了spinnaker,但是当时真的安装不起来。各种被墙裂。2020年底学习了泽阳大佬的spinnaker实践课程。通过Halyard方式搭建了spinnaker的集群,并与jenkins gitlab harbor k8s完成了集成。2021年初稍微玩了一下,就去整别的事情去了,没有能应用于线上环境。下半年了,jenkins k8s这些的流程现在基本都是清晰了。想把cd从jenkins中剥离出来教给spinnaker了,就重新温习一下spinnaker吧!

关于spinnaker

spinnaker是Netfix公司开源的一款持续部署工具,采用java语言编写,遵循微服务的设计思想,目标是为团队提供灵活的持续部署流水线并提供软件的部署效率

spinnaker的优势

  • 支持多云部署
  • 自动发布
  • 内置部署最佳实践

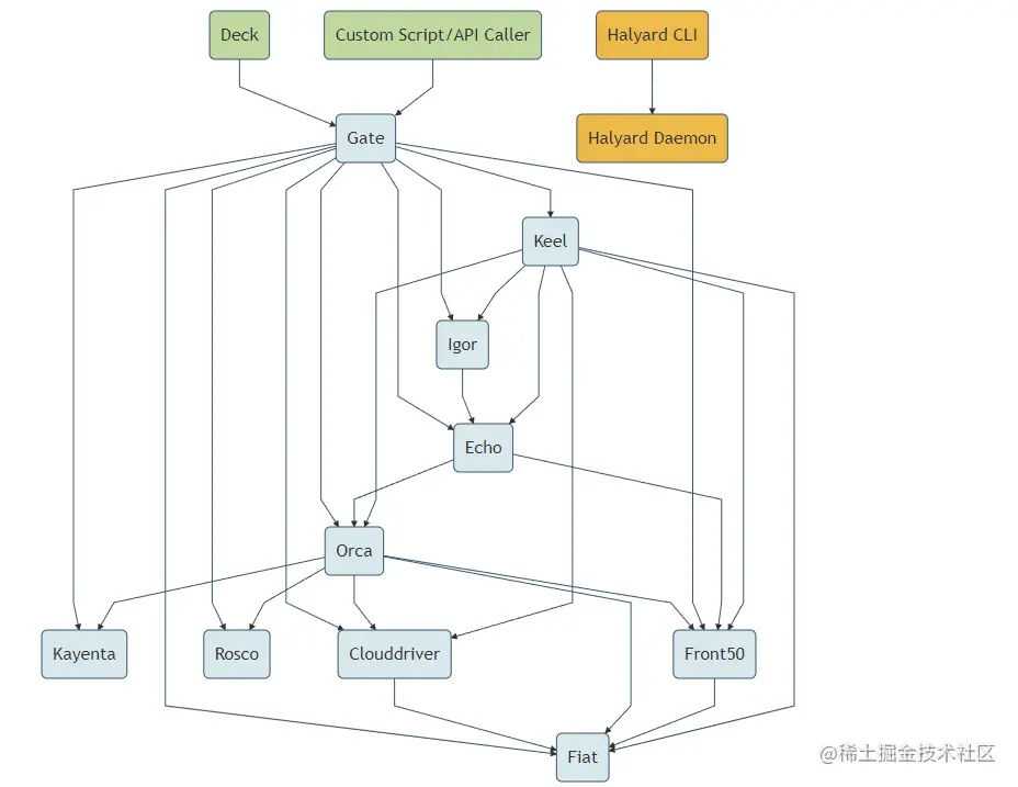
spinnaker架构

关于spinnaker的架构说明

  • **deck-**基于浏览器的 UI

  • **gate 微服务api网关,**Spinnaker UI 和所有 api 调用者通过 Gate 与 Spinnaker 通信

  • **orca 流水线阶段编排引擎。**它处理所有临时操作和管道。阅读有关 Orca 服务概述的更多信息

  • **clouddriver **负责对云提供商的所有变异调用以及索引/缓存所有部署的资源。

  • **front50 **用于持久化应用程序、管道、项目和通知的元数据

  • **rosco **为各种云提供商生成不可变的 VM 映像(或映像模板)

    它用于生成机器映像(例如 GCE 映像AWS AMIAzure VM 映像 )。它目前包装了 packer ,但将 被扩展以支持用于生成图像的其他机制。

  • **igor **用于通过 Jenkins 和 Travis CI 等系统中的持续集成作业触发管道,它允许在管道中使用 Jenkins/Travis 阶段

  • **echo 事件总线 **它支持发送通知(例如 Slack、电子邮件、SMS),并对来自 Github 等服务的传入 webhook 采取行动。

  • **fiat 认证授权中心 **它用于查询用户对帐户、应用程序和服务帐户的访问权限

  • kayenta 自动金丝雀分析

  • **Keel **为管理交付提供动力
    注:这个还没有用过

  • **halyard 配置服务 **管理上述每项服务的生命周期。它仅在 Spinnaker 启动、更新和回滚期间与这些服务交互。

服务依赖调用关系:

image.png 重要的事情: 这些东西去看官方文档很是详细,比其他的比较详细多了:spinnaker.io/docs/refere…

Kubernetes搭建spinnaker服务

注:spinnaker的安装方式有helm 和halyard的本地部署方式 这里采用了halyard的方式!。基本过程参照泽阳大佬的spinnaker课程! 本人集群环境为kubernetes1.20.6 rutime使用了containerd并没有采用docker。中间过程尝试了很多次各种失败,先基于docker的方式做一次安装部署。后面剖析一下containerd方式!

基本环境

腾讯云同一vpc内服务器,内网互通,ip为内网地址

主机名ip系统内核k8s版本
k8s-master-0110.0.0.41CentOS Linux 85.4.134-1.el8.elrepo.x86_64v1.21.3containerd
k8s-master-0210.0.0.34CentOS Linux 85.4.134-1.el8.elrepo.x86_64v1.21.3containerd
k8s-master-0310.0.0.26CentOS Linux 85.4.134-1.el8.elrepo.x86_64v1.21.3containerd
k8s-node-0110.0.4.49CentOS Linux 85.4.134-1.el8.elrepo.x86_64v1.21.3containerd
k8s-node-0210.0.4.48CentOS Linux 85.4.134-1.el8.elrepo.x86_64v1.21.3containerd
k8s-node-0310.0.4.23CentOS Linux 85.4.134-1.el8.elrepo.x86_64v1.21.3containerd
k8s-node-0410.0.4.47CentOS Linux 85.4.134-1.el8.elrepo.x86_64v1.21.3containerd
k8s-node-0510.0.4.32CentOS Linux 85.4.134-1.el8.elrepo.x86_64v1.21.3containerd
k8s-node-0610.0.4.18CentOS Linux 85.4.134-1.el8.elrepo.x86_64v1.21.3docker
k8s-0110.0.2.17CentOS Linux 84.18.0-305.12.1.el8_4.x86_64不在集群内(但是也是一个测试的k8s集群,故上面的其他pod忽略)docker(集群外一台运行docker的服务器)

注:个人尝试containerd运行halyard未能成功,最终使用docker方式运行halyard

基于docker runtime方式部署halyard的方式部署spinnaker

注: 关于halyard的操作都在k8s-01节点操作。另外声明一下k8s-01原主机名为k8s-02使用了hostnamectl set-hostname修改主机名。有些截图或者命令都依然为k8-02,实际为同一个台服务器。xshell早些时候打开10.0.2.17的窗口......

下载镜像,挂载本地配置文件目录,并启动容器

[root@k8s-01 ~]# docker pull registry.cn-beijing.aliyuncs.com/spinnaker-cd/halyard:1.32.0
####创建.hall文件夹后面持久化存储spinnaker生成文件
[root@k8s-01 ~]# mkdir -p /home/spinnaker/.hal
###创建.kube文件夹并将集群中的config文件上传到此目录
[root@k8s-01 ~]# mkdir -p /home/spinnaker/.kube
[root@k8s-01 ~]# ls  /home/spinnaker/.kube
config
####启动halyard容器
[root@k8s-01 ~]# docker run -itd --name halyard   -v /home/spinnaker/.hal:/home/spinnaker/.hal   -v /home/spinnaker/.kube:/home/spinnaker/.kube   registry.cn-beijing.aliyuncs.com/spinnaker-cd/halyard:1.32.0

image.png

特权身份进入容器关闭gcs

## 以root身份进入容器,修改配置文件
[root@k8s-01 .kube]# docker exec -it -u root halyard bash
bash-5.0# 
## 修改spinnaker.config.input.gcs.enabled = false 。
vi /opt/halyard/config/halyard.yml
 
spinnaker:
  artifacts:
    debian: https://dl.bintray.com/spinnaker-releases/debians
    docker: gcr.io/spinnaker-marketplace
  config:
    input:
      gcs:
        enabled: false
      writerEnabled: false
      bucket: halconfig

image.png

重新启动halyard容器

## 需要重启容器(如果此命令未重启,则需要退出容器然后 docker restart halyard)
bash-5.0# hal shutdown
Halyard Daemon Response: Shutting down, bye...
##重启容器
[root@k8s-01 .kube]# docker start halyard
halyard

image.png

上传boms文件到服务器

参照github.com/zeyangli/sp…,这里使用的是github.com/zeyangli/sp… 1.26.6的制品: image.png

###通过rz命令上传制品库到运行halyard的服务器,并解压压缩包
[root@k8s-01 work]# ls
1.26.6-Install-Scripts.zip
[root@k8s-01 work]# unzip 1.26.6-Install-Scripts.zip

image.png 嗯看到了这个.boms的文件夹,将其copy到/home/spinnaker/.hal/目录下!

[root@k8s-01 1.26.6]# ls .boms/
bom  clouddriver  deck  echo  fiat  front50  gate  igor  kayenta  monitoring-daemon  orca  rosco
[root@k8s-01 1.26.6]# cp -Ra .boms/ /home/spinnaker/.hal/
[root@k8s-01 1.26.6]# ls /home/spinnaker/.hal/.boms/
bom  clouddriver  deck  echo  fiat  front50  gate  igor  kayenta  monitoring-daemon  orca  rosco

image.png

关于镜像的下载

镜像下载泽阳大佬的制品库下载中有下载镜像的脚本:

#!/bin/bash

S_REGISTRY="gcr.io/spinnaker-marketplace"
#T_REGISTRY="registry.cn-beijing.aliyuncs.com/spinnaker-cd"
T_REGISTRY="docker.io/spinnakercd"
NODES="node01.zy.com node02.zy.com"

## 下载镜像
function GetImages(){
    echo -e "\033[43;34m =====GetImg===== \033[0m"

    IMAGES=$( cat tagfile.txt)

    for image in ${IMAGES}
    do
        for node in ${NODES}
        do 
           echo  -e "\033[32m ${node} ---> pull ---> ${image} \033[0m"
           ssh ${node} "docker pull ${T_REGISTRY}/${image}"
           echo  -e "\033[32m ${node} ---> tag ---> ${image} \033[0m"
           ssh ${node} "docker tag ${T_REGISTRY}/${image} ${S_REGISTRY}/${image}"
        done
    done
    for node in ${NODES}
    do
       echo -e "\033[43;34m =====${node}===镜像信息===== \033[0m"
       ssh ${node} "docker images | grep 'spinnaker-marketplace' "
    done
    
}

GetImages

But 我的集群的运行时是containerd。ctr crictl两个命令的区别有必要重新温习一下。crictl也没法修改标签啊?

#!/bin/bash

S_REGISTRY="gcr.io/spinnaker-marketplace"
#T_REGISTRY="registry.cn-beijing.aliyuncs.com/spinnaker-cd"
T_REGISTRY="docker.io/spinnakercd"
NODES="10.0.4.18 10.0.4.49 10.0.4.48 10.0.4.23 10.0.4.47 10.0.4.32"

## 下载镜像
function GetImages(){
    echo -e "\033[43;34m =====GetImg===== \033[0m"

    IMAGES=$( cat tagfile.txt)

    for image in ${IMAGES}
    do
        for node in ${NODES}
        do 
           echo  -e "\033[32m ${node} ---> pull ---> ${image} \033[0m"
           ssh -p 36000 ${node} "crictl pull  ${T_REGISTRY}/${image}"
           echo  -e "\033[32m ${node} ---> tag ---> ${image} \033[0m"
           ssh -p 36000 ${node} "crictl images ${T_REGISTRY}/${image} ${S_REGISTRY}/${image}"
        done
    done
    for node in ${NODES}
    do
       echo -e "\033[43;34m =====${node}===镜像信息===== \033[0m"
       ssh -p 36000 ${node} "crictl images ls| grep 'spinnaker-marketplace' "
    done
    
}

GetImages

所以这个方式就行不通了,然后偶然搜到csdn的---安装篇——用halyard安装Spinnaker。通过在.hall目录下default/service-settings/目录创建对应配置文件。并设置artifactId! 至于service-settings目录为什么在default目录下我也不求甚解泽阳大佬的课程中修改redis为外部redis的时候有这个目录 image.png

image.png

[root@k8s-2 .hal]# mkdir -p /home/spinnaker/.hal/default/service-settings
[root@k8s-2 .hal]# cd /home/spinnaker/.hal/default/service-settings
[root@k8s-2 service-settings]# pwd
/home/spinnaker/.hal/default/service-settings
[root@k8s-2 service-settings]# ls
clouddriver.yml  deck.yml  echo.yml  fiat.yml  front50.yml  gate.yml  igor.yml  kayenta.yml  orca.yml  rosco.yml
[root@k8s-2 service-settings]# cat *
artifactId: docker.io/spinnakercd/clouddriver:8.0.4-20210625060028
artifactId: docker.io/spinnakercd/deck:3.7.2-20210614020020 
artifactId: docker.io/spinnakercd/echo:2.17.1-20210429125836 
artifactId: docker.io/spinnakercd/fiat:1.16.0-20210422230020
artifactId: docker.io/spinnakercd/front50:0.27.1-20210625161956
artifactId: docker.io/spinnakercd/gate:1.22.1-20210603020019
artifactId: docker.io/spinnakercd/igor:1.16.0-20210422230020
artifactId: docker.io/spinnakercd/kayenta:0.21.0-20210322140019 
artifactId: docker.io/spinnakercd/orca:2.20.3-20210630022216
artifactId: docker.io/spinnakercd/rosco:0.25.0-20210422230020 

image.png image.png 就不修改标签直接使用泽阳大佬docker的镜像仓库里面的镜像了免去下载镜像修改标签的步骤

Halyard配置管理

注: halyard的配置都在k8s-01节点执行默认在halyard容器内

设置Spinnaker版本,--version 指定版本

[root@k8s-01 .kube]# docker exec -it -u root halyard bash
bash-5.0$ hal config version edit --version local:1.26.6
+ Get current deployment
  Success
- Edit Spinnaker version
  Failure
Validation in Global:
! ERROR Failure writing your halconfig to path
  "/home/spinnaker/.hal/config": /home/spinnaker/.hal/config

- Failed to update version.

image.png 嗯强调一下 .hall目录要有读写权限啊

[root@k8s-01 1.26.6]# chmod 777 -R /home/spinnaker/.hal/
[root@k8s-01 1.26.6]# 

继续指定spinnaker版本并生成配置文件

bash-5.0$ hal config version edit --version local:1.26.6
+ Get current deployment
  Success
+ Edit Spinnaker version
  Success
+ Spinnaker has been configured to update/install version
  "local:1.26.6". Deploy this version of Spinnaker with `hal deploy apply`.
bash-5.0$ ls
config   default
bash-5.0$ cat config 
currentDeployment: default
deploymentConfigurations:
- name: default
  version: local:1.26.6
  providers:
    appengine:
      enabled: false
      accounts: []
    aws:
      enabled: false
      accounts: []
      bakeryDefaults:
        baseImages: []
      defaultKeyPairTemplate: '{{name}}-keypair'
      defaultRegions:
      - name: us-west-2
      defaults:
        iamRole: BaseIAMRole
    ecs:
      enabled: false
      accounts: []
    azure:
      enabled: false
      accounts: []
      bakeryDefaults:
        templateFile: azure-linux.json
        baseImages: []
    dcos:
      enabled: false
      accounts: []
      clusters: []
    dockerRegistry:
      enabled: false
      accounts: []
    google:
      enabled: false
      accounts: []
      bakeryDefaults:
        templateFile: gce.json
        baseImages: []
        zone: us-central1-f
        network: default
        useInternalIp: false
    huaweicloud:
      enabled: false
      accounts: []
      bakeryDefaults:
        baseImages: []
    kubernetes:
      enabled: false
      accounts: []
    tencentcloud:
      enabled: false
      accounts: []
      bakeryDefaults:
        baseImages: []
    oracle:
      enabled: false
      accounts: []
      bakeryDefaults:
        templateFile: oci.json
        baseImages: []
    cloudfoundry:
      enabled: false
      accounts: []
  deploymentEnvironment:
    size: SMALL
    type: LocalDebian
    imageVariant: SLIM
    updateVersions: true
    consul:
      enabled: false
    vault:
      enabled: false
    customSizing: {}
    sidecars: {}
    initContainers: {}
    hostAliases: {}
    affinity: {}
    tolerations: {}
    nodeSelectors: {}
    gitConfig:
      upstreamUser: spinnaker
    livenessProbeConfig:
      enabled: false
    haServices:
      clouddriver:
        enabled: false
        disableClouddriverRoDeck: false
      echo:
        enabled: false
  persistentStorage:
    azs: {}
    gcs:
      rootFolder: front50
    redis: {}
    s3:
      rootFolder: front50
    oracle: {}
  features:
    auth: false
    fiat: false
    chaos: false
    entityTags: false
  metricStores:
    datadog:
      enabled: false
      tags: []
    prometheus:
      enabled: false
      add_source_metalabels: true
    stackdriver:
      enabled: false
    newrelic:
      enabled: false
      tags: []
    period: 30
    enabled: false
  notifications:
    slack:
      enabled: false
    twilio:
      enabled: false
      baseUrl: https://api.twilio.com/
    github-status:
      enabled: false
  timezone: America/Los_Angeles
  ci:
    jenkins:
      enabled: false
      masters: []
    travis:
      enabled: false
      masters: []
    wercker:
      enabled: false
      masters: []
    concourse:
      enabled: false
      masters: []
    gcb:
      enabled: false
      accounts: []
    codebuild:
      enabled: false
      accounts: []
  repository:
    artifactory:
      enabled: false
      searches: []
  security:
    apiSecurity:
      ssl:
        enabled: false
    uiSecurity:
      ssl:
        enabled: false
    authn:
      oauth2:
        enabled: false
        client: {}
        resource: {}
        userInfoMapping: {}
      saml:
        enabled: false
        userAttributeMapping: {}
      ldap:
        enabled: false
      x509:
        enabled: false
      iap:
        enabled: false
      enabled: false
    authz:
      groupMembership:
        service: EXTERNAL
        google:
          roleProviderType: GOOGLE
        github:
          roleProviderType: GITHUB
        file:
          roleProviderType: FILE
        ldap:
          roleProviderType: LDAP
      enabled: false
  artifacts:
    bitbucket:
      enabled: false
      accounts: []
    gcs:
      enabled: false
      accounts: []
    oracle:
      enabled: false
      accounts: []
    github:
      enabled: false
      accounts: []
    gitlab:
      enabled: false
      accounts: []
    gitrepo:
      enabled: false
      accounts: []
    http:
      enabled: false
      accounts: []
    helm:
      enabled: false
      accounts: []
    s3:
      enabled: false
      accounts: []
    maven:
      enabled: false
      accounts: []
    templates: []
  pubsub:
    enabled: false
    google:
      enabled: false
      pubsubType: GOOGLE
      subscriptions: []
      publishers: []
  canary:
    enabled: false
    serviceIntegrations:
    - name: google
      enabled: false
      accounts: []
      gcsEnabled: false
      stackdriverEnabled: false
    - name: prometheus
      enabled: false
      accounts: []
    - name: datadog
      enabled: false
      accounts: []
    - name: signalfx
      enabled: false
      accounts: []
    - name: aws
      enabled: false
      accounts: []
      s3Enabled: false
    - name: newrelic
      enabled: false
      accounts: []
    reduxLoggerEnabled: true
    defaultJudge: NetflixACAJudge-v1.0
    stagesEnabled: true
    templatesEnabled: true
    showAllConfigsEnabled: true
  spinnaker:
    extensibility:
      plugins: {}
      repositories: {}
  webhook:
    trust:
      enabled: false
  stats:
    enabled: true
    endpoint: https://stats.spinnaker.io
    instanceId: 01FKDR1B3P8PF35RRC93XTE9AS
    deploymentMethod: {}
    connectionTimeoutMillis: 3000
    readTimeoutMillis: 5000
bash-5.0$     
    

设置时区

# 设置时区
hal config edit --timezone Asia/Shanghai

S3--no-validate

# 设置存储为s3(后面不用,但是必须配置bug)
hal config storage edit --type s3  --no-validate

访问方式,设置deck与gate的域名

# 访问方式:设置deck与gate的域名
hal config security ui edit --override-base-url http://spinnaker.xxxx.com
hal config security api edit --override-base-url http://spin-gate.xxxx.com

image.png 来对比一下执行以上命令后config文件的变化: image.png image.png 做这些对比是为了方便以后自己手动更改配置文件。大佬的可以忽略这些截图步骤。

添加镜像仓库(harbor)和k8s集群账户

开启镜像仓库配置并添加account

bash-5.0$ hal config provider docker-registry enable --no-validate
+ Get current deployment
  Success
+ Edit the dockerRegistry provider
  Success
+ Successfully enabled dockerRegistry
bash-5.0$ hal config provider docker-registry account add my-harbor-registry \
>     --address https://harbor.xxxx.com \
>     --username xxxx \
>     --password xxxx
+ Get current deployment
  Success
+ Add the my-harbor-registry account
  Success
Validation in
  default.provider.dockerRegistry.my-harbor-registry:
- WARNING Your docker registry has no repositories specified, and
  the registry's catalog is empty. Spinnaker will not be able to deploy any images
  until some are pushed to this registry.
? Manually specify some repositories for this docker registry to
  index.

+ Successfully added account my-harbor-registry for provider
  dockerRegistry.

image.png

开启kubernetes配置并添加account

bash-5.0$ hal config provider kubernetes enable
+ Get current deployment
  Success
+ Edit the kubernetes provider
  Success
Validation in default.provider.kubernetes:
- WARNING Provider kubernetes is enabled, but no accounts have been
  configured.

+ Successfully enabled kubernetes
bash-5.0$ hal config provider kubernetes account add default \
>     --docker-registries my-harbor-registry \
>     --context $(kubectl config current-context) \
>     --service-account true \
>     --omit-namespaces=kube-system,kube-public \
>     --provider-version v2 \
>     --no-validate
+ Get current deployment
  Success
+ Add the default account
  Success
+ Successfully added account default for provider kubernetes.

image.png 再瞄一眼配置文件config: image.png image.png

指定部署使用account和命名空间,部署方式distributed(分布式)

bash-5.0$ hal config deploy edit \
>     --account-name default \
>     --type distributed \
>     --location spinnaker 

image.png 看了一眼配置文件应该对应的是deploymentEnvironment下面的配置: image.png

开启一些主要的功能(后期可以再追加)

bash-5.0$ hal config features edit --pipeline-templates true
bash-5.0$ hal config features edit --artifacts true
bash-5.0$ hal config features edit --managed-pipeline-templates-v2-ui true 

查看config配置文件对应的为features下开关: image.png

配置与jenkins CI集成

# 配置Jenkins
hal config ci jenkins enable
### JenkinsServer 需要用到账号和密码
hal config ci jenkins master add my-jenkins-master-01 \
    --address https://jenkins.xxxx.com \
    --username zhangpeng \
    --password xxxx
### 启用csrf
hal config ci jenkins master edit my-jenkins-master-01 --csrf true

image.png cat config对应如下:当然了也可以开启travis wercker consourse gcb等ci工具? image.png

配置GitHub/GitLab集成

github的是泽阳大佬的。我这里就只集成了gitlab。github仅供参考在配置文件中也生成一下。方便对比配置文件。token的生成就不用做过多的赘述了!

# GitHub
## 参考:https://spinnaker.io/setup/artifacts/github/
## 创建token https://github.com/settings/tokens

hal config artifact github enable

hal config artifact github account add my-github-account \
    --token xxxxxxxxxxxxxxxxxxxxxxx  \
    --username zeyangli

# GitLab
## https://spinnaker.io/setup/artifacts/gitlab/
## 创建一个个人的token(admin)
hal config artifact gitlab enable
hal config artifact gitlab account add my-gitlab-account \
    --token xxxxxxxxxxxxxx

image.png artifacts下找到相关配置 image.png

使用外部redis集群

关于redis我是使用的腾讯云的云redis。正常该搞一个密码的。但是没有去仔细看下官方文档,就直接使用了免密的方式!

## service-settings
bash-5.0$ pwd
/home/spinnaker/.hal/default/service-settings
vi .hal/default/service-settings/redis.yml

overrideBaseUrl: redis://10.0.0.31:6379
skipLifeCycleManagement: true



## profiles
## /home/spinnaker/.hal/default/profiless
bash-5.0$ pwd
/home/spinnaker/.hal/default
bash-5.0$ mkdir /home/spinnaker/.hal/default/profiles
bash-5.0$ cd profiles/
bash-5.0$ vi gate-local.yml

redis:
    configuration:
         secure:
              true

image.png image.png

使用SQL数据库

mysql我是直接开启了腾讯云的TDSQL-C image.png

Clouddriver服务

创建数据库:

CREATE DATABASE `clouddriver` DEFAULT CHARACTER SET utf8mb4 COLLATE utf8mb4_unicode_ci;

GRANT
  SELECT, INSERT, UPDATE, DELETE, CREATE, EXECUTE, SHOW VIEW
ON `clouddriver`.*
TO 'clouddriver_service'@'%' IDENTIFIED BY 'clouddriver@spinnaker.com';


GRANT
  SELECT, INSERT, UPDATE, DELETE, CREATE, DROP, REFERENCES, INDEX, ALTER, LOCK TABLES, EXECUTE, SHOW VIEW
ON `clouddriver`.*
TO 'clouddriver_migrate'@'%' IDENTIFIED BY 'clouddriver@spinnaker.com';

image.png

修改配置文件:

bash-5.0$ pwd
/home/spinnaker/.hal/default/profiles
bash-5.0$ vi clouddriver-local.yml
sql:
  enabled: true
  # read-only boolean toggles `SELECT` or `DELETE` health checks for all pools.
  # Especially relevant for clouddriver-ro and clouddriver-ro-deck which can
  # target a SQL read replica in their default pools.
  read-only: false
  taskRepository:
    enabled: true
  cache:
    enabled: true
    # These parameters were determined to be optimal via benchmark comparisons
    # in the Netflix production environment with Aurora. Setting these too low
    # or high may negatively impact performance. These values may be sub-optimal
    # in some environments.
    readBatchSize: 500
    writeBatchSize: 300
  scheduler:
    enabled: true

  # Enable clouddriver-caching's clean up agent to periodically purge old
  # clusters and accounts. Set to true when using the Kubernetes provider.
  unknown-agent-cleanup-agent:
    enabled: false

  connectionPools:
    default:
      # additional connection pool parameters are available here,
      # for more detail and to view defaults, see:
      # https://github.com/spinnaker/kork/blob/master/kork-sql/src/main/kotlin/com/netflix/spinnaker/kork/sql/config/ConnectionPoolProperties.kt
      default: true
      jdbcUrl: jdbc:mysql://10.0.4.22:3306/clouddriver
      user: clouddriver_service
      password: clouddriver@spinnaker.com
    # The following tasks connection pool is optional. At Netflix, clouddriver
    # instances pointed to Aurora read replicas have a tasks pool pointed at the
    # master. Instances where the default pool is pointed to the master omit a
    # separate tasks pool.
    tasks:
      user: clouddriver_service
      jdbcUrl: jdbc:mysql://10.0.4.22:3306/clouddriver
      password: clouddriver@spinnaker.com
  migration:
    user: clouddriver_migrate
    jdbcUrl: jdbc:mysql://10.0.4.22:3306/clouddriver
    password: clouddriver@spinnaker.com

redis:
  enabled: false
  cache:
    enabled: false
  scheduler:
    enabled: false
  taskRepository:
    enabled: false

Front50服务

创建数据库

CREATE DATABASE `front50` DEFAULT CHARACTER SET utf8mb4 COLLATE utf8mb4_unicode_ci;

GRANT SELECT, INSERT, UPDATE, DELETE, CREATE, EXECUTE, SHOW VIEW ON `front50`.*  TO 'front50_service'@'%' IDENTIFIED BY "front50@spinnaker.com";

GRANT SELECT, INSERT, UPDATE, DELETE, CREATE, DROP, REFERENCES, INDEX, ALTER, LOCK TABLES, EXECUTE, SHOW VIEW ON `front50`.* TO 'front50_migrate'@'%' IDENTIFIED BY "front50@spinnaker.com";

image.png

修改配置文件

bash-5.0$ pwd
/home/spinnaker/.hal/default/profiles
bash-5.0$ vi front50-local.yml
spinnaker:
  s3:
    enabled: false
sql:
  enabled: true
  connectionPools:
    default:
      # additional connection pool parameters are available here,
      # for more detail and to view defaults, see:
      # https://github.com/spinnaker/kork/blob/master/kork-sql/src/main/kotlin/com/netflix/spinnaker/kork/sql/config/ConnectionPoolProperties.kt
      default: true
      jdbcUrl: jdbc:mysql://10.0.4.22:3306/front50
      user: front50_service
      password: front50@spinnaker.com
  migration:
    user: front50_migrate
    jdbcUrl: jdbc:mysql://10.0.4.22:3306/front50
    password: front50@spinnaker.com

Orca服务

创建数据库

set tx_isolation = 'REPEATABLE-READ';

CREATE SCHEMA `orca` DEFAULT CHARACTER SET utf8mb4 COLLATE utf8mb4_unicode_ci;

GRANT 
SELECT, INSERT, UPDATE, DELETE, CREATE, EXECUTE, SHOW VIEW
ON `orca`.* 
TO 'orca_service'@'%' IDENTIFIED BY "orca@spinnaker.com" ;

GRANT 
SELECT, INSERT, UPDATE, DELETE, CREATE, DROP, REFERENCES, INDEX, ALTER, LOCK TABLES, EXECUTE, SHOW VIEW 
ON `orca`.* 
TO 'orca_migrate'@'%'  IDENTIFIED BY "orca@spinnaker.com" ;

image.png

修改配置文件

bash-5.0$ pwd
/home/spinnaker/.hal/default/profiles
bash-5.0$ vi front50-local.yml
bash-5.0$ pwd
/home/spinnaker/.hal/default/profiles
bash-5.0$ vi orca-local.yml

tasks:
  useManagedServiceAccounts: true
sql:
  enabled: true
  connectionPool:
    jdbcUrl: jdbc:mysql://10.0.4.22:3306/orca
    user: orca_service
    password: orca@spinnaker.com
    connectionTimeout: 5000
    maxLifetime: 30000
    # MariaDB-specific:
    maxPoolSize: 50
  migration:
    jdbcUrl: jdbc:mysql://10.0.4.22:3306/orca
    user: orca_migrate
    password: orca@spinnaker.com
# Ensure we're only using SQL for accessing execution state
executionRepository:
  sql:
    enabled: true
  redis:
    enabled: false
 
# Reporting on active execution metrics will be handled by SQL
monitor:
  activeExecutions:
    redis: false
 
# Use SQL for Orca's work queue
# Settings from Netflix and may require adjustment for your environment
# Only validated with AWS Aurora MySQL 5.7
# Please PR if you have success with other databases
keiko:
  queue:
    sql:
      enabled: true
    redis:
      enabled: false
 
queue:
  zombieCheck:
    enabled: true
  pendingExecutionService:
    sql:
      enabled: true
    redis:
      enabled: false

部署服务

bash-5.0$ hal deploy apply --no-validate

image.png image.png

创建Ingress访问web测试

apiVersion: networking.k8s.io/v1
kind: Ingress
metadata:
  name: spinnaker-service
  namespace: spinnaker
  annotations:
    kubernetes.io/ingress.class: traefik  
    traefik.ingress.kubernetes.io/router.entrypoints: web
spec:
  rules:
  - host: spinnaker.xxxx.com
    http:
     paths:
     - pathType: Prefix
       path: /
       backend:
          service:
            name:  spin-deck
            port:
              number: 9000
  - host: spin-gate.xxxx.com
    http:
      paths:
      - pathType: Prefix
        path: /
        backend:
          service:
            name: spin-gate
            port: 
              number: 8084

image.png 通过web浏览器访问spinnaker.layame.com/ 如下: image.png 注:至于为什么访问https呢?因为我的代理是traefik slb上面做了跳转。当然了这里应该根据自己实际的环境出发!

集成ldap:

至于为什么集成ldap呢?账号安全方面考虑了当然是基于,还有其他的各种方式:Google Groups, GitHub Teams, SAML Roles, or LDAP groups。参照:spinnaker.io/docs/setup/…。 关于ldap的安装可以参考Kuberneters 搭建openLDAP 首先登陆web管理页面登陆用户: image.png 创建ou-devops image.png image.png image.png 创建inetOrgPerson-zhangpeng image.png image.png image.png Password设置用户zhangpeng的密码 image.png Commit确认 image.png 最终如下: image.png halyard容器中操作.可能复制命令时候出现异常:Was passed main parameter '    --user-search-base' but no main parameter was defined in your arg class。把代码复制到编辑器处理一下

hal config security authn ldap edit \
--user-search-base 'ou=devops,dc=zy,dc=com' \
--url 'ldap://192.168.1.200:389' \
--user-search-filter 'cn={0}' \
--manager-dn 'cn=admin,dc=zy,dc=com' \
--manager-password '12345678'
hal config security authn ldap enable

image.png

bash-5.0$ cd /home/spinnaker/.hal/
bash-5.0$ pwd
/home/spinnaker/.hal
bash-5.0$ cat config

image.png web访问如下:怀疑我traefik 强跳搞的 image.png image.png

bash-5.0$ hal deploy apply --no-validate

image.png

[root@k8s-master-01 ~]# kubectl get pods -n spinnaker

image.png 等待pod起来 image.png image.png 进入首页 image.png

关于授权

首先登陆ldap web管理页面两个用户组 groupOfUniqueNames yunwenzu devops两个组,根据ldap中组进行授权。

ldap创建用户组与用户

yunweizu-用户zhangpeng

9c5b41423c5ba216e8d585f55d98d7a.png 将zhangpeng用户添加到组中: image.png image.png

devop用户组-用户huozhonghao

同理将huozhonghao加入devops组 image.png

image.png

halyard中配置:

开启ldap security 配置。并增加相关配置:

hal config security authz ldap edit \
    --url 'ldap://172.19.252.28:389/dc=xxxx,dc=com' \
    --manager-dn 'cn=admin,dc=xxxx,dc=com' \
    --manager-password 'xxxxxx' \
    --user-dn-pattern 'cn={0}' \
    --group-search-base 'ou=devops' \
    --group-search-filter 'uniqueMember={0}' \
    --group-role-attributes 'cn' \
    --user-search-filter 'cn={0}'
hal config security authz edit --type ldap
hal config security authz enable

image.png image.png

设置那些用户可以访问集群账户、镜像仓库、应用程序

## 配置yunweizu和group02角色的用户可以使用default这个集群账户
hal config provider kubernetes account edit default \
--add-read-permission yunweizu,group02  \
--add-write-permission yunweizu
  
## 配置yunweizu角色的用户可以使用my-harbor-registry账户
hal config provider docker-registry account edit my-harbor-registry \
    --read-permissions yunweizu \
    --write-permissions yunweizu
##更新部署    
hal deploy apply

注:group2 copy自泽阳大佬的课程笔记。保留了没有什么实际意义。当然了也可以去掉的...... image.png

image.png

登陆spinnaker web尝试:

注:用zhangpeng用户建了一个空白的 devops的用户huozhonghao创建一个空白的applications做下测试 image.png

6a2e9267eeeff7af6df9aa416321ee7.png image.png 就先只看到这里的权限,警告提示告诉你read会所有用户锁定在此应用程序之外。 具体的权限是跟ldap绑定的那么应该是这样的: 1.在ldap管理页面中, 将用户zhangpeng加入devops组 image.png 2.spinnaker登陆zhangpeng用户新建一个应用,yunweizu 读写可执行,devops组仅仅可读。 ​

image.png

  1. 创建一个新的用户组platform将huozhonghao用户加入

image.png

  1. spinnaker web登陆huozhonghao用户

image.png 嗯 这里也可以看到platform组了 修改一下权限试试,删除一下devops的试试:

image.png 增加platform组权限也是失败因为只有read权限,没有writer权限 image.png

开启管道权限

halyard容器中操作:

bash-5.0$ pwd
/home/spinnaker/.hal/default/profiles
bash-5.0$ cat /home/spinnaker/.hal/default/profiles/orca-local.yml
tasks: 
  useManagedServiceAccounts: true

bash-5.0$ cat ~/.hal/default/profiles/settings-local.js
window.spinnakerSettings.feature.managedServiceAccounts = true;
bash-5.0$ hal deploy apply --no-validate

image.png 注意:orca-local.yml中的开启。我其实在orca服务中早配置上了! image.png

权限的一些测试

测试一下权限。登陆zhangpeng用户新建一个pipeline zhangpeng image.png image.png 可以发现默认的kubernetes的default account 并可以保存pipeline image.png huozhonghao用户修改zhangpeng pipeline中的Manifest.嗯没有操作权限 image.png 嗯给devops组添加一个read kubernetes account的权限是不是要?否则连account都没有! image.png

bash-5.0$ hal deploy apply --no-validate

[root@k8s-master-01 develop]# kubectl get pods -n spinnaker

等待clouddriver running! image.png

[root@k8s-master-01 develop]#kubectl get svc -n spinnaker
[root@k8s-master-01 develop]# curl -X POST http://172.19.254.33:7003/roles/sync
[root@k8s-master-01 develop]#curl 172.19.254.33:7003/authorize/huozhonghao

image.png read权限依然无法看到accout! image.png kubernetes default account 添加devops组writer权限: image.png

bash-5.0$ vi config 
bash-5.0$ hal deploy apply --no-validate

继续等待clouddriver crunning image.png 嗯再次刷新web登陆huozhonghao用户可以看到kubernetes default account了但是修改Manifest无法writer。验证通过! image.png 安装环境基本完成。其他的步骤后续操作

一些失败的尝试(还是没有成功)

1. 下载Halyard 镜像并启动容器---ctr各种命令的复习

ctr pull


[root@k8s-master-01 ~]# ctr image pull registry.cn-beijing.aliyuncs.com/spinnaker-cd/halyard:1.32.0
[root@k8s-master-01 ~]# mkdir /root/.hal

image.png 参考一下docker时代的启动方式:

docker run -itd --name halyard \
  -v /root/.hal:/home/spinnaker/.hal \
  -v /root/.kube:/home/spinnaker/.kube \
  registry.cn-beijing.aliyuncs.com/spinnaker-cd/halyard:1.32.0

ctr run

依着葫芦画瓢一下?

ctr run -itd --name halyard \
  -v /root/.hal:/home/spinnaker/.hal \
  -v /root/.kube:/home/spinnaker/.kube \
  registry.cn-beijing.aliyuncs.com/spinnaker-cd/halyard:1.32.0

中间尝试了很多次各种 ctr命令确实没有搞明白......参考了使用ctr 命令管理 Containerd 容器 我觉得使用containerd安装spinnaker 这真的是可以复习ctr critical命令了

ctr create


[root@k8s-master-01 1.26.6]# ctr c create registry.cn-beijing.aliyuncs.com/spinnaker-cd/halyard:1.32.0 halyard   --mount type=bind,src=/root/.hal,dst=/home/spinnaker/.hal,options=rbind:row   --mount type=bind,src=/root/.kube,dst=/home/spinnaker/.kube,options=rbind:ro --mount type=bind,src=/opt/halyard/config/,dst=/opt/halyard/config/,options=rbind:rw 
[root@k8s-master-01 1.26.6]# ctr c ls
CONTAINER    IMAGE                                                           RUNTIME                  
halyard      registry.cn-beijing.aliyuncs.com/spinnaker-cd/halyard:1.32.0    io.containerd.runc.v2    

ctr t start

[root@k8s-master-01 1.26.6]# ctr t start -d  halyard
[root@k8s-master-01 1.26.6]# ctr t ls
TASK       PID        STATUS    
halyard    1729924    RUNNING

image.png 现在问题来了 如何进入容器呢?

ctr tasks exec -t --exec-id

[root@k8s-master-01 1.26.6]# ctr tasks list
TASK       PID        STATUS    
halyard    1729924    RUNNING
[root@k8s-master-01 1.26.6]# ctr tasks exec -t --exec-id 1729924 halyard sh
/ $ 

image.png image.png

ctr c rm ctr c kill----读写权限没有搞明白 只能采用挂载本地文件的方式重新搞一波了

嗯哼没有权限?docker的时候可以用root的特权模式进入,这里的ctr也没有找到相关命令。然后就偷懒吧halyard.yml文件copy出来: true修改为false! image.png 然后挂载文件夹的方式去执行!删除容器重新走一遍流程,走一遍ctr命令 要删除容器应该是先停止?stop?结果不出意外我想错了是kill......当然了ctr t kill --signal 9 halyard强制也很重要 ​

[root@k8s-master-01 1.26.6]# ctr t ls
TASK       PID        STATUS    
halyard    4184764    RUNNING
[root@k8s-master-01 1.26.6]# ctr t kill halyard
[root@k8s-master-01 1.26.6]# ctr t ls
TASK       PID        STATUS    
halyard    4184764    STOPPED
[root@k8s-master-01 1.26.6]# ctr t ls
TASK       PID        STATUS    
halyard    4184764    STOPPED
[root@k8s-master-01 1.26.6]# ctr c rm halyard
[root@k8s-master-01 1.26.6]# ctr t ls
TASK    PID    STATUS 

image.png

[root@k8s-master-01 1.26.6]# ctr c create registry.cn-beijing.aliyuncs.com/spinnaker-cd/halyard:1.32.0 halyard   --mount type=bind,src=/root/.hal,dst=/home/spinnaker/.hal,options=rbind:row   --mount type=bind,src=/root/.kube,dst=/home/spinnaker/.kube,options=rbind:ro --mount type=bind,src=/opt/halyard/config/,dst=/opt/halyard/config/,options=rbind:rw 
[root@k8s-master-01 1.26.6]# ctr c ls
CONTAINER    IMAGE                                                           RUNTIME                  
halyard      registry.cn-beijing.aliyuncs.com/spinnaker-cd/halyard:1.32.0    io.containerd.runc.v2    
[root@k8s-master-01 1.26.6] # ctr t start -d  halyard
[root@k8s-master-01 1.26.6] # ctr t ls
TASK       PID        STATUS    
halyard    1729924    RUNNING
[root@k8s-master-01 1.26.6] # ctr tasks exec -t --exec-id 1729924 halyard sh


image.png

下载镜像的尝试:

小伙伴们觉得下载镜像应该用下面哪个脚本?用ctr or crictl呢?最终使用镜像的是要kubernetes....应该是用crictl的。 ctr搞了kubernetes集群应用是发现不了镜像的!

#!/bin/bash

S_REGISTRY="gcr.io/spinnaker-marketplace"
#T_REGISTRY="registry.cn-beijing.aliyuncs.com/spinnaker-cd"
T_REGISTRY="docker.io/spinnakercd"
NODES="10.0.4.18 10.0.4.49 10.0.4.48 10.0.4.23 10.0.4.47 10.0.4.32"

## 下载镜像
function GetImages(){
    echo -e "\033[43;34m =====GetImg===== \033[0m"

    IMAGES=$( cat tagfile.txt)

    for image in ${IMAGES}
    do
        for node in ${NODES}
        do 
           echo  -e "\033[32m ${node} ---> pull ---> ${image} \033[0m"
           ssh -p 36000 ${node} "crictl pull ${T_REGISTRY}/${image}"
           echo  -e "\033[32m ${node} ---> tag ---> ${image} \033[0m"
           ssh -p 36000 ${node} "ctr image tag ${T_REGISTRY}/${image} ${S_REGISTRY}/${image}"
        done
    done
    for node in ${NODES}
    do
       echo -e "\033[43;34m =====${node}===镜像信息===== \033[0m"
       ssh -p 36000 ${node} "ctr image ls | grep 'spinnaker-marketplace' "
    done
    
}

GetImages

#!/bin/bash

S_REGISTRY="gcr.io/spinnaker-marketplace"
#T_REGISTRY="registry.cn-beijing.aliyuncs.com/spinnaker-cd"
T_REGISTRY="docker.io/spinnakercd"
NODES="10.0.4.18 10.0.4.49 10.0.4.48 10.0.4.23 10.0.4.47 10.0.4.32"

## 下载镜像
function GetImages(){
    echo -e "\033[43;34m =====GetImg===== \033[0m"

    IMAGES=$( cat tagfile.txt)

    for image in ${IMAGES}
    do
        for node in ${NODES}
        do 
           echo  -e "\033[32m ${node} ---> pull ---> ${image} \033[0m"
           ssh -p 36000 ${node} "crictl pull  ${T_REGISTRY}/${image}"
           echo  -e "\033[32m ${node} ---> tag ---> ${image} \033[0m"
           ssh -p 36000 ${node} "crictl images ${T_REGISTRY}/${image} ${S_REGISTRY}/${image}"
        done
    done
    for node in ${NODES}
    do
       echo -e "\033[43;34m =====${node}===镜像信息===== \033[0m"
       ssh -p 36000 ${node} "crictl images ls| grep 'spinnaker-marketplace' "
    done
    
}

GetImages

当然了还有一个问题就是 crictl 可以更改镜像名字吗?貌似是不可以的...然后此方式就失败了。

各种失败的尝试-containerd下:

[root@k8s-master-01 .boms]# ctr c create registry.cn-beijing.aliyuncs.com/spinnaker-cd/halyard:1.32.0 halyard   --mount type=bind,src=/root/.hal,dst=/home/spinnaker/.hal,options=rbind:row   --mount type=bind,src=/root/.kube,dst=/home/spinnaker/.kube,options=rbind:ro --mount type=bind,src=/opt/halyard/config/,dst=/opt/halyard/config/,options=rbind:rw
[root@k8s-master-01 .boms]# ctr c ls
CONTAINER    IMAGE                                                           RUNTIME                  
halyard      registry.cn-beijing.aliyuncs.com/spinnaker-cd/halyard:1.32.0    io.containerd.runc.v2    
[root@k8s-master-01 .boms]# ctr t start -d  halyard
[root@k8s-master-01 .boms]# ctr t ls
TASK       PID        STATUS    
halyard    1775521    RUNNING
[root@k8s-master-01 .boms]# ctr tasks exec -t --exec-id 1729924 halyard sh
/ $ hal config version edit --version local:1.26.6
~ $ cd /home/spinnaker/.hal/
vi config

timezone: America/Los_Angeles  
timezone: Asia/Shanghai

image.png

hal config storage edit --type s3  --no-validate

image.png

hal config security ui edit --override-base-url http://spinnaker.layame.com
hal config security api edit --override-base-url http://spin-gate.layame.com

image.png

这都tmd怎么会事情.....要疯了

[root@k8s-master-01 .boms]#  ctr t kill --signal 9  halyard
[root@k8s-master-01 .boms]#  ctr c rm halyard


image.png

[root@k8s-master-01 .boms]# ctr c create registry.cn-beijing.aliyuncs.com/spinnaker-cd/halyard:1.32.0 halyard   --mount type=bind,src=/root/.hal,dst=/home/spinnaker/.hal,options=rbind:row   --mount type=bind,src=/root/.kube,dst=/home/spinnaker/.kube,options=rbind:ro --mount type=bind,src=/opt/halyard/config/,dst=/opt/halyard/config/,options=rbind:rw
[root@k8s-master-01 .boms]# ctr c ls
CONTAINER    IMAGE                                                           RUNTIME                  
halyard      registry.cn-beijing.aliyuncs.com/spinnaker-cd/halyard:1.32.0    io.containerd.runc.v2    
[root@k8s-master-01 .boms]# ctr t start -d  halyard
[root@k8s-master-01 .boms]# ctr t ls
TASK       PID        STATUS    
halyard    1832934   RUNNING
[root@k8s-master-01 .boms]# ctr tasks exec -t --exec-id 1832934 halyard sh
~ $ cd /home/spinnaker/.hal/
~/.hal $ cat config |grep time
  timezone: Asia/Shanghai
  ~/.hal $ cat config |grep s3
    persistentStoreType: s3
    s3:
    s3:
      s3Enabled: true
      
~/.hal $ cat config |grep com
      baseUrl: https://api.twilio.com/
      overrideBaseUrl: http://spin-gate.layame.com
      overrideBaseUrl: http://spinnaker.layame.com
~/.hal $ hal config provider kubernetes enable
~/.hal $ hal config provider kubernetes account add default \
    --docker-registries my-harbor-registry \
    --context $(kubectl config current-context) \
    --service-account true \
    --omit-namespaces=kube-system,kube-public \
    --provider-version v2 \
    --no-validate

至于这个地方的报错 他还是需要w 宿主机 chmod了一下 image.png

hal config deploy edit \
    --account-name default \
    --type distributed \
    --location spinnaker 

image.png

hal config features edit --pipeline-templates true
hal config features edit --artifacts true
hal config features edit --managed-pipeline-templates-v2-ui true  

image.png 尼玛又疯了!。。。。。。。。。。。。。。。。。分隔符吧 我准备全部都修改好了这些文件了 image.png 我又开始怀疑了 一下人生:是不是我的服务器资源不够了?因为我这是kubernetes的master节点,然后呢资源只有4核心8g,我找一个资源多的server测试一下? 先copy一下 .kube下的config

[root@k8s-node-01 home]# mkdir -p /home/spinnaker/.hal
[root@k8s-node-01 home]# mkdir -p /opt/halyard/config
[root@k8s-node-01 home]# mkdir -p /home/spinnaker/.kube
[root@k8s-node-01 home]# crictl pull registry.cn-beijing.aliyuncs.com/spinnaker-cd/halyard:1.32.0
Image is up to date for sha256:8673f1670b8768138cd8349b7d9843eb4fd451658227d2e9f02d5fbe454c500d
[root@k8s-node-01 home]# cd /home/spinnaker/.kube
[root@k8s-node-01 .kube]# rz

[root@k8s-node-01 .kube]# ls
config
[root@k8s-node-01 .kube]# ctr image pull registry.cn-beijing.aliyuncs.com/spinnaker-cd/halyard:1.32.0
[root@k8s-node-01 .kube]# ctr c create registry.cn-beijing.aliyuncs.com/spinnaker-cd/halyard:1.32.0 halyard   --mount type=bind,src=/home/spinnaker/.hal,dst=/home/spinnaker/.hal,options=rbind:row   --mount type=bind,src=/home/spinnaker/.kube,dst=/home/spinnaker/.kube,options=rbind:ro --mount type=bind,src=/opt/halyard/config/,dst=/opt/halyard/config/,options=rbind:rw

image.png

[root@k8s-node-01 .boms]# pwd
/home/spinnaker/.hal/.boms
[root@k8s-node-01 .boms]# ls
bom  clouddriver  deck  echo  fiat  front50  gate  igor  kayenta  monitoring-daemon  orca  rosco
[root@k8s-node-01 .boms]# cd /opt/halyard/config/
[root@k8s-node-01 config]# cat halyard.yaml

image.png

[root@k8s-node-01 ~]# ctr t ls
TASK    PID    STATUS    
[root@k8s-node-01 ~]# ctr t start -d  halyard
[root@k8s-node-01 ~]# ctr t ls
TASK       PID        STATUS    
halyard    3910255    RUNNING
[root@k8s-node-01 ~]# ctr tasks exec -t --exec-id 3910255 halyard sh
/ $ hal config version edit --version local:1.26.6
+ Get current deployment
  Success
- Edit Spinnaker version
  Failure
Validation in Global:
! ERROR Failure writing your halconfig to path
  "/home/spinnaker/.hal/config": /home/spinnaker/.hal/config

- Failed to update version.
/ $ hal config version edit --version local:1.26.6
+ Get current deployment
  Success
+ Edit Spinnaker version
  Success
+ Spinnaker has been configured to update/install version
  "local:1.26.6". Deploy this version of Spinnaker with `hal deploy apply`.
/ $ hal config edit --timezone Asia/Shanghai
********又tmd  sb了 不知道怎么回事不试了。直接改好配置文件直接启动了!

总结以上失败 执行啥也不行...最后决定直接把docker环境面config文件以及其他制品搞过来试试!

my config文件:

currentDeployment: default
deploymentConfigurations:
- name: default
  version: local:1.26.6
  providers:
    appengine:
      enabled: false
      accounts: []
    aws:
      enabled: false
      accounts: []
      bakeryDefaults:
        baseImages: []
      defaultKeyPairTemplate: '{{name}}-keypair'
      defaultRegions:
      - name: us-west-2
      defaults:
        iamRole: BaseIAMRole
    ecs:
      enabled: false
      accounts: []
    azure:
      enabled: false
      accounts: []
      bakeryDefaults:
        templateFile: azure-linux.json
        baseImages: []
    dcos:
      enabled: false
      accounts: []
      clusters: []
    dockerRegistry:
      enabled: true
      accounts:
      - name: my-harbor-registry
        requiredGroupMembership: []
        providerVersion: V1
        permissions:
          READ:
          - yunweizu
          WRITE:
          - yunweizu
        address: https://harbor.layame.com
        username: zhangpeng
        password: xxxx
        email: fake.email@spinnaker.io
        cacheIntervalSeconds: 30
        clientTimeoutMillis: 60000
        cacheThreads: 1
        paginateSize: 100
        sortTagsByDate: false
        trackDigests: false
        insecureRegistry: false
        repositories: []
      primaryAccount: my-harbor-registry
    google:
      enabled: false
      accounts: []
      bakeryDefaults:
        templateFile: gce.json
        baseImages: []
        zone: us-central1-f
        network: default
        useInternalIp: false
    huaweicloud:
      enabled: false
      accounts: []
      bakeryDefaults:
        baseImages: []
    kubernetes:
      enabled: true
      accounts:
      - name: default
        requiredGroupMembership: []
        providerVersion: V2
        permissions:
          READ:
          - yunweizu,group02 
          - devops
          WRITE:
          - yunweizu
          - devops
        dockerRegistries:
        - accountName: my-harbor-registry
          namespaces: []
        context: kubernetes-admin@kubernetes
        configureImagePullSecrets: true
        serviceAccount: true
        cacheThreads: 1
        namespaces: []
        omitNamespaces:
        - kube-system
        - kube-public
        kinds: []
        omitKinds: []
        customResources: []
        cachingPolicies: []
        oAuthScopes: []
        onlySpinnakerManaged: false
      primaryAccount: default
    tencentcloud:
      enabled: false
      accounts: []
      bakeryDefaults:
        baseImages: []
    oracle:
      enabled: false
      accounts: []
      bakeryDefaults:
        templateFile: oci.json
        baseImages: []
    cloudfoundry:
      enabled: false
      accounts: []
  deploymentEnvironment:
    size: SMALL
    type: Distributed
    accountName: default
    imageVariant: SLIM
    updateVersions: true
    consul:
      enabled: false
    vault:
      enabled: false
    location: spinnaker
    customSizing: {}
    sidecars: {}
    initContainers: {}
    hostAliases: {}
    affinity: {}
    tolerations: {}
    nodeSelectors: {}
    gitConfig:
      upstreamUser: spinnaker
    livenessProbeConfig:
      enabled: false
    haServices:
      clouddriver:
        enabled: false
        disableClouddriverRoDeck: false
      echo:
        enabled: false
  persistentStorage:
    persistentStoreType: s3
    azs: {}
    gcs:
      rootFolder: front50
    redis: {}
    s3:
      rootFolder: front50
    oracle: {}
  features:
    auth: false
    fiat: false
    chaos: false
    entityTags: false
    pipelineTemplates: true
    artifacts: true
    managedPipelineTemplatesV2UI: true
  metricStores:
    datadog:
      enabled: false
      tags: []
    prometheus:
      enabled: false
      add_source_metalabels: true
    stackdriver:
      enabled: false
    newrelic:
      enabled: false
      tags: []
    period: 30
    enabled: false
  notifications:
    slack:
      enabled: false
    twilio:
      enabled: false
      baseUrl: https://api.twilio.com/
    github-status:
      enabled: false
  timezone: Asia/Shanghai
  ci:
    jenkins:
      enabled: true
      masters:
      - name: my-jenkins-master-01
        permissions: {}
        address: https://jenkins.xxxx.com
        username: zhangpeng
        password: xxxxx
        csrf: true
    travis:
      enabled: false
      masters: []
    wercker:
      enabled: false
      masters: []
    concourse:
      enabled: false
      masters: []
    gcb:
      enabled: false
      accounts: []
    codebuild:
      enabled: false
      accounts: []
  repository:
    artifactory:
      enabled: false
      searches: []
  security:
    apiSecurity:
      ssl:
        enabled: false
      overrideBaseUrl: https://spin-gate.xxxx.com
    uiSecurity:
      ssl:
        enabled: false
      overrideBaseUrl: https://spinnaker.xxxx.com
    authn:
      oauth2:
        enabled: false
        client: {}
        resource: {}
        userInfoMapping: {}
      saml:
        enabled: false
        userAttributeMapping: {}
      ldap:
        enabled: true
        url: ldap://172.19.252.28:389
        userSearchBase: ou=devops,dc=xxxx,dc=com
        userSearchFilter: cn={0}
        managerDn: cn=admin,dc=xxxx,dc=com
        managerPassword: xxxx
      x509:
        enabled: false
      iap:
        enabled: false
      enabled: true
    authz:
      groupMembership:
        service: LDAP
        google:
          roleProviderType: GOOGLE
        github:
          roleProviderType: GITHUB
        file:
          roleProviderType: FILE
          path: /home/spinnaker/.hal/userrole.yml
        ldap:
          roleProviderType: LDAP
          url: ldap://172.19.252.28:389/dc=xxxx,dc=com
          managerDn: cn=admin,dc=xxxx,dc=com
          managerPassword: xxxx
          userDnPattern: cn={0}
          groupSearchBase: ou=devops
          userSearchFilter: cn={0}
          groupSearchFilter: uniqueMember={0}
          groupRoleAttributes: cn
      enabled: true
  artifacts:
    bitbucket:
      enabled: false
      accounts: []
    gcs:
      enabled: false
      accounts: []
    oracle:
      enabled: false
      accounts: []
    github:
      enabled: true
      accounts:
      - name: my-github-account
        username: zeyangli
        token: xxxx
    gitlab:
      enabled: true
      accounts:
      - name: my-gitlab-account
        token: xxxx
    gitrepo:
      enabled: false
      accounts: []
    http:
      enabled: false
      accounts: []
    helm:
      enabled: false
      accounts: []
    s3:
      enabled: false
      accounts: []
    maven:
      enabled: false
      accounts: []
    templates: []
  pubsub:
    enabled: false
    google:
      enabled: false
      pubsubType: GOOGLE
      subscriptions: []
      publishers: []
  canary:
    enabled: false
    serviceIntegrations:
    - name: google
      enabled: false
      accounts: []
      gcsEnabled: false
      stackdriverEnabled: false
    - name: prometheus
      enabled: false
      accounts: []
    - name: datadog
      enabled: false
      accounts: []
    - name: signalfx
      enabled: false
      accounts: []
    - name: aws
      enabled: false
      accounts: []
      s3Enabled: false
    - name: newrelic
      enabled: false
      accounts: []
    reduxLoggerEnabled: true
    defaultJudge: NetflixACAJudge-v1.0
    stagesEnabled: true
    templatesEnabled: true
    showAllConfigsEnabled: true
  spinnaker:
    extensibility:
      plugins: {}
      repositories: {}
  webhook:
    trust:
      enabled: false
  stats:
    enabled: true
    endpoint: https://stats.spinnaker.io
    instanceId: 01FKDR1B3P8PF35RRC93XTE9AS
    deploymentMethod: {}
    connectionTimeoutMillis: 3000
    readTimeoutMillis: 5000

直接搞过来试一波 image.png 上传文件并解压到k8s-master-01节点home目录下 image.png

继续

[root@k8s-master-01 .kube]# ctr c create registry.cn-beijing.aliyuncs.com/spinnaker-cd/halyard:1.32.0 halyard   --mount type=bind,src=/root/.hal,dst=/home/spinnaker/.hal,options=rbind:row   --mount type=bind,src=/home/spinnaker/.kube,dst=/home/spinnaker/.kube,options=rbind:ro --mount type=bind,src=/opt/halyard/config/,dst=/opt/halyard/config/,options=rbind:rw 
[root@k8s-master-01 .kube]#  ctr t start -d  halyard
[root@k8s-master-01 .kube]# ctr t ls
TASK       PID        STATUS    
halyard    3073271    RUNNING
[root@k8s-master-01 .kube]# ctr tasks exec -t --exec-id 3073271 halyard sh
bash-5.0$  hal deploy apply --no-validate



image.png 重新来一遍

[root@k8s-master-01 .kube]# ctr t kill --signal 9 halyard
[root@k8s-master-01 .kube]# ctr c rm halyard

image.png

[root@k8s-master-01 .hal]# ctr c create registry.cn-beijing.aliyuncs.com/spinnaker-cd/halyard:1.32.0 halyard   --mount type=bind,src=/root/.hal,dst=/home/spinnaker/.hal,options=rbind:row   --mount type=bind,src=/home/spinnaker/.kube,dst=/home/spinnaker/.kube,options=rbind:ro --mount type=bind,src=/opt/halyard/config/,dst=/opt/halyard/config/,options=rbind:rw
[root@k8s-master-01 .hal]# ctr t start -d  halyard
[root@k8s-master-01 .hal]# ctr t ls
TASK       PID        STATUS    
halyard    3085723    RUNNING
[root@k8s-master-01 .hal]# ctr tasks exec -t --exec-id 3085723 halyard bash
bash-5.0$ 

算了我放弃了......,containerd的安装方式

总结一下失败以及经验:

  1. containerd or docker的运行时中都可以在文件夹 /home/spinnaker/.hal/default/service-settings本地写文件的件方式指定image tag,docker环境下还好,containerd方式下crictl 修改镜像标签自己掌握的不是很好!
  2. containerd命令跟docker还是不一样。启动halyard的方式还是很不好弄,最好的方式还是在一台安装docker的机器上面运行halyard。
  3. halyard执行脚本复制命令的空格格式问题
  4. 部署过程中出现数据库地址写错问题...写成了TDSQL-C中的读地址....