深入理解Moby Buildkit系列 #4 - Buildkitd守护进程

623 阅读3分钟

这是我参与11月更文挑战的第4天,活动详情查看:2021最后一次更文挑战

书接前文。 说龙飞一口气介绍完了Buildctl build命令行的前半部分 - client的工作流程,看了眼没有反应的袁小白和贾大智。已经近不急待的准备讲解下一部分了 - Buildkitd。

袁小白可能真的没有什么想说的,毕竟听起来好像没什么特殊的,就是一些新鲜词不停的蹦了出来,不过早就习惯了。 贾大智到是一副若有所思的样子,但看样子,好像也示意着继续往下讲。

龙飞滚动了时序图,到了中间的部分。 停顿了一下,说道:这里可是花了我一点时间,因为在buildkitd启动后,初始化了好些大家伙。 这一下确实引起了另两个人的注意。

看到袁小白若有所思,龙飞问道:小白是有什么问题吗?

到不是什么大问题,就想问下为什么后面加个字母d,有什么含义吗?

哦,这个啊,d是Daemon的首字母,在计算机领域中,翻译过来是守护进程的意思,指的是在后台进行的进程,用来接收请求用的。 像Linux的initd,还有CNCF(Cloud Native Computing Foundation)的containerd,都是按这个风格来命名的。龙飞笑着回答道。

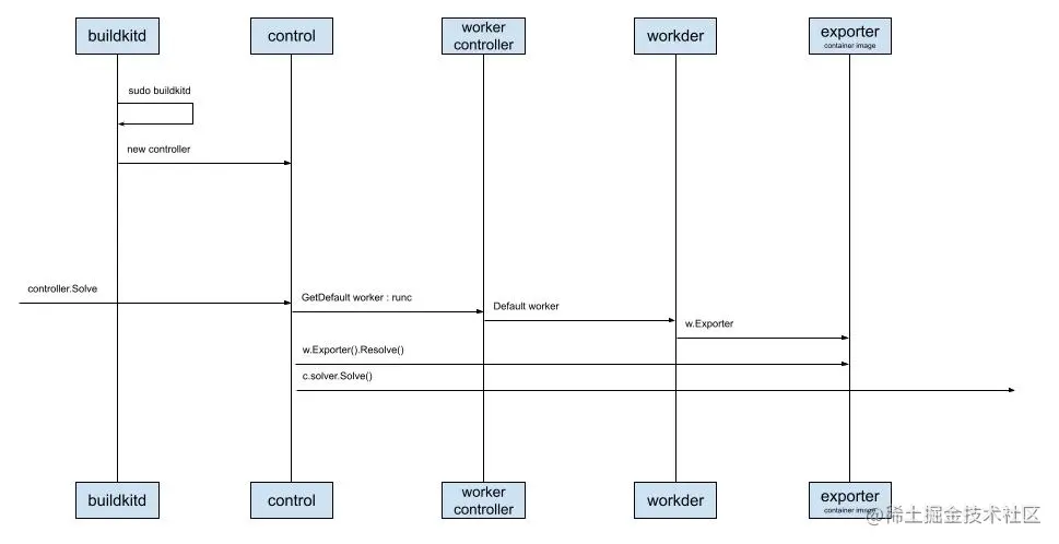
那好我们来看Buildkitd启动后,接收请求的部分先:

Buildctl build - buildkitd.jpg

buildkitd

就是刚说的守护进程,会在后台以进程的形式运行,接收发过来的请求。 启动的时候用的是sudo,也就是这个进程需要管理员权限。 创建了一个control实例,后面可以看到,接收和处理请求基本上都是这个控制器。 而且这里用的也是MVC模式。

control

为什么说控制器做了主要的工作呢。 因为守护进程启动后,正式解析一个请求时,控制器会做以下几项工作:

  • 获取worker,并且默认的是runc(容器运行时命令行工具),并且会帮助指定Exporter
  • 调用Exporter进行解析,并进行配置
  • 初始化solver,而这个求解器应该是我们重点需要关注的了

看起来很简单,对不对,但当我继续往后梳理的时候,我不得不一次次的又重新回到这里。 因为golang里定义了接口后,会有很多不同的实现者,而我们的编缉器只能帮助我们索引到接口级别,并不能智能索引到实现者,这时我就需要在初始化的源头,特别关注一下这些默认的设置,费了我不少时间。 如果你们发现有什么好的编缉器插件,记得分享给我一下。

这种情况到是不奇怪,面向接口编程时,编缉器是有些用不上力。 贾大智顺嘴说到。

下一篇:深入理解Moby Buildkit系列 #5 - Buildkitd守护进程的引擎

知识点

用来记录一些出现的知识点,以后会把这些知识点展开来介绍。

  • MVC
  • runc