Echo 框架:添加 Prometheus 监控中间件

712 阅读4分钟

这是我参与11月更文挑战的第3天,活动详情查看:2021最后一次更文挑战

介绍

通过一个完整例子,在基于 Echo 框架的微服务中添加 Prometheus 监控中间件。

什么是 Prometheus 监控拦截器/中间件?

监控拦截器会对每一个 API 请求记录 Prometheus Metrics。

我们将会使用 rk-boot 来启动 Echo 框架的微服务。

请访问如下地址获取完整教程:rkdocs.netlify.app/cn

安装

go get github.com/rookie-ninja/rk-boot
go get github.com/rookie-ninja/rk-echo

快速开始

rk-boot 默认集成如下开源库。

  • rk-prom 作为普罗米修斯(Prometheus)客户端启动库。

注意!为了例子能够顺滑进行,请务必在 go.mod 文件里,module 的后缀设置成 rk-demo。

例如:module github.com/your-repo/rk-demo

1.创建 boot.yaml

boot.yaml 文件描述了 Echo 框架启动的原信息,rk-boot 通过读取 boot.yaml 来启动 Echo。

为了验证,我们启动了如下几个选项:

  • commonService:commonService 里包含了一系列通用 API。详情
  • prom:Prometheus(普罗米修斯)客户端。
  • prometheus 中间件:启动 prometheus 中间件。
---
echo:
  - name: greeter                     # Required
    port: 8080                        # Required
    enabled: true                     # Required
    prom:
      enabled: true                   # Optional, default: false
    commonService:
      enabled: true                   # Optional, default: false
    interceptors:
      metricsProm:
        enabled: true                 # Optional, default: false

2.创建 main.go

package main

import (
	"context"
	"github.com/rookie-ninja/rk-boot"
        _ "github.com/rookie-ninja/rk-echo/boot"
)

// Application entrance.
func main() {
	// Create a new boot instance.
	boot := rkboot.NewBoot()

	// Bootstrap
	boot.Bootstrap(context.Background())

	// Wait for shutdown sig
	boot.WaitForShutdownSig(context.Background())
}

3.文件夹结构

$ tree
.
├── boot.yaml
├── go.mod
├── go.sum
└── main.go

0 directories, 4 files

4.启动 main.go

go run main.go

5.验证

$ curl -X GET localhost:8080/rk/v1/healthy
{"healthy":true}

访问 Prometheus 客户端: http://localhost:8080/metrics

可视化监控

我们已经在本地进程里启动了 prometheus 监控,剩下的事情就是如何在一个【漂亮】的网页里查看监控了。

市面上有很多工具,不过我们选择【简单】,【流行】,【免费】的方式,也就是 Prometheus + Grafana。

架构图

先来看看整个流程是什么样的。

其实原理很简单,就是【劫持】API 请求,并且记录【时间】,【错误码】等信息。之后,让 Prometheus 服务主动从【创建的服务】里,拉取数据。最后,让 Grafana 服务从 Prometheus 中拉取数据,显示数据表。

快速开始

1. 创建 prometheus.yml

我们先创建 prometheus.yml 配置文件,让 prometheus 服务能够从 localhost:8080/metrics 拉取数据。

下面的配置中,我们没有指定 /metrics,因为 prometheus默认会使用 /metrics 来拉取数据。

注意!我们把 targets 设置成了 host.docker.internal:8080 而不是 localhost:8080,这是因为 prometheus 在容器里面,我们服务在本地里。

想要从容器里访问本地机器的端口,这是一种便捷的方法。解释

global:
  scrape_interval: 1s # Make scrape interval to 1s for testing.

# A scrape configuration containing exactly one endpoint to scrape:
# Here it's Prometheus itself.
scrape_configs:
  - job_name: 'rk-demo'
    scrape_interval: 1s
    static_configs:
      - targets: ['host.docker.internal:8080']

2.启动 Prometheus

我们使用 docker 来启动。

Prometheus 默认使用 9090 端口。

$ docker run \
      -p 9090:9090 \
      -v /<your path>/rk-demo/prometheus.yml:/etc/prometheus/prometheus.yml \
      prom/prometheus

3.验证 Prometheus

请按照上面的【验证】,启动 main.go,并且发送一个 /rk/v1/healthy 请求。

然后,我们来看一下 prometheus 服务里面的数据。

访问:localhost:9090,并且搜索 rk_demo_greeter_resCode,我们可以看到数据已经在 prometheus 里面了。

访问:localhost:9090/targets,我们可以看到,prometheus 已经每隔一秒拉取数据了。

4.启动 Grafana

Grafana 默认使用 3000 端口。

$ docker run -p 3000:3000 --name grafana grafana/grafana

访问:localhost:3000

这时候,grafana 会让你登陆,默认的用户名密码如下。

用户名:admin 密码:admin

grafana-login.png

5.在 Grafana 里添加 Prometheus 数据源

Grafana 只是一个 Web UI 工具,为了能看到数据报表,我们告诉 Grafana 在哪里寻找 Prometheus。

选择 Prometheus 作为数据源。

填写 Prometheus 地址,跟上面一样的道理,因为 Grafana 运行在 Docker 中,所以,我们不使用 localhost:9090,而是,host.docker.internal:9090。

6.导入 Dashboard

我们可以自行编辑 Grafana Dashboard,不过,这个并不是个容易的事儿。针对于使用 rk-boot 启动的服务,我们提供了默认【免费】的 Grafana Dashboard 模版。

注意,这里导入的 Dashboard 只匹配【按照上述逻辑创建的服务】。

Why? 因为 rk-boot 默认会使用 <App 名字>_<Entry 名字>_xxx 作为 prometheus 的 metrics 名字。

如果用户使用了不同的 module,或者不同的 Entry 名字,则需要改变 Dashboard 里的 Variable。我们会在后续的文章中,介绍如何使用 Grafana。

移动到 Dashboard 导入页面

导入 15111 号 Dashboard,定义在了:grafana.com/grafana/das…

指定 Prometheus 数据源,这个数据源就是我们在上面配置的 Prometheus。

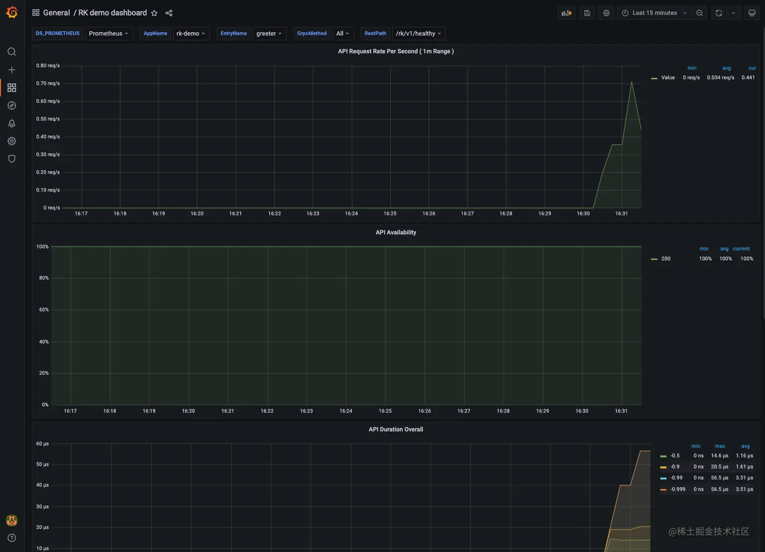
开始监控

注意!如果请求数太少,则会显示成 0,请多发几个请求。

概念

我们已经可以从 Grafana 里得到监控数据了,现在看看 rk-boot 里的中间件,添加了什么类型的监控数据。

监控拦截器会默认记录如下监控。

监控项数据类型详情
elapsedNanoSummaryRPC 耗时
resCodeCounter基于 RPC 返回码的计数器
errorsCounter基于 RPC 错误的计数器

上述三项监控,都有如下的标签。

标签详情
entryNameEcho entry 名字
entryTypeEcho entry 类型
realm环境变量: REALM, eg: rk
region环境变量: REGION, eg: beijing
az环境变量: AZ, eg: beijing-1
domain环境变量: DOMAIN, eg: prod
instance本地 Hostname
appVersionAppInfoEntry 获取
appNameAppInfoEntry 获取
restMethodHttp 方法。 eg: GET
restPathHttp 路径。 eg: /rk/v1/healthy
type服务类型。eg: Echo
resCode返回码, eg: OK