内卷把同事逼成了“扫地僧”,把Git上所有面试题整理足足24W 字

141 阅读5分钟

互联网大厂更多的是看重学历还是技术?

毫无疑问,是技术,技术水平相近的情况下,肯定学历高/好的会优先一点,这点大家肯定都理解。

说实话,学弟学妹们找工作难,作为面试官招人也难呀!!! 招聘季节每天都在找简历、初筛、面试循环。能早点招够符合要求的求之不得呢。

BAT的员工本科占大多数,并且本科生和研究生已经不做区分了,岗位、薪资、职级进来几乎一样,比如腾讯从今年开始已经开始实行本科和研究生同级同薪了。

但是!!!我知道不少同学一面都过不了,做个反转二叉树、链表操作都写不对!!! TCP 和 UDP 区别都支支吾吾。这种情况,就算是 985 我们也不会要的呀。。。

最关键的一点,其实是 985、211 毕业的同学供应不够。。。 大厂招不满,所以其它学校的同学机会也是很多的。

在这种现象普遍存在的情况下,也是为了能让自己找到好的工作,同事把Git上所有面试题足足整理24W 字!全部整理在下方文档中,共计 24万字

内卷把同事逼成了“扫地僧”,把Git上所有面试题整理足足24W 字

由于篇幅有限,只展示了部分面试题以及答案,有看过觉得需要的朋友,皆可获取,转发关注小编后,

**点击这里,获得文档领取方式**

2021大厂Java面试手册-万字 目录总览

内卷把同事逼成了“扫地僧”,把Git上所有面试题整理足足24W 字

内卷把同事逼成了“扫地僧”,把Git上所有面试题整理足足24W 字

内容

基础篇

  • equals与==的区别
  • Java的四种引用,强弱软虚
  • Java创建对象有几种方式?
  • 深拷贝和浅拷贝的区别是什么?
  • 简述线程、程序、进程的基本概念。以及他们之间关系是什么?
  • Java 序列化中如果有些字段不想进行序列化,怎么办?
  • Object 有哪些常用方法?大致说一下每个方法的含义
  • Java 创建对象有几种方式?
  • ArrayList 和 LinkedList 的区别有哪些?
  • 说说Hashtable 与 HashMap 的区别
  • 说说你平时是怎么处理 Java 异常的
  • 说说深拷贝和浅拷贝?

内卷把同事逼成了“扫地僧”,把Git上所有面试题整理足足24W 字

内卷把同事逼成了“扫地僧”,把Git上所有面试题整理足足24W 字

JVM篇

  • 简述一下JVM的内存模型
  • 说说堆和栈的区别
  • 说说对象分配规则
  • 描述一下JVM加载class文件的原理机制?
  • 说说Java对象创建过程
  • 简述Java的对象结构
  • JVM的永久代码会发生垃圾回收么?
  • 你知道哪些垃圾收集算法
  • 对象一定分配在堆中吗?有没有了解逃逸分析技术?
  • 说一下JVM 的主要组成部分及其作用?
  • 对象头具体都包含哪些内容?
  • 说一下 JVM 有哪些垃圾回收器?
  • 什么是类加载器?

内卷把同事逼成了“扫地僧”,把Git上所有面试题整理足足24W 字

内卷把同事逼成了“扫地僧”,把Git上所有面试题整理足足24W 字

多线程&并发篇

  • 说说Java中实现多线程有几种方法
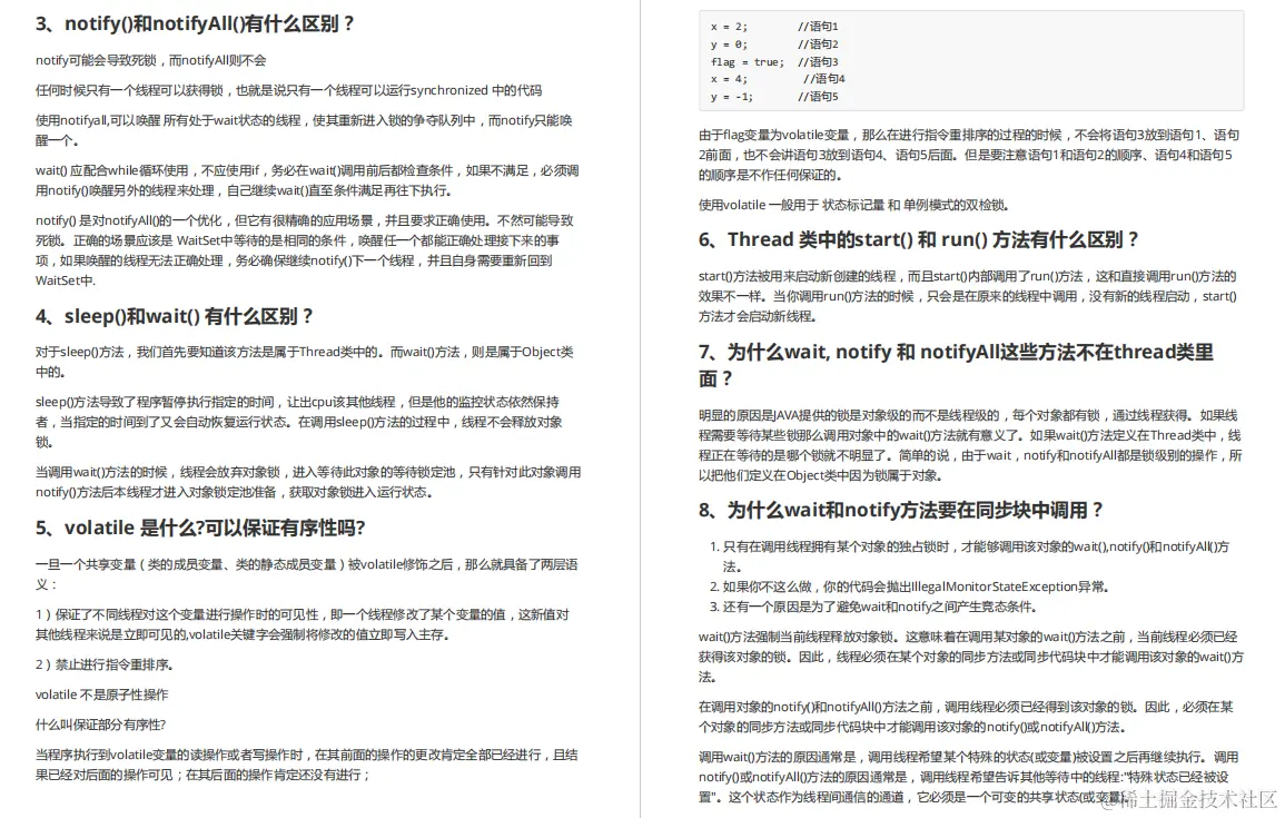
  • volatile 是什么?可以保证有序性吗?
  • 为什么wait, notify 和 notifyAll这些方法不在thread类里面?
  • 有三个线程T1,T2,T3,如何保证顺序执行?
  • Thread类中的yield方法有什么作用?
  • 说说自己是怎么使用 synchronized 关键字?
  • 什么是线程安全?Vector是一个线程安全类吗?
  • volatile关键字的作用?
  • 锁的优化机制了解吗?
  • 线程池核心线程数怎么设置呢?
  • 线程安全需要保证几个基本特征?
  • CAS的原理呢?
  • 什么是AQS?
  • 乐观锁和悲观锁的理解及如何实现,有哪些实现方式?

内卷把同事逼成了“扫地僧”,把Git上所有面试题整理足足24W 字

内卷把同事逼成了“扫地僧”,把Git上所有面试题整理足足24W 字

内卷把同事逼成了“扫地僧”,把Git上所有面试题整理足足24W 字

Spring篇

  • 什么是spring?
  • 你们项目中为什么使用Spring框架?
  • SpringMVC常用的注解有哪些?
  • Spring AOP和AspectJ AOP有什么区别?
  • 说说你对Spring的IOC是怎么理解的?
  • 解释Spring支持的几种bean的作用域?
  • 说说Spring 中 ApplicationContext 和 BeanFactory 的区别
  • Spring 是怎么解决循环依赖的?
  • 说说事物的隔离级别
  • Spring 事务实现方式

内卷把同事逼成了“扫地僧”,把Git上所有面试题整理足足24W 字

内卷把同事逼成了“扫地僧”,把Git上所有面试题整理足足24W 字

MyBatis篇

  • 说说MyBatis的优点和缺点
  • #{}和${}的区别是什么?
  • Mybatis是如何将sql执行结果封装为目标对象并返回的?都有哪些映射形式?
  • MyBatis实现一对一有几种方式?具体怎么操作的?
  • MyBatis 中见过什么设计模式?
  • MyBatis 中比如 UserMapper.java 是接口,为什么没有实现类还能调用?

内卷把同事逼成了“扫地僧”,把Git上所有面试题整理足足24W 字

SpringBoot篇

  • Spring Boot 的核心注解是哪个?它主要由哪几个注解组成的?
  • 运行Spring Boot有哪几种方式?
  • 如何理解 Spring Boot 中的 Starters?
  • Spring Boot 需要独立的容器运行吗?
  • 如何使用Spring Boot实现异常处理?
  • springboot常用的starter有哪些
  • SpringBoot 实现热部署有哪几种方式?
  • Spring Boot 的核心配置文件有哪几个?它们的区别是什么?

内卷把同事逼成了“扫地僧”,把Git上所有面试题整理足足24W 字

MySQL篇

  • 数据库的三范式是什么
  • 说说InnoDB与MyISAM的区别
  • 索引是什么
  • 简单说一说drop、delete与truncate的区别
  • 什么是视图
  • 事务隔离级别有哪些?MySQL的默认隔离级别是?
  • 说说在 MySQL 中一条查询 SQL 是如何执行的?
  • 说说 InnoDB 与 MyISAM 有什么区别?
  • MySQL 索引类型有哪些?
  • 什么时候不要使用索引?
  • MVCC 可以为数据库解决什么问题?
  • 说说什么是锁升级?

内卷把同事逼成了“扫地僧”,把Git上所有面试题整理足足24W 字

SpringCloud篇

内卷把同事逼成了“扫地僧”,把Git上所有面试题整理足足24W 字

内卷把同事逼成了“扫地僧”,把Git上所有面试题整理足足24W 字

Dubbo篇

内卷把同事逼成了“扫地僧”,把Git上所有面试题整理足足24W 字

内卷把同事逼成了“扫地僧”,把Git上所有面试题整理足足24W 字

Nginx篇

MQ篇

Linux篇

内卷把同事逼成了“扫地僧”,把Git上所有面试题整理足足24W 字

内卷把同事逼成了“扫地僧”,把Git上所有面试题整理足足24W 字

内卷把同事逼成了“扫地僧”,把Git上所有面试题整理足足24W 字

Zookeeper篇

内卷把同事逼成了“扫地僧”,把Git上所有面试题整理足足24W 字

内卷把同事逼成了“扫地僧”,把Git上所有面试题整理足足24W 字

内卷把同事逼成了“扫地僧”,把Git上所有面试题整理足足24W 字

Redis篇

内卷把同事逼成了“扫地僧”,把Git上所有面试题整理足足24W 字

内卷把同事逼成了“扫地僧”,把Git上所有面试题整理足足24W 字

内卷把同事逼成了“扫地僧”,把Git上所有面试题整理足足24W 字

分布式篇

网络篇

设计模式

maven篇

ElasticSearch篇

tomcat篇

Git篇

软实力篇

内卷把同事逼成了“扫地僧”,把Git上所有面试题整理足足24W 字

内卷把同事逼成了“扫地僧”,把Git上所有面试题整理足足24W 字

内卷把同事逼成了“扫地僧”,把Git上所有面试题整理足足24W 字

内卷把同事逼成了“扫地僧”,把Git上所有面试题整理足足24W 字

内卷把同事逼成了“扫地僧”,把Git上所有面试题整理足足24W 字

注:含答案 ! 篇幅有限,完整版已打包 ,有需要的朋友,转发关注小编后,**点击这里,获得文档领取方式**