LeetCode 61. 旋转链表 【c++/java详细题解】

141 阅读2分钟

这是我参与11月更文挑战的第5天,活动详情查看:2021最后一次更文挑战

1、题目

给你一个链表的头节点 head ,旋转链表,将链表每个节点向右移动 k 个位置。

示例 1:

输入:head = [1,2,3,4,5], k = 2
输出:[4,5,1,2,3]

示例 2:

输入:head = [0,1,2], k = 4
输出:[2,0,1]

提示:

  • 链表中节点的数目在范围 [0, 500]
  • -100 <= Node.val <= 100
  • 0 <= k <= 2 * 109

2、思路

(模拟) O(n)O(n)

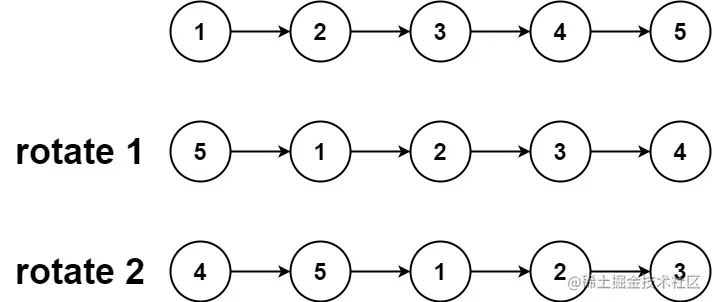
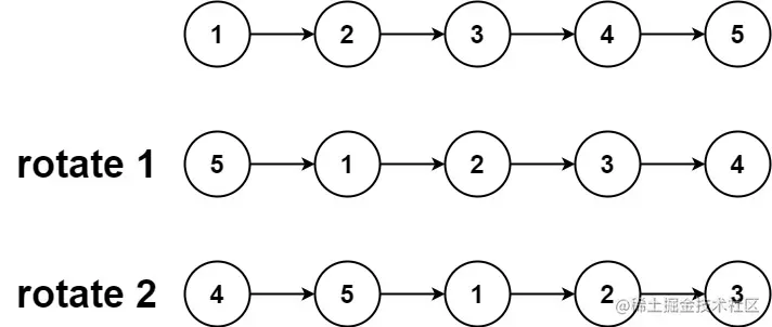
给你一个链表的头节点 head ,然后将链表每个节点向右移动 k 个位置。

样例:

如样例所示,head = [1,2,3,4,5]k = 2,我们输出[4,5,1,2,3]。下面来讲解模拟的做法。

假设链表的长度为n,为了将链表每个节点向右移动 k 个位置,我们只需要将链表的后 k % n个节点移动到链表的最前面,然后将链表的后k % n个节点和前 n - k个节点连接到一块即可。

具体过程如下:

1、首先遍历整个链表,求出链表的长度n,并找出链表的尾节点tail

2、由于k可能很大,所以我们令 k = k % n,然后再次从头节点head开始遍历,找到第n - k个节点p,那么1 ~ p是链表的前 n - k个节点,p+1 ~ n是链表的后k个节点。

3、接下来就是依次执行 tail->next = headhead = p->nextp->next = nullptr,将链表的后k个节点和前 n - k个节点拼接到一块,并让head指向新的头节点(p->next),新的尾节点即p节点的next指针指向null

4、最后返回链表的新的头节点head

时间复杂度分析: 链表一共被遍历两次,因此总的时间复杂度为O(n)O(n)nn是链表的长度。

3、c++代码

/**
 * Definition for singly-linked list.
 * struct ListNode {
 *     int val;
 *     ListNode *next;
 *     ListNode() : val(0), next(nullptr) {}
 *     ListNode(int x) : val(x), next(nullptr) {}
 *     ListNode(int x, ListNode *next) : val(x), next(next) {}
 * };
 */
class Solution {
public:
    ListNode* rotateRight(ListNode* head, int k) {
        if(!head || !k)  return head;
        int n = 0;        //链表的长度
        ListNode* tail;   //尾节点
        for(ListNode* p = head; p ; p = p->next){
            tail = p;
            n++;
        }
        k %= n;  
        ListNode* p = head;
        for(int i = 0; i < n - k - 1; i++)   p = p->next;  //找到链表的第n-k个节点
        tail->next = head;
        head = p->next;
        p->next = nullptr;
        return head;     //返回新的头节点
    }
};

4、java代码

/**
 * Definition for singly-linked list.
 * public class ListNode {
 *     int val;
 *     ListNode next;
 *     ListNode() {}
 *     ListNode(int val) { this.val = val; }
 *     ListNode(int val, ListNode next) { this.val = val; this.next = next; }
 * }
 */
class Solution {
    public ListNode rotateRight(ListNode head, int k) {
        if(head == null|| k == 0)  return head;
        int n = 0;			   //链表的长度
        ListNode tail = null;  //尾节点
        for(ListNode p = head; p != null ; p = p.next){
            tail = p;
            n++;
        }
        k %= n;
        ListNode p = head;
        for(int i = 0; i < n - k - 1; i++)  p = p.next;   //找到链表的第n-k个节点
        tail.next = head;
        head = p.next;
        p.next = null;
        return head;  //返回新的头节点
    }
}

原题链接: 61. 旋转链表 在这里插入图片描述