一次讲清楚小程序所有生命周期

876 阅读3分钟

转载自:www.jianshu.com/p/49c1a2cb3…

一共分为四个部分

  • 应用生命周期
  • 页面生命周期
  • 组件生命周期
  • 应用页面组件执行顺序

应用生命周期(App(Object object))

  1. onLaunch: 初始化小程序时触发,全局只触发一次。
  2. onShow: 小程序初始化完成或用户从后台切换到前台显示时触发。
  3. onHide: 用户从前台切换到后台隐藏时触发。
  4. onError: 小程序发生脚本错误,或者 api 调用失败时,会触发 onError 并带上错误信息。

初始化小程序: 首次打开小程序。
后台:  点击左上角关闭,或者按了设备 Home 键离开微信,并没有直接销毁,而是进入后台。
前台: 再次进入微信或再次打开小程序,相当于从后台进入前台。

点击查看官方文档参考

App({
  onLaunch (options) {
    // Do something initial when launch.
  },
  onShow (options) {
    // Do something when show.
  },
  onHide () {
    // Do something when hide.
  },
  onError (msg) {
    console.log(msg)
  },
  globalData: 'I am global data'
})

页面生命周期(Page(Object object))

  1. onLoad:首次进入当前页面时触发,可以在 onLoad 的参数中获取打开当前页面路径中的参数,一个页面只调用一次。
  2. onShow:页面显示加载完成后,后台切到前台或重新进入页面时触发。
  3. onReady:页面首次渲染完成时触发,代表页面已经准备妥当,可以和视图层进行交互,一个页面只调用一次。
  4. onHide:从前台切到后台或进入其他页面触发。
  5. onUnload:页面卸载时触发。

页面加载顺序: 加载顺序是先加载onLoad,再是onShow,最后onReady。
页面卸载: 页面是堆栈的方式引入,当前页面返回上一级页面的时候,当前页面卸载。适用于返回弹窗

点击查看官方文档参考

//index.js
Page({
  data: {
    text: "This is page data."
  },
  onLoad: function(options) {
    // Do some initialize when page load.
  },
  onShow: function() {
    // Do something when page show.
  },
  onReady: function() {
    // Do something when page ready.
  },
  onHide: function() {
    // Do something when page hide.
  },
  onUnload: function() {
    // Do something when page close.
  }
})

组件生命周期(Component(Object object))

自小程序基础库版本 2.2.3 起,组件的的生命周期也可以在 lifetimes 字段内进行声明(这是推荐的方式,其优先级最高)

  1. created:在组件实例刚刚被创建时执行。
  2. attached:在组件实例进入页面节点树时执行。
  3. ready:在组件在视图层布局完成后执行。
  4. moved:在组件实例被移动到节点树另一个位置时执行。
  5. detached:在组件实例被从页面节点树移除时执行。
  6. error:每当组件方法抛出错误时执行,待一个参数返回报错问题

组件创建时间: 看总结小程序生命周期整体执行顺序
组件进入页面节点执行时间: 看总结小程序生命周期整体执行顺序
组件在视图层布局完成顺序: 看总结小程序生命周期整体执行顺序

Component({
  lifetimes: {
    attached: function() {
      // 在组件实例进入页面节点树时执行
    },
    detached: function() {
      // 在组件实例被从页面节点树移除时执行
    },
  },
  // 以下是旧式的定义方式,可以保持对 <2.2.3 版本基础库的兼容
  attached: function() {
    // 在组件实例进入页面节点树时执行
  },
  detached: function() {
    // 在组件实例被从页面节点树移除时执行
  },
  // ...
})

组件所在页面的生命周期

  1. show:组件所在的页面被展示时执行。
  2. hide:组件所在的页面被隐藏时执行。
  3. resize:组件所在的页面尺寸变化时执行,返回一个参数。
Component({
  pageLifetimes: {
    show: function() {
      // 页面被展示
    },
    hide: function() {
      // 页面被隐藏
    },
    resize: function(size) {
      // 页面尺寸变化
    }
  }
})

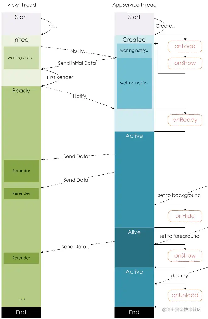
应用页面组件执行顺序

如果一个小程序首页中,同时有一个组件,可以猜测下他们的相应生命周期的执行顺序。可以看下附件,理解下当你打开一个小程序,你设定在各个生命周期的事件是什么时候运行的,方便解决BUG。

涉及执行顺序的小程序生命周期:

以下例子中
App:

  • onLaunch
  • onShow
  • onHide

Page:

  • onLoad
  • onShow
  • onReady
  • onHide
  • onUnload

Component:

  • created
  • attached
  • ready
  • moved
  • detached

加载顺序可以看官方的生命周期

  • 首先执行 App.onLaunch > App.onShow
  • 其次执行 Component.created > Component.attached
  • 再执行 Page.onLoad > Page.onShow
  • 最后 执行 Component.ready > Page.onReady

详细过程参考文档:你不知道的小程序系列之生命周期执行顺序

附件:

小程序启动流程如下

小程序启动流程

生命周期如下

image.png

执行顺序如下

image.png

转载自:www.jianshu.com/p/49c1a2cb3…