操作系统之处理机调度

184 阅读1分钟

基本概念

在这里插入图片描述

三个层次

1. 高级调度(作业调度)

在这里插入图片描述

2. 中级调度(内存调度)

在这里插入图片描述

3. 低级调度(进程调度)

在这里插入图片描述 在这里插入图片描述

三层调度的联系、对比

在这里插入图片描述

进程调度的时机、切换与过程、调度方式

1. 时机

在这里插入图片描述 在这里插入图片描述 在这里插入图片描述 在这里插入图片描述 在这里插入图片描述 在这里插入图片描述

2. 切换与过程

在这里插入图片描述

3. 调度方式

在这里插入图片描述

4. 总结

在这里插入图片描述

调度算法的评价指标

在这里插入图片描述

1. CPU利用率

在这里插入图片描述

2. 系统吞吐量

在这里插入图片描述

3. 周转时间

在这里插入图片描述 在这里插入图片描述

4. 等待时间

在这里插入图片描述

5. 响应时间

在这里插入图片描述

6. 总结

在这里插入图片描述

调度算法(一)

在这里插入图片描述

1. 先来先服务

在这里插入图片描述 在这里插入图片描述

2. 短作业优先

在这里插入图片描述 在这里插入图片描述 在这里插入图片描述 在这里插入图片描述

3. 高响应比优先

在这里插入图片描述 在这里插入图片描述 在这里插入图片描述

4. 总结

在这里插入图片描述

调度算法(二)

在这里插入图片描述

1. 时间片轮转调度算法

在这里插入图片描述 时间片为2的运行情况: 在这里插入图片描述 在这里插入图片描述 在这里插入图片描述 时间片为5的运行情况: 在这里插入图片描述 在这里插入图片描述 在这里插入图片描述

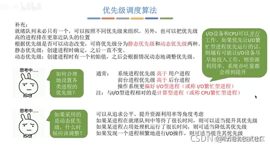
2. 优先级调度算法

在这里插入图片描述 在这里插入图片描述 在这里插入图片描述 在这里插入图片描述

3. 多级反馈队列调度算法

在这里插入图片描述 整体思路:有一组从高到低的优先级队列,同时有一组从小到大的时间片与优先级队列对应,即每一级的队列对应的时间片大小。队列中的进程在当前队列时间片用完,但未执行完的情况下,则下降到下一级队列的队尾;队列中的进程在当前队列时间片未用完,而被新来的优先级更高的进程抢占了处理机,则不必下降到下一级队列队尾,而是直接放到本队列的队尾即可。

在这里插入图片描述

例题流程: 在这里插入图片描述 在这里插入图片描述 在这里插入图片描述 在这里插入图片描述 在这里插入图片描述 在这里插入图片描述 在这里插入图片描述 在这里插入图片描述 在这里插入图片描述 在这里插入图片描述 在这里插入图片描述 在这里插入图片描述 在这里插入图片描述

4. 算法对比

在这里插入图片描述