Vue-基础入门(上)--Part.2(1-4)

206 阅读2分钟

2-1 Vue 中应用和组件的概念

<script>
  const app = Vue.createApp({
    data () {
      return {
         message: 'hello y'
      }
    },
    template: `
      <div>
        {{message}}
      </div>
    `
  })
  const vm = app.mount('#root');
</script
  • createApp 表示创建一个 Vue 应用,存储到 app 变量中
  • 传入的参数表示,这个应用最外层的组件,应该如何展示
  • mvvm 设计模式,m -> model 数据,v -> view 视图,vm -> viewModel 视图数据连接
  • vm 代表的就是 vue 应用的根组件

对于这个 vm,我们可以有以下的操作

image-20211104092251677.png

页面就会展示 see u

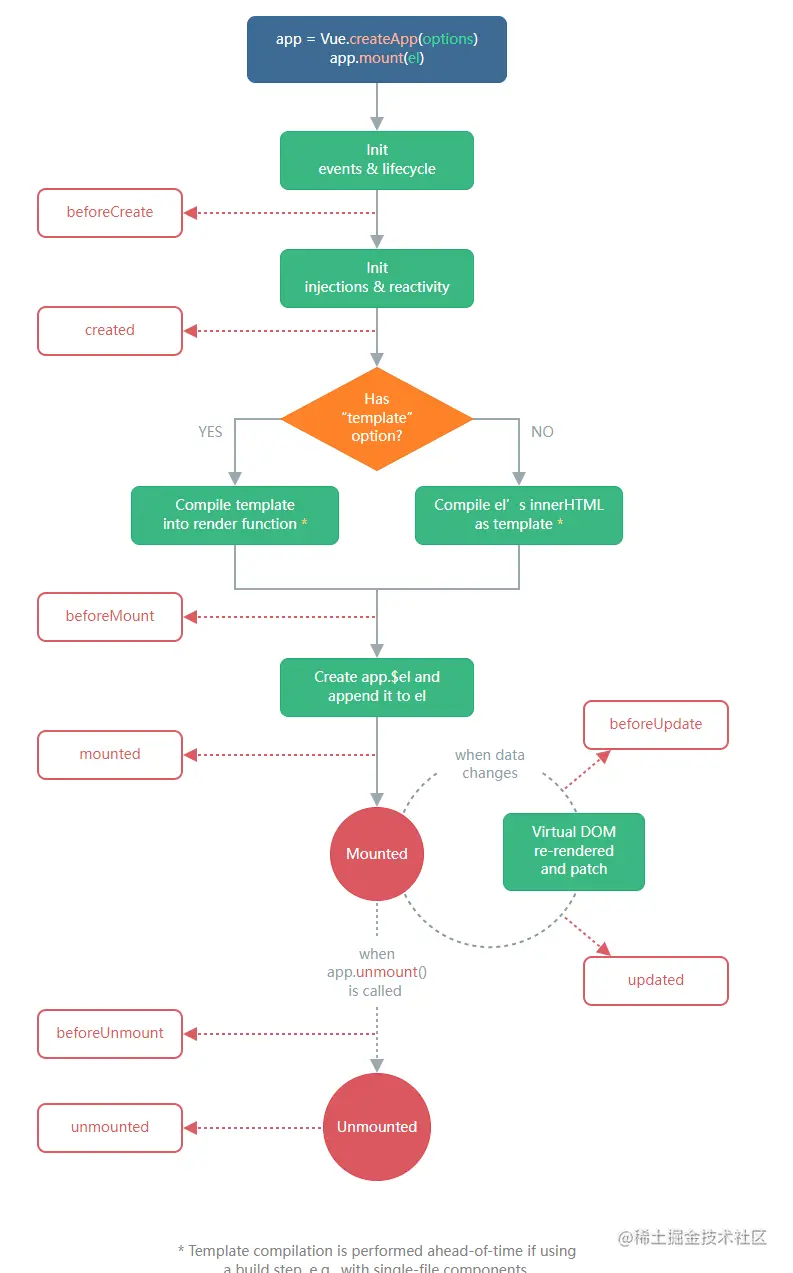
2-2 理解 Vue 中的生命周期函数

生命周期函数: 在某一时刻会自动执行的函数

QQ图片20211104164141.png beforeCreate:在实例生成之前会自动执行的函数

created:在实例生成之后会自动执行的函数

beforeMount:在组件内容被渲染到页面之前会自动执行的函数

mounted:在组件内容被渲染到页面之后自动执行的函数

beforeUpdate:当数据发生变化时会自动执行的函数

updated:当数据发生变化,页面重新渲染后,会自动执行的函数

beforeUnmount:当 Vue 应用失效时,自动执行的函数

unmounted:当 Vue 应用失效时,且 dom 完全销毁之后,自动执行的函数

2-3 常用模板语法讲解

  1. v-html

    <script>
      const app = Vue.createApp({
        data () {
          return {
             message: '<strong>hello Y</strong>'
          }
        },
        template: `
          <div v-html="message">
          </div>
        `
      })
      app.mount('#root');
    </script>
    
  2. v-bind可以简写成:

    <script>
      const app = Vue.createApp({
        data () {
          return {
             message: 'hello Y'
          }
        },
        template: `
          <div :title="message">
            hello Y
          </div>
        `
      })
      app.mount('#root');
    </script>
    
  3. v-once

    <script>
      const app = Vue.createApp({
        data () {
          return {
             message: 'hello Y'
          }
        },
        template: `
          <div v-once>
            {{message}}
          </div>
        `
      })
      const vm = app.mount('#root');
    </script>
    

    v-once:页面只渲染一次,当 message 发生变化 div里的内容不发生改变

  4. v-if

    <script>
      const app = Vue.createApp({
        data () {
          return {
             message: 'hello Y',
             show: false
          }
        },
        template: `
          <div v-if="show">
            {{message}}
          </div>
        `
      })
      const vm = app.mount('#root');
    </script>
    
  5. 事件绑定 v-on

    <script>
      const app = Vue.createApp({
        data () {
          return {
             message: 'hello Y',
             show: false,
             event: 'click'
          }
        },
        methods: {
          handleClick() {
            alert('hi')
          }
        },
        template: `
          <div
            @[event]="handleClick"
          >
            {{message}}
          </div>
        `
      })
      const vm = app.mount('#root');
    </script>
    

    @[event]:"handleClick"这里的[]就是动态绑定一个事件

  6. 默认事件 .prevent

    <script>
      const app = Vue.createApp({
        data () {
          return {
             message: 'hello Y',
             show: false,
             event: 'click'
          }
        },
        methods: {
          handleClick() {
            alert('hi')
          }
        },
        template: `
          <form
            action="https://www.baidu.com"
            @click.prevent="handleClick"
          >
            <button type="submit">提交</button>
          </form>
        `
      })
      const vm = app.mount('#root');
    </script>
    

    阻止默认事件(点击跳转到百度),阻止后执行自己写的逻辑handleClick

2-4 数据,方法,计算属性和侦听器

先贴一个代码

<script>
  const app = Vue.createApp({
    data () {
      return {
         count: 2,
         price: 10
      }
    },
    methods: {
      
    },
    template: `
      <div>
        {{count * price}}
      </div>
    `
  })
  const vm = app.mount('#root');
</script>

前面说过{{}}是插值表达式,里面可以放js代码^ ^

这样写也可以,但是还有种“优雅的”写法

computed: {
  total(){
    return this.count * this.price
  }
},
template: `
  <div>
    {{total}}
  </div>
`

这里的computed就是计算属性,可以写需要计算的变量

那么又看一下下面的代码

<script>
  const app = Vue.createApp({
    data () {
      return {
         count: 2,
         price: 10
      }
    },
    methods: {
      anotherTotal() {
        return this.count * this.price
      }
    },
    computed: {
      total(){
        return this.count * this.price
      }
    },
    template: `
      <div>
        {{anotherTotal()}}
      </div>
    `
  })
  const vm = app.mount('#root');
</script

我们用methods(方法),也能像上面一样展示一样的结果,那么写在methodscomputed里有什么区别呢?

<script>
  const app = Vue.createApp({
    data () {
      return {
         count: 2,
         price: 10,
         message: 'hi'
      }
    },
    methods: {
      anotherTotal() {
        return Date.now()
      }
    },
    computed: {
      total(){
        return Date.now()
      }
    },
    template: `
      <div>
        {{message}}---{{total}}
      </div>
    `
  })
  const vm = app.mount('#root');
</script>

image-20211104155654450.png

然后我们在控制台改变 mesaage 的值

image-20211104155806395.png

image-20211104155755692.png

我们会发现这个时间戳是没有改变的 >w<

然后我们再看看另一种

{{message}}---{{anotherTotal()}}

image-20211104155934202.png

改变 message 的值

image-20211104160022525.png

image-20211104160029253.png

时间戳改变了!!!

所以得出一个结论:

computed当计算属性依赖的内容发生变更时,才会重新执行计算

methods只要页面重新渲染,就会重新计算

最后就是侦听器watch

先上代码!!

<script>
  const app = Vue.createApp({
    data () {
      return {
         count: 2,
         price: 10,
         newTotal: 20
      }
    },
    watch: {
      price(current, pre) {
        this.newTotal = current * this.count
      }
    },
    template: `
      <div>
        {{newTotal}}
      </div>
    `
  })
  const vm = app.mount('#root');
</script>

首先要说的是这个price(current, pre)这个就是监听price变量,如果发生变化,那么就执行里面的逻辑,而参数current是price当前的值,pre是price变化前的值

当我们在控制台vm.$data.price=30显示的newTotal也就跟着发生改变了^ ^

然后我们发现其实这个在computed里就能直接实现的(上面有直接展示total就行了),在watch里写不够简洁~

最后总结一下:

  • computedmethods都能实现的一个功能,建议使用computed,因为有缓存
  • computedwatch都能实现的功能,建议使用computed,因为更加简洁