HashMap-数据结构&哈希算法

515 阅读7分钟

20211030\color{#708090}{2021年10月30日}

前言

本文主要通过以下三部分来阐述HashMap的底层实现原理:

  1. 数据结构 & 哈希算法
  2. 性能参数 & 扩容机制
  3. 快速存取 & 时间复杂度

情景引入

工作的时候遇到了一个问题,同步过去一个商品集合,商品对象A包含了model和quantity,但是返回给我的集合对象B里只有model,没有quantity。我该怎么给返回来的对象B添加上型号对应的数量?

两种思路:

  1. 嵌套循环
List<A> aList = new ArrayList<>();
List<B> bList = new ArrayList<>();

for(int i = 0; i < aList.size(); i++){
    for (int j= 0; j < bList.size(); j++){
        if(aList.get(i).getModel() == bList.get(j).getModel()){
            bList.get(j).setQuantity(aList.get(i).getQuantity());
            break;
        }
    }
}

此方法,假设外层循环执行n次,内层循环执行m次,时间复杂度为O(n*m)。

  1. 使用HashMap
// List转Map(键为model,值为quantity)
Map<String, Integer> modelAndQuantityMap = aList.stream().collect(Collectors.toMap(
    Product::getModel, Product::getQuantity));
for(Product product : bList){
    product.setQuantity(modelAndQuantityMap.get(product.getModel()));
}

此方法,List转Map时间复杂度为O(n),HashMap的get()方法时间复杂度是多少呢?

数据结构&哈希算法

1.数据结构\color{#A0522D}{1.数据结构}

JDK1.7及之前:数组+链表

JDK1.8及之后:数组+链表+红黑树

  • 数组:是一种线性表数据结构。它用一组连续的内存空间,来存储一组具有相同类型的数据。支持随机访问,计算元素的寻址地址:
a[i]_address = base_address + i * data_type_size
  • 链表:和数组一样,也是一种线性表。是不连续的内存空间,将一组零散的内存块串联起来,从而进行数据存储的数据结构。

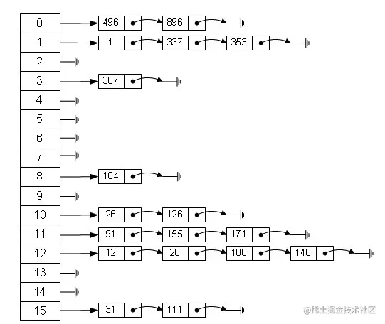
  • 哈希表:综合了两种特性,是一种寻址比较高效、插入删除也高效的数据结构。哈希表有不同的实现方法,其中最常用的一种方法——拉链法,可以理解为“链表的数组”,如图:

image.png

从上图我们可以发现哈希表是由数组+链表组成的,一个长度为16的数组中,每个元素存储的是一个链表的头结点。那么这些元素是按照什么样的规则存储到数组中呢?一般情况是通过hash(key)%len获得,也就是元素的key的哈希值对数组长度取模得到。比如上述哈希表中,12%16=12,28%16=12,108%16=12,140%16=12。所以12、28、108以及140都存储在数组下标为12的位置。

  • 红黑树:当链表的长度过长时,其固有弊端就显现出来了,即查询效率较低,时间复杂度可能会达到O(n)级别,而数组的查询时间复杂度仅为O(1)。红黑树是一棵接近于平衡的二叉查找树,其查询时间复杂度为O(logn),远远比链表的查询效率高。但如果链表长度不到一定的阈值,直接使用红黑树代替链表也是不行的,因为红黑树的自身维护的代价也是比较高的,每插入一个元素都可能打破红黑树的平衡性,这就需要每时每刻对红黑树再平衡(左旋、右旋、重新着色)。 HashMap是Java中用哈希表数据结构实现的Map

2.Hash算法(通俗讲,将key值转化为数组下表)\color{#A0522D}{2.Hash算法(通俗讲,将key值转化为数组下表)}

  1. JDK 1.8中,hash方法如下:
static final int hash(Object key) {
    int h;
    return (key == null) ? 0 : (h = key.hashCode()) ^ (h >>> 16);
}

获取对象的hashCode()值,然后将hashCode值右移16位,然后将右移后的值与原来的hashCode做异或运算,返回结果。举个例子:

String key = "test";
int code = key.hashCode(); // 355648
int code_16 = code >>> 16; // 54
int hash = code ^ code_16; // 3556516

/**
 * code:      11 0110 0100 0100 1001 0010
 * code_16:   00 0000 0000 0000 0011 0110
 * hash:      11 0110 0100 0100 1010 0100
 */
  1. 计算数组下标

通过hash方法计算得到Key的hash值后,怎么才能保证元素均匀分布到每个桶中呢?我们会想到取模,hash%len。但其实HashMap是通过hash&(n-1)计算index的。因为桶数组的长度总是2的n次幂,所以hash&(n-1)相当于对hash对len取模,而位运算要比取模运算快得多,即两者是等价不等效的,这是HashMap在效率上的一个优化。

final V putVal(int hash, K key, V value, boolean onlyIfAbsent,
               boolean evict) {
    ...
    if ((p = tab[i = (n - 1) & hash]) == null)
        tab[i] = newNode(hash, key, value, null);
    ...
}

为什么计算出key的hashCode后,还要位移16位再跟自身做异或运算?

对于初始容量1<<<4来说,如果直接用key的hashCode和数组容量做&运算,会导致只有前四位进行运算,高位没有进行运算。因为容量的高位都是0,而key的hashCode的高位都是有值的。所以为了避免key的高位的信息丢失,首先将高十六位右移16位与低十六做异或运算,这样混合得到的新的数值中,高位和低位的信息都保留了。这样做的目的是为了使得高位也能参与哈希,从而进一步降低hash碰撞的概率。下面举例说明:

image.png

为什么计算出来hash后,还需要做取模运算? 为了让HashMap存取更加高效,需要尽量减少碰撞,也就是要尽量把数据分配均匀。Hash值的范围前后加起来大概40亿的映射空间,只要哈希算法映射得足够均匀,一般很难出现碰撞,问题是一个40亿长度的数组,内存是放不下的,所以hash值不能直接拿来用,用之前还要对数组长度做取模运算,得到的余数才是对应的数组的下标。这个数组下标的计算方法就是hash&(n-1)

为什么HashMap的数组长度一定是2的幂次方? 1.使用位运算来实现取模运算\color{#A0522D}{1.使用位运算来实现取模运算}

当 array.ength长度是2的次幂时, key.hashcode % array.length等于key.hashcode & (array.length - 1)

X % 2^n = X & (2^n – 1) 假设n为3,则2^3 = 8,表示成2进制就是1000。2^3 - 1 = 7, 表示成2进制是0111。

此时X & (2^3 - 1) 就相当于取X的二进制的最后三位数。为什么,因为&运算规则是:两者相同是1得1;否则得0。因为7的最后三位是1,所以最后三位数的值由X决定,X是1,则为1,X是0,则为0。

image.png

从2进制角度来看,X / 8 相当于X >> 3, 即把X右移3位,此时得到的是 X / 8 的商,而被移掉的部分(后3位),则是 X % 8,也就是余数。

所以,只要保证数组的长度是2^n的话,就可以实现用&来代替%。

2.减少哈希碰撞,提高效率\color{#A0522D}{2.减少哈希碰撞,提高效率}

基于hash & (n - 1)的策略,假设hash从0-15。

先来看length为奇数的情况,假设length = 15的情况:

image.png

从上面的图表中我们可以看到,当 length 为15时总共发生了8次碰撞,同时发现空间浪费非常大,因为在 1、3、5、7、9、11、13、15 这八处没有存放数据。

这是因为hash值在与14(即 1110)进行&运算时,得到的结果最后一位永远都是0,那么最后一位为1的位置即 0001、0011、0101、0111、1001、1011、1101、1111位置处是不可能存储数据的。这样,空间的减少会导致碰撞几率的进一步增加,从而就会导致查询速度慢。

再来看length为偶数的情况,假设length = 16的情况:

image.png

当length为16时,length – 1 = 15, 即 1111,那么,在进行&运算时,值总是与原来hash值相同。所以,当 length=2^n 时,不同的hash值发生碰撞的概率比较小,这样就会使得数据在table数组中分布较均匀,查询速度也较快。

多试一些数,就可以发现规律:当length为奇数时,length-1为偶数,而偶数二进制的最后一位永远为0,那么与其进行 & 运算,得到的二进制数最后一位永远为0,那么结果一定是偶数,那么就会导致下标为奇数的桶永远不会放置数据,这就不符合我们均匀放置,减少冲突的要求了。

然而,保证length是偶数还不够,为什么一定是2^n,这就又回到第一点的原因了。

性能参数&扩容机制

1.HashMapJDK中的定义\color{#A0522D}{1.HashMap在JDK中的定义}

public class HashMap<K,V> extends AbstractMap<K,V>
    implements Map<K,V>, Cloneable, Serializable {
    ...
}

2.重要的类的属性\color{#A0522D}{2.重要的类的属性}

public class HashMap<K,V> extends AbstractMap<K,V> implements Map<K,V>, Cloneable, Serializable {
    // 默认的初始容量是16
    static final int DEFAULT_INITIAL_CAPACITY = 1 << 4;
    
    // 默认的填充因子0.75
    static final float DEFAULT_LOAD_FACTOR = 0.75f;
    
    // 扩容的临界值,当实际大小(容量*填充因子)超过此值时,会进行扩容
    // * 总是二次幂数值?
    int threshold;
    
    // 当桶(bucket)上的结点数超过此值时,链表会转成红黑树
    static final int TREEIFY_THRESHOLD = 8;

    // 存储元素的数组,总是2的幂次倍
    static class Node<K,V> implements Map.Entry<K,V> {
        final int hash;
        final K key;
        V value;
        Node<K,V> next;
    }
}

3.HashMap的构造函数\color{#A0522D}{3.HashMap的构造函数}

1. HashMap(int, float)

public HashMap(int initialCapacity, float loadFactor) {
    // 初始容量不能小于0
    if (initialCapacity < 0)
        throw new IllegalArgumentException("Illegal initial capacity: " +
                                           initialCapacity);
    // 初始容量不能大于最大值,否则为最大值
    if (initialCapacity > MAXIMUM_CAPACITY)
        initialCapacity = MAXIMUM_CAPACITY;
    // 填充因子不能小于或等于0,不能为非数字
    if (loadFactor <= 0 || Float.isNaN(loadFactor))
        throw new IllegalArgumentException("Illegal load factor: " +
                                           loadFactor);
    // 初始化填充因子
    this.loadFactor = loadFactor;
    // 初始化threshold大小
    this.threshold = tableSizeFor(initialCapacity);
}

tableSizeFor(initialCapacity) 方法返回大于initialCapacity的最小的二次幂数值。

static final int tableSizeFor(int cap) {
    int n = cap - 1;
    n |= n >>> 1;
    n |= n >>> 2;
    n |= n >>> 4;
    n |= n >>> 8;
    n |= n >>> 16;
    return (n < 0) ? 1 : (n >= MAXIMUM_CAPACITY) ? MAXIMUM_CAPACITY : n + 1;
}

2. HashMap(int)

public HashMap(int initialCapacity) {
    // 调用HashMap(int, float)型构造函数
    this(initialCapacity, DEFAULT_LOAD_FACTOR);
}

3. HashMap()

public HashMap() {
    // 初始化填充因子
    this.loadFactor = DEFAULT_LOAD_FACTOR; // all other fields defaulted
}

4. HashMap(Map<? extends K>)

public HashMap(Map<? extends K, ? extends V> m) {
    // 初始化填充因子
    this.loadFactor = DEFAULT_LOAD_FACTOR;
    // 将m中所有元素添加至HashMap中
    putMapEntries(m, false);
}

未完待续...