开发篇:开启代码之旅,如何正确使用代码管理Codeup

1,688 阅读4分钟

开发篇:开启代码之旅,那么如何正确使用代码管理Codeup,使用代码管理 Codeup,通过以下内容,你可以快速熟悉 Codeup ,并立即开始今天的工作。云效代码管理 Codeup 是阿里云出品的一款企业级代码管理平台,提供代码托管、代码评审、代码扫描、质量检测等功能,全方位保护企业代码资产,帮助企业实现安全、稳定、高效的研发管理。 立即体验

登陆平台通过云效跳转

image.png

新建代码库

在成功访问云效 Codeup 后,你可以开始创建自己的第一个仓库。

1、通过代码库列表右上角【添加代码库】,可以选择新建代码库和导入代码库。

2、在新建弹窗页面填写代码库相关信息,说明如下:

• 代码库名称:代码库的名称,用于代码库命名;

• 代码库描述:代码库的简单介绍;

• 公开性:设置代码库是否为公开仓库,企业公开库对企业内成员(不包含外部成员)可见,私有仓库仅限代码库成员可见。

3、点击「确认」,成功创建你的第一个代码库。

配置SSH、https等密钥

云效代码管理 Codeup 的代码仓库支持 HTTP(S) 、、三种访问协议,SSH 协议可以实现安全的免密认证,且性能比 HTTP(S) 协议更好(因为 HTTP 是无状态协议,需要多次连接和交互)。在使用 SSH 协议操作代码仓库之前,首先需要生成并上传你的 SSH 公钥,完成 SSH 公钥和用户账号的对应。

1、配置SSH 密钥

点击个人设置-「SSH 密钥」展现 SSH 密钥设置弹窗。

点击「添加 SSH 密钥」后当前 SSH 密钥设置完毕。

2设置成功后,你可以使用该 SSH 密钥进行代码的本地克隆、提交等操作;

2、设置HTTPS克隆密码:配置详情

3、设置GPG签名:配置详情

首先,你需要了解在 Codeup 中如何提交代码文件,跟着文档一起操作试试看吧;提交第一行代码

开启代码扫描

开发过程中,为了更好的管理你的代码资产,Codeup 内置了「代码规约检测」和「敏感信息检测」服务,你可以在代码库设置-集成与服务中一键开启,开启后提交或合并请求的变更将自动触发扫描,并及时提供结果反馈。

image.png

image.png

代码评审

功能开发完毕后,通常你需要发起「合并请求」,Codeup 支持多人协作的代码评审服务,你可以通过「分支设置」策略及「合并请求设置」对合并过程进行流程化管控,同时提供 WebIDE 在线代码评审及冲突解决能力,让你的评审过程更加流畅。

新建合并请求发起代码评审,强制代码评审有利于提高代码质量,帮助开发人员尽早发现问题,提高问题修复的效率;

发起合并请求

在列表页展现新建入口,点击后展现新建合并请求弹层,目前支持多种合并请求校验方式:通过评审人数目校验、CodeOwner 机制、自动扫描卡点等。

image.png

评论

鼠标点击代码行可展开行评论,参见①。所有评论信息可通过展开②查看,同时可以在②中进行整体评论。

支持评审人基于文件改动提出评论。

image.png

通过合并请求

有权限通过的评审人展现「通过」按钮,点击后通过合并请求。\

image.png

合并分支

在所有卡点都通过后,可进行合并操作,代码合并目标分支。

image.png

编写文档

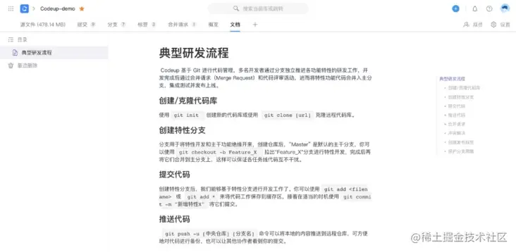
项目推进过程中,你的经验和感悟可以直接记录到 Codeup 代码库的「文档」内,让智慧可视化。

image.png

成员协作

是时候邀请成员一起编写卓越的代码工程了,请点击代码库右上角「成员」邀请你的小伙伴开始协作吧!

开启持续集成

流水线是持续集成、交付的载体,通过构建自动化、集成自动化、验证自动化、部署自动化,完成从开发到上线过程的持续交付。通过持续向团队提供及时反馈,让交付过程高效顺畅。

立即体验

Maven/Npm仓库
云效的制品仓库支持 Maven 、NPM类型仓库,后续还将提供一下的仓库类型,敬请期待:

•Helm

•Docker镜像

•普通构建产物

立即体验
赶紧来试试吧,代码是一个企业的非常重要的软件资产,是很多企业赖以生存的根基,保证代码的安全、不泄漏在成为了重中之中。代码安全是企业管理员关注的重点,Codeup 为企业管理者从事前防控、事中预警、事后追溯三方面协助管理者更好的保护代码安全。

image.png