纯干货分享 | 研发效能提升——敏捷需求篇

279 阅读12分钟

建议阅读时间10mins

随着科学技术的高度发展,新兴产业的崛起,各行业对研发的需求量越来越大,要求越来越高。研发效能的提升成为每个团队必要的一环,而敏捷需求是提升效能的方式中不可或缺的模块之一。

云智慧的敏捷教练——Iris Xu近期在公司做了一场分享,主题为**「**敏捷需求挖掘和组织方法,交付更高业务价值的产品」。Iris具有丰富的团队敏捷转型实施经验,完成了企业多个团队从传统模式到敏捷转型的落地和实施,积淀了很多的经验。

这次分享主要包含以下2个部分:

  • 第一部分是用户影响地图

  • 第二部分是事件驱动的业务分析Event driven business analysis(以下简称EDBA)

用户影响地图,是一种从业务目标到产品需求映射的需求挖掘和组织的方法。

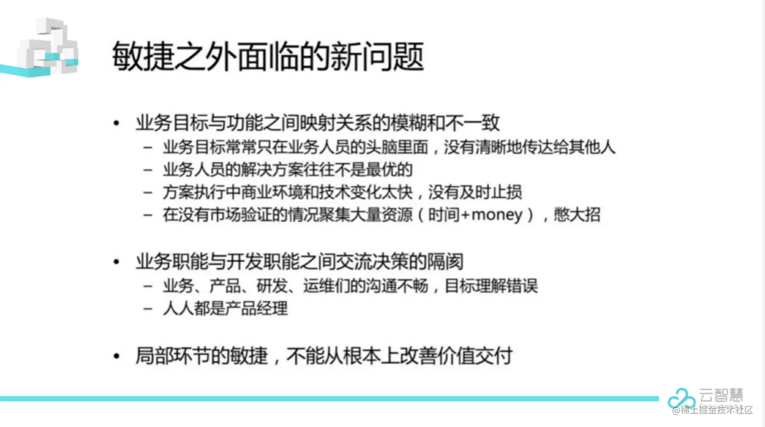
在软件开发过程中可能会遇到一些问题,比如大家使用不同的业务语言、技术语言,造成角色间的沟通阻碍,还会导致一些问题,比如需求误解、需求传递错误等;这会直接导致产品的功能需求和要实现的业务目标不是映射关系。

但在交付期间,研发人员必须要将这些需求实现交付,他们实则并不清楚这些功能需求产生的原因是什么、要解决客户的哪些痛点。研发人员往往只是拿到了解决方案,需要把它实现,但没有和业务侧一起去思考解决方案是否正确,能否真正的帮助客户解决问题。而用户影响地图通常是能够连接业务目标和产品功能的一种手段。

我们在每次迭代里加入的假设,也就是功能需求。首先把它先实现,再逐步去验证我们每一个小目标是否已经实现,再看下一个目标要是什么。那影响地图就是在这个过程中帮我们不断地去梳理目标和功能之间的关系。

我们在软件开发中可能存在的一些问题

针对这些问题,我们如何避免?先简单介绍做敏捷转型的常规思路:

先做团队级的敏捷,首先把产品、开发、测试人员,还有一些更后端的人员比如交互运维的同学放在一起,组成一个特训团队做交付。这个团队要包含交付过程中所涉及的所有角色。

接着业务敏捷要打通整个业务环节和研发侧的一个交付。上图中可以看到在敏捷中需求是分层管理的,第一层是业务需求,在这个层级是以用户目标和业务目标作为输入进行规划,同时需要去考虑客户的诉求。业务人员通过获取到的业务需求,****进一步的和团队一起将其分解为产品需求。****所以业务需求其实是我们真正去发布和运营的单元,它可以被独立发布到我们的生产环境上。我们的产品需求其实就是产品的具体功能,它是我们集成和测试的对象,也就是我们最终去部署到系统上的一个基本单元。产品需求再到了我们的开发团队,映射到迭代计划会上要把它分解为相应的技术任务,包括我们平时所说的比如一些前端的开发、后端的开发、测试都是相应的技术任务。所以业务敏捷要达到的目标是需要去持续顺畅高质量的交付业务价值。

将这几个点串起来,形成金字塔结构。最上层我们会把业务目标放在整个金字塔的塔尖。这个业务目标是通过用户的目标以及北极星指标确立的。确认业务目标后再去梳理相应的业务流程,最后生产。另外产品需求包含了操作流程和业务规则,具需求交付时间、工程时间以及我们的一些质量标准的要求。

谈到用户影响的地图,在敏捷江湖上其实有一个传说,大家都有一个说法叫做敏捷需求的“任督二脉”。用户影响地图其实就是任脉,在黑客马拉松上用过的用户故事地图其实叫督脉。所以说用户影响地图是在用户故事地图之前,先帮我们去梳理出我们要做哪些东西。当我们真正识别出我们要实现的业务活动之后,用户故事地图才去梳理我们整个的业务工作流,以及每个工作流节点下所要包含的具体功能和用户故事。所以说用户影响地图需要解决的问题,我们包括以下这些:

首先是范围蔓延,我们在整张地图上,功能和对应的业务目标是要去有一个映射的。这就避免了一些在我们比如有很多干系人参与的会议上,那大家都有不同想法些立场,会提出很多需求(正确以及错误的需求)。这个时候我们会依据目标去看这些需求是否真的是会影响我们的目标。

这里提到的错误需求,比如是利益相关的人提出的、客户认为产品应该有的、某个产品经理需求分析师认为可以有的....但是这些功能在用户影响地图中匹配不到对应目标的话,就需要降低优先级或弃掉。另外,通常我们去制定解决方案的时候,会考虑较完美的实现,导致解决方案包括很多的功能。这个时候关键目标至关重要,会帮助我们梳理筛选、确定优先级。

看一下用户影响到地图概貌

总共分为一个三层的结构:

  • 第一层why,你的业务目标哪个是最重要的,为什么?涉及到的角色有哪些?

  • 第二层how ,怎样产生影响?影响用户角色什么样的行为? (不需要去列出所有的影响,基于业务目标)

  • 第三层what,最关键的是在梳理需求时不需一次把所有细节想全,这通常团队中经常遇到的问题。

我们用这个例子来看一下

这是一个客服中心的影响地图,业务目标是 3个月内不增加客服人数的前提下能支持1.5倍的用户数。此业务目标设定是符合 smart 原则的,specific非常的具体,miserable 是可以衡量的,action reoriented是面向活动的, real list 也是很实际的。

量化的目标会指引我们接下来的行动,梳理一个业务目标,尽量去量化,比如 :我们通过打造一条什么样的流水线,能够提高整个部署的效率,时间是原来的 1/2 。这样才是一个能量化的有意义的目标。

回到这幅图, how 层级识别出来的内容,客服角色:想要对它施加的影响,把客户引导到论坛上,帮助客户更容易的跟踪问题,更快速的去定位问题。初级用户:方论坛上找到问题。高级用户:在论坛上回答问题。通过我们这些用户角色,进行活动,完成在不增加客户客服人数的前提下支持更多的用户数量。

最后一个层级,才是我们日常接触比较多的真正的功能的特性和需求,比如引导到客户到论坛上,其实这个产品就需要有一个常见问题的论坛的链接。这个层次需要我们团队进一步地在交付,在每个迭代之前做进一步的梳理,细化成相应的用户故事。 

这个是云智慧团队中,自己做的影响地图的范例,可以看下整个的层级结构。序号表示优先级。

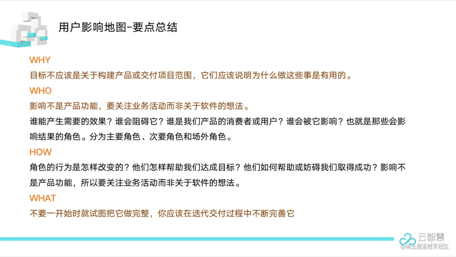
那我们用户影响地图可以总结为:

在分析目标的时候,要更关注于目的,而不是要构建一个产品。

在分析角色的时候,要着重去考虑业务活动,不仅考虑产品要有哪些功能,要分析哪些角色会给我们带来影响,能帮助我们去实现目标,同时要划定这个用户角色的优先级。

在what 环节,需要强调迭代着去做,而不是一次性细化。一个非常大的 roadmap,如果团队的资源很难短周期内实现,**** roadmap 里所有的功能,往往像给我们画了一个大饼。****

在用户影响地图还要非常注意的一个思维——从发散到收敛。开始是发散的,让用户印象地图包含很多的内容、很多选项,到达一定程度之后,我们要去做收敛。我们要在地图上划定目标的优先级。

好,以上就是用户影响地图的应用法则以及一些方法论。接着,我们来看一下这个事件驱动的业务分析(EDBA),这种方法是如何应用的。 

先介绍一个理念。GIGO: garbag in and garbage out ,如果我们的输入是垃圾话,那我们的产出也是垃圾,非常充分的说明需求分析的重要性。为了解决这种困局,我们的思维首先要做一个转换,转换到以终为始。

现在在很多领域都有这种理念思想的提出,包括 DevOps 里一本非常畅销的书《****高效能人士的7个习惯》****也提到了以终为始。作者写道:__如果有一天在我的葬礼上,我希望说这个牧师要念怎样的悼词总结我这个人的一生,明确了这个目标之后我反观我们的人生。__那在我们活着的时候,我应该去做哪些事情,让人们对我有一个最终的这样的总结。那在软件开发中,我们也是首先要找到我们最终的目标是什么,以这个作为起点去做我们的整个软件的一个交付过程。

首先要做业务分析,明确业务目标和流程,再做产品的设计,去明确我们产品的功能和验收标准。映射到需求结构上话,首先要明确业务需求,然后再去分解到产品的需求。

那这个整个的一个流程也是总共分为四步,如上图所示,我们以一个例子去看一下如何去实施这几个步骤。

这是一个给卡车司机推销信用卡的业务产品。目标是希望开卡的流程更加顺畅,提高次月开卡的成功率。最终指标是实现账户开通,如果说我们的开卡率想达到50%。确定了这个之后,可以做下一步的梳理——构建完整的时间流。

构建每一个环节一个成功的流程。它是有一个时间线的,从左到右。如果有任何一个环节没有成功,这个流程就会被打断,无法进行下去。

那么第三个环节,挑战和调整事件流并补充分支流程,有一些环节可能会出现这个不成功的情况,比如申请没有通过的时候,那需要客户做进一步的更新/处理,然后才能走回到这个审核通过的一个环节。

明确了完整的事件流以及分支和异常的流程之后,需要在每一个节点上 actor 和操作。举个例子:我们可以看到在审核已通过这个环节要做操作式审核,那审核 actor 是运营角色,那就需要在流程图上标记哪些角色在支持的什么业务活动。

梳理完整个所有的工作流之后,会有一个 MVP 版本的概念,这个和用户故事地图里也是一样的,称之为最小可行性产品。对假设做一个最小的发布,验证一下我们现在的假设是否可行。如果可行的话,再去规划下一步;如果不可行,及时调整发布的内容。

根据刚才讲的需求分析结构,可以看到在这个图里有一些是业务的需求是映射到产品需求的。那现在假设一种场景,这个产品已经上线了,最终希望开卡率需希望是达到50%。

实际验证一下,开卡率其实只有35%,这个时候其实是我们要再去思考一下我们的整个流程应该怎么去优化?

整个的事件最终目标是希望司机拿到这个卡并且进行充值。所以我们对整个的事件流进行了调整,把一些实体卡片的工作逻辑节点放到后面。

触达-录入-充值其实已经达到了我们最终目标。那实体卡片的寄出,签收、开卡都会是一个比较长时间的流程。对这个工作流进行调整之后,整个流程时间的实现是会变得非常短的,用户会比较快的到达我们这个终态事件,把一些后续的环节放在之后去实现。

  

所以就有一个非常重要的概念,****我们在整个需求规划的时候,要考虑优化局部的流程,也要考虑去重构流程。****局部优化可能只是较小范围内有一些提升。如果考虑全局优化话,需要在更多地方说深入的思考优化,进一步提高我们的整个业务价值的实现。

相关阅读:juejin.cn/post/702293…

以后会持续在AIOps社区提供分享更多干货知识,关注我们不走丢!

AIOps社区:www.cloudwise.ai/#/datalaker…

项目Github:github.com/CloudWise-O…