【每日算法打卡】2. 两数相加

852 阅读1分钟

「这是我参与11月更文挑战的第1天,活动详情查看:2021最后一次更文挑战」。

【每日打卡系列】LeetCode 简单题 200 道

题目描述

给你两个 非空 的链表,表示两个非负的整数。它们每位数字都是按照 逆序 的方式存储的,并且每个节点只能存储 一位 数字。

请你将两个数相加,并以相同形式返回一个表示和的链表。

你可以假设除了数字 0 之外,这两个数都不会以 0 开头。

示例 1:

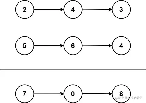
image.png
输入: l1 = [2,4,3], l2 = [5,6,4]
输出: [7,0,8]
解释: 342 + 465 = 807.

示例 2:

输入: l1 = [0], l2 = [0]
输出: [0]

示例 3:

输入: l1 = [9,9,9,9,9,9,9], l2 = [9,9,9,9]
输出: [8,9,9,9,0,0,0,1]

提示

  • 每个链表中的节点数在范围 [1, 100] 内
  • 0 <= Node.val <= 9
  • 题目数据保证列表表示的数字不含前导零

解题思路

创建一个 rst 指针指向一个空的链表,将两个链表中的 val 相加的结果保存到 rst.next 节点中,然后将 rst 指向它的下一个节点,对于其中的进位问题,使用 divmod 内置函数来计算商和余数, divmod(num1, num2) 返回值为 (num1 // num2, num1 % num2) 。其他详见代码中的注释吧!
python实现

# Definition for singly-linked list.
# class ListNode(object):
#     def __init__(self, val=0, next=None):
#         self.val = val
#         self.next = next
class Solution(object):
    def addTwoNumbers(self, l1, l2):
        """
        :type l1: ListNode
        :type l2: ListNode
        :rtype: ListNode
        """
        # 结果链表的头指针
        rst = ListNode()
        # 进位变量
        count = 0
        # 拷贝头指针
        temp = rst
        # 如果l1或者l2还有节点,或者count!=0(表示要进位)
        while l1 or l2 or count:
            # num为两个节点val相加
            num = 0
            if l1:
                num += l1.val
                l1 = l1.next
            if l2:
                num += l2.val
                l2 = l2.next
            if count:
                num += count
                count = 0
            # divmod获取(num//10, num%10)
            count, num = divmod(num, 10)
            # 为temp.next创建节点
            temp.next = ListNode(num)
            # 使temp指向下一个结点
            temp = temp.next
        return rst.next

今日打卡完成,目前进度 6/200。