JS正则表达式-精益求精

101 阅读1分钟

---------------------------------------------------------------------------==基础硬才是真的硬,谁摸鱼不会cv呀==---------------------------------------------------------

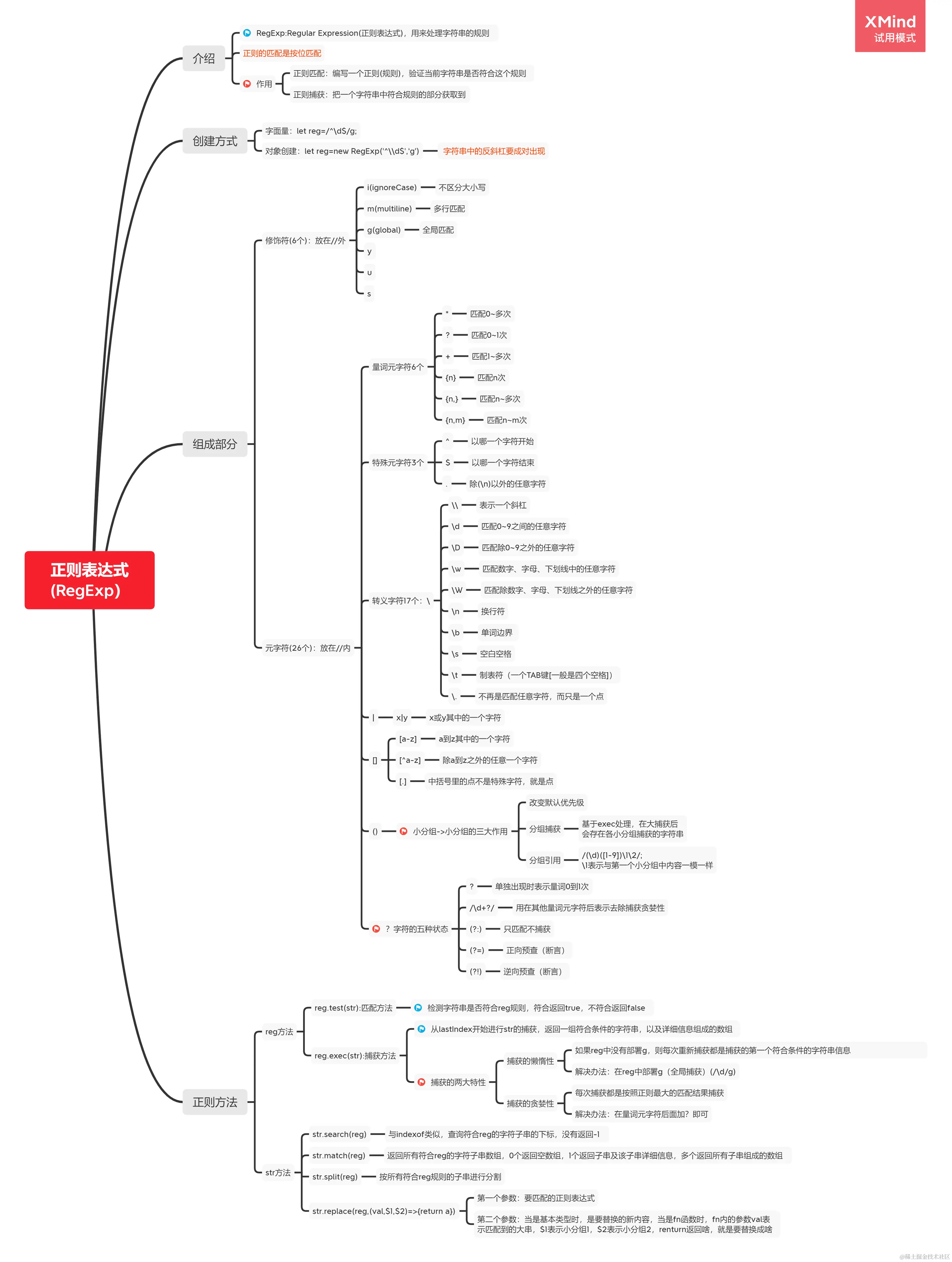
以思维导图的形式将数据类型进行了一次总结:可以存在手机慢慢看

image-20211101192755776

  • 如果有不理解,或者博主理解错误的地方,欢迎大家在评论区提出,共同进步。

------------------------------------------------------------------------------------==精益求精==----------------------------------------------------------------------------------------