vue 源码探秘之diff算法

390 阅读12分钟

现在面试都不止是基础能力的比拼,还要考察你对源码的理解,这篇文章让我们来探秘一下vue源码的diff算法。

你有咩有在在面试的时候被面试官问到diff算法的过程是怎么样的,你是不是会说,模版编译完生成虚拟dom,新生成的虚拟dom和旧的比较,比较出差异的地方,然后渲染到真实的dom上面,有多少人是这么回答的,反正我面试别人的时候人家是这样回答,我在深究新生成的虚拟DOM和旧的具体是怎么比较的,人家就支支吾吾答不上来,现在让我们慢慢探秘一下vue源码的diff过程,带你走进升值加薪的过程。

首先让我们看看什么是diff算法

diff算法

以装修房子为例,如果我们仅需要在客厅新添一座沙发或者将卧室的床换个位置。那么将整个房子重新翻修显然是不切实际的,我们通常的做法是在原先装修的基础上做微小的改动即可。 对于 DOM 树来讲,也是同样的道理,如果仅仅是新增了一个标签或者修改了某一个标签的属性或内容。那么引起整个 DOM 树的重新渲染显然是对性能和资源的极大浪费,虽然我们的计算机每秒能进行上亿次的计算。实际上,我们只需要找出新旧 DOM 树存在差异的地方,只针对这一块区域进行重新渲染就可以了。 所以 Diff 算法应运而生,diff 取自 different (不同的),Diff算法的作用,总结来说,就是:精细化对比,最小量更新。

  • diff 实例
<div class="box">
    <h3>我是一个标题</h3> 
    <ul> 
        <li>牛奶</li> <li>咖啡</li> 
        <li>可乐</li> 
    </ul>
</div>

变成这样:

<div class="box">
  <h3>我是一个标题</h3>
  <span>我是一个新的span</span>
  <ul>
    <li>牛奶</li>
    <li>咖啡</li>
    <li>可乐</li>
    <li>雪碧</li>
  </ul>
</div>

如上:从第一个 DOM 树变为第二个 DOM 树,我们不需要将整个 DOM 推倒重来,而只需要在原有 DOM 树的基础上,在适当的位置新增一个 span 标签和一个 li 标签即可。

真实dom:

<div class="box">
  <h3>我是一个标题</h3>
  <ul>
    <li>牛奶</li>
    <li>咖啡</li>
    <li>可乐</li>
  </ul>
</div>
  • 虚拟 DOM
{
  "sel": "div",
  "data": {
    "class": { "box": true }
  },
  "children": [
    {
      "sel": "h3",
      "data": {},
      "text": "我是一个标题"
    },
    {
      "sel": "ul",
      "data": {},
      "children": [
        { "sel": "li", "data": {}, "text": "牛奶" },
        { "sel": "li", "data": {}, "text": "咖啡" },
        { "sel": "li", "data": {}, "text": "可乐" }
      ]
    }
  ]
}

学习虚拟dom之前,让我们先来看看虚拟dom库 snabbdom

简介

  • snabbdom 是瑞典语单词,单词原意为“速度”
  • snabbdom 是著名的虚拟 DOM 库,是 diff 算法的鼻祖,Vue 源码就是借鉴了 snabbdom
  • 官方 Gitgithub.com/snabbdom/sn…

安装

  • 在 git 上的 snabbdom 源码是用 TypeScript 写的,git 上并不提供编译好的 JavaScript 版本
  • 如果要直接使用 build 出来的 JavaScript 版的 snabbdom 库,可以从 npm 上下载:npm i -S snabbdom
  • 学习库底层时,建议大家阅读原汁原味的代码,最好带有库作者原注释。这样对你的源码阅读能力会有很大的提升。

测试环境搭建

  • snabbdom 库是 DOM 库,当然不能在 nodejs 环境运行,所以我们需要搭建 webpack 和 webpack-dev-server 开发环境,好消息是不需要安装任何loader
  • 这里需要注意,必须安装最新版 webpack@5,不能安装 webpack@4,这是因为 webpack@4 没有读取身份证(package.json)中 exports 的能力,建议大家使用这样的版本:

npm i -D webpack@5 webpack-cli@3 webpack-dev-server@3

  • 参考 webpack 官网,书写好 webpack.config.js 文件
// https://webpack.docschina.org/
const path = require('path')

module.exports = {
  // 入口
  entry: './src/index.js',
  // 出口
  output: {
    // 虚拟打包路径,就是说文件夹不会真正生成,而是在 8080 端口虚拟生成,不会真正的物理生成
    publicPath: 'xuni',
    // 打包出来的文件名
    filename: 'bundle.js'
  },
  devServer: {
    // 端口号
    port: 8080,
    // 静态资源文件夹
    contentBase: 'www'
  }
}
  • 新建目录 src -> 新建文件 src/index.js -> 新建目录 www -> 新建文件 www/index.html
/** src/index.js */ alert(123)
<!-- www/index.html -->
<!DOCTYPE html>
<html lang="en">
<head>
  <meta charset="UTF-8">
  <meta name="viewport" content="width=device-width, initial-scale=1.0">
  <title>Document</title>
</head>
<body>
  <h1>你好!!!</h1>
  <script src="xuni/bundle.js"></script>
</body>
</html>
  • package.json` 文件中新增命令:

{ "scripts": { "dev": "webpack-dev-server", } }

  • 终端运行 npm run dev
  • 访问:http://localhost:8080/ 和 http://127.0.0.1:8080/xuni/bundle.js, 可以看到 www/index.html 和 xuni/bundle.js 文件的内容
  • 跑通 snabbdom 官方 git 首页的 demo 程序,即证明调试环境已经搭建成功(将下面代码复制到 src/index.js 中)
import { init } from 'snabbdom/init'
import { classModule } from 'snabbdom/modules/class'
import { propsModule } from 'snabbdom/modules/props'
import { styleModule } from 'snabbdom/modules/style'
import { eventListenersModule } from 'snabbdom/modules/eventlisteners'
import { h } from 'snabbdom/h' // helper function for creating vnodes

var patch = init([
  // Init patch function with chosen modules
  classModule, // makes it easy to toggle classes
  propsModule, // for setting properties on DOM elements
  styleModule, // handles styling on elements with support for animations
  eventListenersModule // attaches event listeners
])

var container = document.getElementById('container')

var vnode = h('div#container.two.classes', { on: { click: function () {} } }, [
  h('span', { style: { fontWeight: 'bold' } }, 'This is bold'),
  ' and this is just normal text',
  h('a', { props: { href: '/foo' } }, "I'll take you places!")
])
// Patch into empty DOM element – this modifies the DOM as a side effect
patch(container, vnode)

var newVnode = h(
  'div#container.two.classes',
  { on: { click: function () {} } },
  [
    h(
      'span',
      { style: { fontWeight: 'normal', fontStyle: 'italic' } },
      'This is now italic type'
    ),
    ' and this is still just normal text',
    h('a', { props: { href: '/bar' } }, "I'll take you places!")
  ]
)
// Second `patch` invocation
patch(vnode, newVnode) // Snabbdom efficiently updates the old view to the new state
  • 不要忘记在 www/index.html 中放置一个 div#container
<!DOCTYPE html>
<html lang="en">
<head>
  <meta charset="UTF-8">
  <meta name="viewport" content="width=device-width, initial-scale=1.0">
  <title>Document</title>
</head>
<body>
  <div id="container"></div>
  <script src="xuni/bundle.js"></script>
</body>
</html>
  • 刷新页面,此时页面会出现一段文本

This is now italic type and this is still just normal textI'll take you places!

虚拟 DOM 和 h 函数

虚拟 DOM

  • 虚拟 DOM:用 JavaScript 对象描述 DOM 的层次结构。DOM 中的一切属性都在虚拟 DOM 中有对应的属性。
  • diff 是发生在虚拟 DOM 上的:新虚拟 DOM 和老虚拟 DOM 进行 diff (精细化比较),算出应该如何最小量更新,最后反映到真实的 DOM 上
  • 老 DOM
{
  "sel": "div",
  "data": {
    "class": { "box": true }
  },
  "children": [
    {
      "sel": "h3",
      "data": {},
      "text": "我是一个标题"
    },
    {
      "sel": "ul",
      "data": {},
      "children": [
        { "sel": "li", "data": {}, "text": "牛奶" },
        { "sel": "li", "data": {}, "text": "咖啡" },
        { "sel": "li", "data": {}, "text": "可乐" }
      ]
    }
  ]
}

更新过后的dom:

{
  "sel": "div",
  "data": {
    "class": { "box": true }
  },
  "children": [
    {
      "sel": "h3",
      "data": {},
      "text": "我是一个标题"
    },
    {
      "sel": "span",
      "data": {},
      "text": "我是一个新的span"
    },
    {
      "sel": "ul",
      "data": {},
      "children": [
        { "sel": "li", "data": {}, "text": "牛奶" },
        { "sel": "li", "data": {}, "text": "咖啡" },
        { "sel": "li", "data": {}, "text": "可乐" },
        { "sel": "li", "data": {}, "text": "雪碧" }
      ]
    }
  ]
}
  • DOM 如何变为虚拟 DOM,属于模板编译原理范畴,本次课不研究
  • 本次课研究什么?
    • 研究1:虚拟DOM如何被渲染函数(h函数)产生? - 手写h函数
    • 研究2:diff算法原理? - 手写 diff 算法
    • 研究3:虚拟DOM如何通过diff变为真正的DOM的 - 事实上,虚拟DOM变回真正的DOM,是涵盖在diff算法里面的

h 函数

基本使用

  • h 函数用来产生虚拟节点(vnode
  • 比如这样调用 h 函数
        h('a', { props: { href: 'http://www.atguigu.com' } }, '尚硅谷')
    
  • 将得到这样的虚拟节点:

{ "sel": "a", "data": { "props": { "href": "#" } }, "text": "dom" }

  • 它表示的真正的 DOM 节点:

dom

  • 一个虚拟节点有哪些属性?
{
  children: undefined, // 子节点,undefined表示没有子节点
  data: {}, // 属性样式等
  elm: undefined, // 该元素对应的真正的DOM节点,undefined表示它还没有上树
  key: undefined, // 节点唯一标识
  sel: 'div', // selector选择器 节点类型(现在它是一个div)
  text: '我是一个盒子' // 文字
}
  • demo 创建一个虚拟节点并将虚拟节点渲染到页面上。(将以下代码复制到 src/index.js 中):
import { init } from 'snabbdom/init'
import { classModule } from 'snabbdom/modules/class'
import { propsModule } from 'snabbdom/modules/props'
import { styleModule } from 'snabbdom/modules/style'
import { eventListenersModule } from 'snabbdom/modules/eventlisteners'
import { h } from 'snabbdom/h' // helper function for creating vnodes
// 创建出 patch 函数
const patch = init([
  classModule,
  propsModule,
  styleModule,
  eventListenersModule
])
// 创建虚拟节点
const myVNode1 = h(
  'a',
  { props: { href: 'http://www.atguigu.com', target: '_blank' } },
  '尚硅谷'
)
const myVNode2 = h('div', { class: { box: true } }, '我是一个盒子')
// 让虚拟节点上树
const container = document.getElementById('container')
// patch(container, myVNode1)
patch(container, myVNode2)
<!-- www/index.html -->
<!DOCTYPE html>
<html lang="en">
<head>
  <meta charset="UTF-8">
  <meta name="viewport" content="width=device-width, initial-scale=1.0">
  <title>Document</title>
</head>
<body>
  <button id="btn">按我改变dom</button>
  <div id="container"></div>
  <script src="xuni/bundle.js"></script>
</body>
</html>
  • 分析: 我们先在浏览器中改变每个 li 标签的文本内容(将 ABCD 改为 1234),如下:

20210112091819575.png

  • 然后点击按钮,出现如下情况:

2021011209190642.png

  • 可以看到,上述代码中的 patch 函数所做的工作其实是在原有 vnode1 基础上新增了一个节点
  • 这就表明:diff 算法比较的是虚拟节点
  • 我们把 E 放到前面,将 A B C D 改为 1 2 3 4 之后再点击按钮
const vnode2 = h('ul', {}, [
  h('li', {}, 'E'),
  h('li', {}, 'A'),
  h('li', {}, 'B'),
  h('li', {}, 'C'),
  h('li', {}, 'D')
])
  • 发现整个都被替换

20210112091937145.png

这是因为此时虚拟节点比较时,它的顺序是这样的

E   -   A
A   -   B
B   -   C
C   -   D
D是新加进来的节点
  • 我们给每个节点都加上唯一标识 key:
const vnode1 = h('ul', {}, [
  h('li', { key: 'A' }, 'A'),
  h('li', { key: 'B' }, 'B'),
  h('li', { key: 'C' }, 'C'),
  h('li', { key: 'D' }, 'D')
])

const vnode2 = h('ul', {}, [
  h('li', { key: 'E' }, 'E'),
  h('li', { key: 'A' }, 'A'),
  h('li', { key: 'B' }, 'B'),
  h('li', { key: 'C' }, 'C'),
  h('li', { key: 'D' }, 'D')
])
  • 重复上述步骤,这时候 E 代表的就是一个新增的节点:

20210112092035233.png

这也是为什么给节点加了唯一标识 key 之后页面渲染效率会大大提高的原因

心得

  • diff 算法确实是最小量更新,key 很重要,key 是这个节点的唯一标识,告诉 diff 算法,在更改前后它们是同一个 DOM 节点
  • 只有是同一个虚拟节点,才进行虚拟化比较,否则就是暴力删除旧的、插入新的。延伸问题:如何定义同一个虚拟节点?答:选择器相同且 key 相同
  • 只进行同层比较,不会进行跨层比较。即使是同一片虚拟节点,但是如果跨层了,那么 diff 算法也不会进行精细化比较。而是暴力删除旧的、然后插入新的。

diff 处理新旧节点不是同一个节点时

20210112092054788.png

  • 如何定义相比较是否是“同一个节点”?
// snabbdom 源码
function sameVnode (vnode1: VNode, vnode2: VNode): boolean {
  return vnode1.key === vnode2.key && vnode1.sel === vnode2.sel
}

是 “同一个节点” 需满足以下2点:

  1. 旧节点的 key 要和新节点的 key 相同;
  2. 旧节点的选择器和新节点相同

创建节点时,所有子节点都是通过递归创建的

// snabbdom 源码
function createElm() {
  // ...
  if (is.array(children)) {
    for (i = 0; i < children.length; ++i) {
      const ch = children[i]
      if (ch != null) {
        api.appendChild(elm, createElm(ch as VNode, insertedVnodeQueue))
      }
    }
  } else if (is.primitive(vnode.text)) {
    api.appendChild(elm, api.createTextNode(vnode.text))
  }
  // ...
}

手写createElement函数

// createElement 函数
// 真正创建节点 将 vnode 创建为 DOM
// 是孤儿节点,不进行插入
export default function createElement(vnode) {
  // 创建一个 DOM 节点,这个节点现在还是孤儿节点
  let domNode = document.createElement(vnode.sel)
  // 有子节点还是有文本?
  if (
    vnode.text !== '' &&
    (vnode.children === undefined || vnode.children.length === 0)
  ) {
    // 它内部是文字
    domNode.innerText = vnode.text
  } else if (Array.isArray(vnode.children) && vnode.children.length > 0) {
    // 它内部是子节点,就要递归创建节点
    for (let i = 0; i < vnode.children.length; i++) {
      // 得到当前这个 child
      let ch = vnode.children[i]
      // 创建DOM,一旦调用createElement意味着:创建出DOM了,并且它的elm属性指向了创建出的DOM,但是还没有上树,是一个孤儿节点
      let chDom = createElement(ch)
      // 上树
      domNode.appendChild(chDom)
    }
  }
  // 补充 elm 属性
  vnode.elm = domNode
  // 返回 elm,elm是一个纯dom对象
  return vnode.elm

上树 patch函数

// patch 函数
import vnode from './vnode'
import createElement from './createElement'
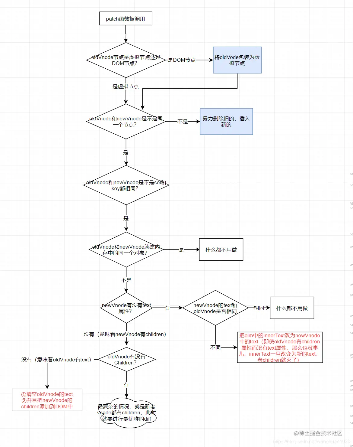
export default function patch(oldVnode, newVnode) {
  // 判断传入的第一个参数,是DOM节点还是虚拟节点?
  if (oldVnode.sel === '' || oldVnode.sel === undefined) {
    // 传入的第一个参数是DOM节点,此时要包装为虚拟节点
    oldVnode = vnode(
      oldVnode.tagName.toLowerCase(),
      {},
      [],
      undefined,
      oldVnode
    )
  }
  console.log(oldVnode, newVnode)
  // 判断 oldVnode和newVnode 是不是同一个节点
  if (oldVnode.key === newVnode.key && oldVnode.sel === newVnode.sel) {
    console.log('是同一个节点')
  } else {
    console.log('不是同一个节点,暴力插入新的,删除旧的')
    let newVnodeElm = createElement(newVnode)
    if (oldVnode.elm && newVnodeElm) {
      // 插入到老节点之前
      oldVnode.elm.parentNode.insertBefore(newVnodeElm, oldVnode.elm)
    }
    // 删除老节点
    oldVnode.elm.parentNode.removeChild(oldVnode.elm)
  }
}

现在写个测试用例测试一下:

// 测试代码
import h from './mysnabbdom/h'
import patch from './mysnabbdom/patch'

const myVnode1 = h('ul', {}, [
  h('li', {}, '牛奶'),
  h('li', {}, '咖啡'),
  h('li', {}, [h('div', {}, [h('p', {}, '可口可乐'), h('p', {}, '百事可乐')])]),
  h('li', {}, h('p', {}, '雪碧'))
])
const container = document.getElementById('container')
patch(container, myVnode1)

const btn = document.getElementById('btn')
const myVnode2 = h('section', {}, [
  h('h1', {}, '我是新的h1'),
  h('h2', {}, '我是新的h2')
])
btn.onclick = function () {
  patch(myVnode1, myVnode2)
}

diff 处理新旧节点不是同一个节点时

20210112092211795.png

手写新旧节点text的不同情况

// patchVnode.js
export default function patchVnode(oldVnode, newVnode) {
  // 判断新旧vnode是否是同一个对象
  if (oldVnode === newVnode) return
  // 判断新vnode有没有text属性
  if (
    newVnode.text != undefined &&
    (newVnode.children === undefined || newVnode.children.length === 0)
  ) {
    // 新node有text属性
    console.log('新Vnode有text属性')
    if (newVnode.text != oldVnode.text) {
      // 如果新虚拟节点中的text和老的虚拟节点的text不同,那么直接的让新的text写入老的elm中即可。如果老的elm中是children,name也会立即消失掉
      oldVnode.elm.innerText = newVnode.text
    }
  } else {
    // 新node没有text属性,有children
    // 判断老的虚拟节点有没有children
    if (oldVnode.children !== undefined && oldVnode.children.length > 0) {
      // 老的vnode有children,此时是最复杂的情况。就是新老vnode都有children
    } else {
      // 老的vnode没有children,新的有
      // 清空老vnode的内容
      oldVnode.elm.innerText = ''
      // 遍历新的vnode的子节点,创建dom,上树
      for (let i = 0; i < newVnode.children.length; i++) {
        const dom = createElement(newVnode.children[i])
        oldVnode.elm.appendChild(dom)
      }
    }
  }
}
// patch.js
import vnode from './vnode'
import createElement from './createElement'
import patchVnode from './patchVnode'
export default function patch(oldVnode, newVnode) {
  // ...
  // 判断 oldVnode和newVnode 是不是同一个节点
  if (oldVnode.key === newVnode.key && oldVnode.sel === newVnode.sel) {
    // console.log('是同一个节点')
    patchVnode(oldVnode, newVnode)
  } else {
    // ...
  }
}

尝试书写 diff 更新子节点

  • vnode.js 添加 key 属性
// vnode.js
export default function (sel, data, children, text, elm) {
  const key = data.key
  return {
    sel,
    data,
    children,
    text,
    elm,
    key
  }
}
  • 新创建的节点( newVnode.children[i].elm ) 插入到所有未处理的节点( oldVnode.children[un].elm ) 之前,而不是所有已处理节点之后
import createElement from './createElement'

export default function patchVnode(oldVnode, newVnode) {
  // ...
  if (
    newVnode.text != undefined &&
    (newVnode.children === undefined || newVnode.children.length === 0)
  ) {
    // ...
  } else {
    // 新node没有text属性,有children
    // 判断老的虚拟节点有没有children
    if (oldVnode.children !== undefined && oldVnode.children.length > 0) {
      // 老的vnode有children,此时是最复杂的情况。就是新老vnode都有children
      // 所有未处理节点的开头
      let un = 0
      for (let i = 0; i < newVnode.children.length; i++) {
        const ch = newVnode.children[i]
        // 再次遍历,看看 oldVnode 中有没有节点和它是 same 的
        let isExist = false
        for (let j = 0; j < oldVnode.children.length; j++) {
          const oldCh = oldVnode.children[j]
          if (oldCh.sel === ch.sel && oldCh.key === ch.key) {
            isExist = true
          }
        }
        if (!isExist) {
          console.log(ch, i)
          const dom = createElement(ch)
          ch.elm = dom
          if (un < oldVnode.children.length) {
            oldVnode.elm.insertBefore(dom, oldVnode.children[un].elm)
          } else {
            oldVnode.elm.appendChild(dom)
          }
        } else {
          // 让处理的节点的指针下移
          un++
        }
      }
    } else {
      // ...
    }
  }
}
  • 上述代码只实现了新增节点的逻辑,如果要加入删除和更新节点的实现,这个思路明显是非常麻烦的

diff 算法的子节点更新策略

四种命中查找(经典的diff算法优化策略):
① 新前与旧前
② 新后与旧后
③ 新后与旧前(此种命中,涉及移动节点,那么旧前指向的节点,移动到旧后之后
④ 新前与旧后(此种命中,涉及移动节点,那么旧后指向的节点,移动到旧前之前

2021011209244787.png

  • 命中一种就不在进行判断了
  • 如果都没有命中,就需要用循环来寻找了

新增的情况

20210112092502679.png

删除的情况

20210112092531632.png

20210112092531699.png

复杂的情况

20210112092641384.png

20210112092641368.png

20210112092641365.png

20210112092641373.png

手写子节点更新策略

  • snabbdom 源码
function updateChildren (parentElm: Node,
  oldCh: VNode[],
  newCh: VNode[],
  insertedVnodeQueue: VNodeQueue) {
  let oldStartIdx = 0
  let newStartIdx = 0
  let oldEndIdx = oldCh.length - 1
  let oldStartVnode = oldCh[0]
  let oldEndVnode = oldCh[oldEndIdx]
  let newEndIdx = newCh.length - 1
  let newStartVnode = newCh[0]
  let newEndVnode = newCh[newEndIdx]
  let oldKeyToIdx: KeyToIndexMap | undefined
  let idxInOld: number
  let elmToMove: VNode
  let before: any

  while (oldStartIdx <= oldEndIdx && newStartIdx <= newEndIdx) {
    if (oldStartVnode == null) {
      oldStartVnode = oldCh[++oldStartIdx] // Vnode might have been moved left
    } else if (oldEndVnode == null) {
      oldEndVnode = oldCh[--oldEndIdx]
    } else if (newStartVnode == null) {
      newStartVnode = newCh[++newStartIdx]
    } else if (newEndVnode == null) {
      newEndVnode = newCh[--newEndIdx]
    } else if (sameVnode(oldStartVnode, newStartVnode)) {
      patchVnode(oldStartVnode, newStartVnode, insertedVnodeQueue)
      oldStartVnode = oldCh[++oldStartIdx]
      newStartVnode = newCh[++newStartIdx]
    } else if (sameVnode(oldEndVnode, newEndVnode)) {
      patchVnode(oldEndVnode, newEndVnode, insertedVnodeQueue)
      oldEndVnode = oldCh[--oldEndIdx]
      newEndVnode = newCh[--newEndIdx]
    } else if (sameVnode(oldStartVnode, newEndVnode)) { // Vnode moved right
      patchVnode(oldStartVnode, newEndVnode, insertedVnodeQueue)
      api.insertBefore(parentElm, oldStartVnode.elm!, api.nextSibling(oldEndVnode.elm!))
      oldStartVnode = oldCh[++oldStartIdx]
      newEndVnode = newCh[--newEndIdx]
    } else if (sameVnode(oldEndVnode, newStartVnode)) { // Vnode moved left
      patchVnode(oldEndVnode, newStartVnode, insertedVnodeQueue)
      api.insertBefore(parentElm, oldEndVnode.elm!, oldStartVnode.elm!)
      oldEndVnode = oldCh[--oldEndIdx]
      newStartVnode = newCh[++newStartIdx]
    } else {
      if (oldKeyToIdx === undefined) {
        oldKeyToIdx = createKeyToOldIdx(oldCh, oldStartIdx, oldEndIdx)
      }
      idxInOld = oldKeyToIdx[newStartVnode.key as string]
      if (isUndef(idxInOld)) { // New element
        api.insertBefore(parentElm, createElm(newStartVnode, insertedVnodeQueue), oldStartVnode.elm!)
      } else {
        elmToMove = oldCh[idxInOld]
        if (elmToMove.sel !== newStartVnode.sel) {
          api.insertBefore(parentElm, createElm(newStartVnode, insertedVnodeQueue), oldStartVnode.elm!)
        } else {
          patchVnode(elmToMove, newStartVnode, insertedVnodeQueue)
          oldCh[idxInOld] = undefined as any
          api.insertBefore(parentElm, elmToMove.elm!, oldStartVnode.elm!)
        }
      }
      newStartVnode = newCh[++newStartIdx]
    }
  }
  if (oldStartIdx <= oldEndIdx || newStartIdx <= newEndIdx) {
    if (oldStartIdx > oldEndIdx) {
      before = newCh[newEndIdx + 1] == null ? null : newCh[newEndIdx + 1].elm
      addVnodes(parentElm, before, newCh, newStartIdx, newEndIdx, insertedVnodeQueue)
    } else {
      removeVnodes(parentElm, oldCh, oldStartIdx, oldEndIdx)
    }
  }
}
  • 动手实现 updateChildren 方法
// updateChildren.js
import createElement from './createElement'
import patchVnode from './patchVnode'

// 判断是否是同一个虚拟节点
function checkSameVnode(a, b) {
  return a.sel === b.sel && a.key === b.key
}

export default function updateChildren(parentElm, oldCh, newCh) {
  // console.log('我是updateChildren')
  // console.log(oldCh, newCh)
  let oldStartIdx = 0 // 旧前
  let newStartIdx = 0 // 新前
  let oldEndIdx = oldCh.length - 1 // 旧后
  let newEndIdx = newCh.length - 1 // 新后
  let oldStartVnode = oldCh[oldStartIdx] // 旧前节点
  let oldEndVnode = oldCh[oldEndIdx] // 旧后节点
  let newStartVnode = newCh[newStartIdx] // 新前节点
  let newEndVnode = newCh[newEndIdx] // 新后节点
  let keyMap = null
  // console.log(oldStartIdx, newEndIdx)
  // 开始循环
  while (oldStartIdx <= oldEndIdx && newStartIdx <= newEndIdx) {
    // console.log('☆')
    // 首先不是判断命中,而是要掠过已经加undefined标记的东西
    if (oldStartVnode === null || oldCh[oldStartIdx] === undefined) {
      oldStartVnode = oldCh[++oldStartIdx]
    } else if (oldEndVnode === null || oldCh[oldEndIdx] === undefined) {
      oldEndVnode = oldCh[--oldEndIdx]
    } else if (newStartVnode === null || newCh[newStartIdx] === undefined) {
      newStartVnode = newCh[++newStartIdx]
    } else if (newEndVnode === null || newCh[newEndIdx] === undefined) {
      newEndVnode = newCh[--newEndIdx]
    } else if (checkSameVnode(oldStartVnode, newStartVnode)) {
      // 新前和旧前
      console.log('① 新前和旧前命中')
      patchVnode(oldStartVnode, newStartVnode)
      oldStartVnode = oldCh[++oldStartIdx]
      newStartVnode = newCh[++newStartIdx]
    } else if (checkSameVnode(oldEndVnode, newEndVnode)) {
      // 新后和旧后
      console.log('② 新后和旧后命中')
      patchVnode(oldEndVnode, newEndVnode)
      oldEndVnode = oldCh[--oldEndIdx]
      newEndVnode = newCh[--newEndIdx]
    } else if (checkSameVnode(oldStartVnode, newEndVnode)) {
      // 新后和旧前
      console.log('③ 新后和旧前命中')
      patchVnode(oldStartVnode, newEndVnode)
      // 当③新后与旧前命中的时候,此时要移动节点。移动新后指向的这个节点到老节点旧后的后面
      // 如何移动节点?只要你插入一个已经在DOM树上的节点,它就会被移动
      parentElm.insertBefore(oldStartVnode.elm, oldEndVnode.elm.nextSibling)
      oldStartVnode = oldCh[++oldStartIdx]
      newEndVnode = newCh[--newEndIdx]
    } else if (checkSameVnode(oldEndVnode, newStartVnode)) {
      // 新前和旧后
      console.log('④ 新前和旧后命中')
      patchVnode(oldEndVnode, newStartVnode)
      // 当④新前与旧后命中的时候,此时要移动节点。移动新前指向的这个节点到老节点旧前的前面
      parentElm.insertBefore(oldEndVnode.elm, oldStartVnode.elm)
      oldEndVnode = oldCh[--oldEndIdx]
      newStartVnode = newCh[++newStartIdx]
    } else {
      // 四种命中都没有找到
      // 制作keyMap,缓存
      if (!keyMap) {
        keyMap = {}
        // 从 oldStartIdx 开始,到oldEndIdx结束,创建keyMap映射对象
        for (let i = oldStartIdx; i <= oldEndIdx; i++) {
          const key = oldCh[i].key
          if (key !== undefined) {
            keyMap[key] = i
          }
        }
      }
      // console.log(keyMap)
      // 寻找当前这项 newStartIdx 这项在 keyMap 中映射的序号
      const idxInOld = keyMap[newStartVnode.key]
      if (idxInOld === undefined) {
        // 判断,如果idxInOld是undefined 表示它是全新的项
        // 被加入的项(就是newStartVnode这项)现在不是真实的DOM
        parentElm.insertBefore(createElement(newStartVnode), oldStartVnode.elm)
      } else {
        // 判断,如果idxInOld不是undefined 表示它不是全新的项,需要移动
        const elmToMove = oldCh[idxInOld]
        patchVnode(elmToMove, newStartVnode)
        // 把这项设置为undefined,表示已经处理完了
        oldCh[idxInOld] = undefined
        // 移动,调用insertBefore
        parentElm.insertBefore(elmToMove.elm, oldStartVnode.elm)
      }
      // 指针下移,只移动新的头
      newStartVnode = newCh[++newStartIdx]
    }
  }
  // 继续看看有没有剩余的 循环结束了 newStartIdx 还是比 newEndIdx 小
  if (newStartIdx <= newEndIdx) {
    // new这里还有剩余节点没有处理
    // 插入的标杆
    // const before = newCh[newEndIdx + 1] ? newCh[newEndIdx + 1].elm : null
    //
    for (let i = newStartIdx; i <= newEndIdx; i++) {
      // insertBefore 可以自动识别 null,如果是 null 就会自动排到队尾去。和appendChild是一致的
      // newCh[i] 还不是真正的DOM,所以需要此处需要调用createElement
      parentElm.insertBefore(createElement(newCh[i]), oldCh[oldStartIdx].elm)
    }
  } else if (oldStartIdx <= oldEndIdx) {
    // old这里还有剩余节点没有处理
    // 批量删除oldStartIdx~oldEndIdx之间的项
    for (let i = oldStartIdx; i <= oldEndIdx; i++) {
      if (oldCh[i]) {
        parentElm.removeChild(oldCh[i].elm)
      }
    }
  }
}

好了,下个单元测试测试一下:

// 测试
import h from './mysnabbdom/h'
import patch from './mysnabbdom/patch'

const myVnode1 = h('ul', {}, [
  h('li', { key: 'A' }, 'A'),
  h('li', { key: 'B' }, 'B'),
  h('li', { key: 'C' }, 'C'),
  h('li', { key: 'D' }, 'D'),
  h('li', { key: 'E' }, 'E')
])
const container = document.getElementById('container')
// 第一次上树
patch(container, myVnode1)

const btn = document.getElementById('btn')
// 新节点
const myVnode2 = h('ul', {}, [
  h('li', { key: 'QQ' }, 'QQB'),
  h('li', { key: 'C' }, 'C'),
  h('li', { key: 'D' }, 'D'),
  h('li', { key: 'B' }, 'B'),
  h('li', { key: 'F' }, 'F'),
  h('li', { key: 'G' }, 'G')
])
btn.onclick = function () {
  patch(myVnode1, myVnode2)
}