vue搭建多页面开发环境

135 阅读2分钟

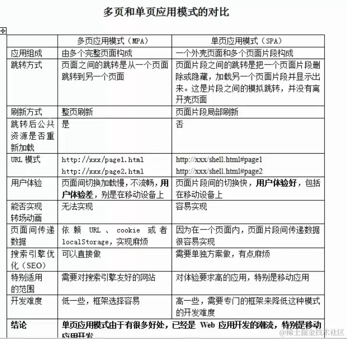
      自从习惯开发了单页面应用,对多页面的页面间的相互跳转间没有过渡效果、难维护极度反感。但是最近公司技术老大说,当一个应用越来越大的时候单页面模式应付不来,但是没讲怎么应付不来,所以还得自己去复习一遍这两者的区别:

这样对比的话,单页面的优势确实很大,但当我自己去打开某宝,某东的移动端页面时,确实它们都是多页面应用。为什么?我能想到的就几点:

1.单页面使用的技术对低版本的浏览器不友好,大公司还得兼顾使用低版本浏览器的用户啊

2.功能模块开发来说,比如说单页面的业务公用组件,有时候你都不知道分给谁开发

3.seo优化吧(PS:既然是大应用应该很多人都知道,为什么还要做搜索引擎优化)

 

修改vue.config.js

pages

  • Type: Object

  • Default: undefined

    在 multi-page 模式下构建应用。每个“page”应该有一个对应的 JavaScript 入口文件。其值应该是一个对象,对象的 key 是入口的名字,value 是:

    • 一个指定了 entrytemplatefilenametitle 和 chunks 的对象 (除了 entry 之外都是可选的);
    • 或一个指定其 entry 的字符串。
    module.exports = {
      pages: {
        index: {
          // page 的入口
          entry: 'src/index/main.js',
          // 模板来源
          template: 'public/index.html',
          // 在 dist/index.html 的输出
          filename: 'index.html',
          // 当使用 title 选项时,
          // template 中的 title 标签需要是 <title><%= htmlWebpackPlugin.options.title %></title>
          title: 'Index Page',
          // 在这个页面中包含的块,默认情况下会包含
          // 提取出来的通用 chunk 和 vendor chunk。
          chunks: ['chunk-vendors', 'chunk-common', 'index']
        },
        // 当使用只有入口的字符串格式时,
        // 模板会被推导为 `public/subpage.html`
        // 并且如果找不到的话,就回退到 `public/index.html`。
        // 输出文件名会被推导为 `subpage.html`。
        subpage: 'src/subpage/main.js'
      }
    }
    

    提示

    当在 multi-page 模式下构建时,webpack 配置会包含不一样的插件 (这时会存在多个 html-webpack-plugin 和 preload-webpack-plugin 的实例)。如果你试图修改这些插件的选项,请确认运行 vue inspect