屡次跳槽失败!经阿里P8大佬的指点迷津,转身入职字节!

509 阅读2分钟

前言

一转眼,2021年马上就要过完了,金九银十也已经过去了,现在的你工作不如意,薪资达不到自己预期的话,是要等年后再跳槽呢还是现在跳呢?

现在跳的话,还没有下定决心,可能也有面试过两三家,但是回答一些专业问题上会卡壳,基本上算凉凉了。也清楚的知道现在自己的不足,还需要一些时间继续深造才能进想去的大厂。但是如果现在不跳的话,上班也不顺心,薪资又低,完全影响到了自己的生活和情绪。关键是,年后跳的话就得到三四月了,离现在还有那么久,真的是越想越焦虑... ...

以上是朋友的吐槽,你是否也有相同的心事呢?其实我觉得要跳就趁现在,等到年后的话还有那么长的时间,天天上班受气,更别说提升自己再去学其他的技能了,一心扑在工作上,付出和结果不成正比的话,长时间自己还会陷入自我怀疑。那现在跳槽的话,自己储备的知识不够啊怎么办?为了帮朋友解决这个问题,我这边从阿里P8架构师这位大佬那里获得了他的心血,他整理了一年的心血啊!全部文档266页,10W字!本身是为了给我的朋友,安抚他现在低沉的情绪,结果他真的在两个月后拿到了字节跳动的offer! 大佬非常自豪,并本着乐于助人的心态,所以让我拿出来和大家一起分享。现准备这些全套的面试资料,助你考前突破,早日拿到心仪的offer !早日入职在年前把新工作稳定下去,过个好年。


需要完整版文档资料的点击此处即可免费获取。

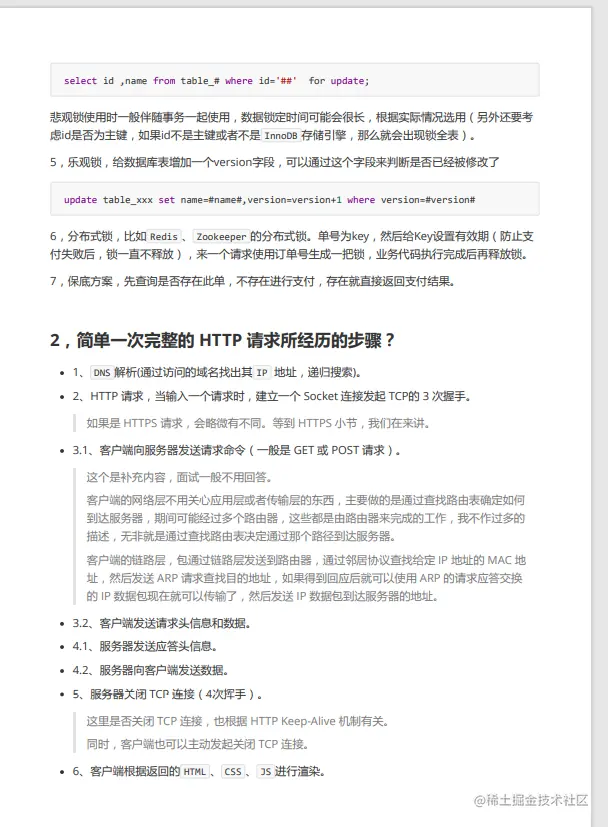
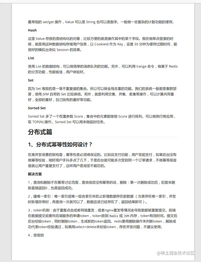
Redis篇

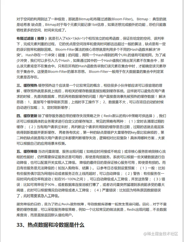
分布式篇

以上redis及分布式,还有网络协议,spring源码,微服务,数据库等具体分类由于文件过于庞大,图太多(总共266页),所以我就不一一截图了,还望大家海涵。有需要完整版文档资料的点击此处即可免费获取。

每个面试题细分的小点都希望你们拿到文档后可以认真的看看,对你们的面试会有极大的帮助,最后祝你们早日涨薪!准备面试的祝你们早日入职心仪的大厂,offer多多!