Arthas中使用watch观测方法执行前后,基本类型参数的值不一致问题

avatar
SE

一、背景

某日晚,需要协助女朋友排查一个线上问题,其请求调用比较复杂,单次请求过来会多次通过不同路径调用存在问题的方法,并且还有很多重载的方法,排查过程中需要结合stack和各种条件判断,极其麻烦;期间也遇到了 Arthas中使用watch观测方法执行前后,基本类型参数的值不一致的问题。

此问题的结论和原因虽然都比较简单,但其排查过程也可供学习记录。
只想看结论的同学也可以直接看 第四点 !

1.代码

由于真实情况涉及公司业务,而且有很多无关紧要的逻辑,所以写了个超级简化版。

package com.company;

import java.util.concurrent.ConcurrentHashMap;

public class TmpTest {

    public static void main(String[] args) throws InterruptedException {
        for (int i = 0; i < 1000; i++) {
            //睡眠10s,一是避免程序退出,二是可以持续观测
            Thread.sleep(10*1000);

            //这里使用了两个请求意在贴近实际场景,使用Arthas时,能够筛选出自己想要观测的请求是一个非常重要的能力

            //第一个请求进入,该请求是我们想要观测的请求,该flow1是固定或者可控的
            int flow1 = 1234;
            new Thread(new Runnable() {
                @Override
                public void run() {
                    runRequest(flow1);
                }
            }).start();
            //第二个请求进入,该请求是其他用户发起的请求,是干扰项
            int flow2 = 6789;
            new Thread(new Runnable() {
                @Override
                public void run() {
                    runRequest(flow2);
                }
            }).start();

        }

    }

    /**
     * 假设该方法为请求的处理方法
     */
    private static void runRequest(int flow){
        //设置流水
        setFlow(flow);
        //判断是否支持 https
        boolean supportHttps = condition1() && condition2() == 2 && "https".equals(condition3());
        //获取前缀,getPrefix的参数是我们的观测目标,看它是true还是false
        String prefix = getPrefix(supportHttps);
        //输出前缀
        System.out.println(prefix);
    }

    private static String getPrefix(boolean supportHttps) {
        supportHttps = subCondition();
        return supportHttps ? "https" : "http";
    }

    private static boolean condition1() {
        //复杂逻辑
        return true;
    }

    public static int condition2() {
        //复杂逻辑
        return 2;
    }

    public static String condition3() {
        //复杂逻辑
        return "https";
    }

    private static boolean subCondition() {
        //复杂逻辑
        return false;
    }

    /**
     * 存储线程流水映射
     */
    private static final ConcurrentHashMap<Long,Integer> flowMap = new ConcurrentHashMap<>(10);

    /**
     * 根据当前线程id获取流水
     * @return flow 流水值
     */
    private static int getFlow(){
        return flowMap.getOrDefault(Thread.currentThread().getId(),0);
    }

    /**
     * 为当前线程id设置流水值
     * @param flow 流水值
     */
    private static void setFlow(int flow){
        flowMap.put(Thread.currentThread().getId(),flow);
    }
}

2.观测的目标

getPrefix(boolean supportHttps) 方法被调用时,supportHttps 的值,到底是true还是false呢?

二、观测&排查流程

1.直接watch观测 getPrefix() 方法,拿到参数值

image.png 如上图,我们拿到了 getPrefix() 方法的入参值supportHttps,是 false 来的!

tips:通过静态方法拿到当前线程的flow并作为筛选条件 @com.company.TmpTest@getFlow()==1234 企业实践中,一般会将一些请求相关的信息放到可静态调用获取的地方,这就是筛选请求的重要利器

2.业务及逻辑分析与观测结果不符

boolean supportHttps = condition1() && condition2() == 2 && "https".equals(condition3()); 当我们从实际的业务和逻辑分析(代码没有呈现)看的时候,我们认为上面的表达值的值应该是 true 才对,为何观测到是false呢???是业务和逻辑分析错了吗?
45131049-2fc6-424b-8532-0f34d6eef11a.jpg

到底是哪里出了问题呢?为了找到答案,我们需要再进一步的分析!

3.直接获取supportHttps变量的值?不可

getPrefix()方法的入参值其实就是 supportHttps 变量,我们只要获取到该变量的值就能确定逻辑分析推断是否有问题了!
但是,supportHttps 是方法内的临时变量,因此我们无法通过Arthas直接获取到它的值。

相信对很多入门Arthas的人来说,都会这样的疑问:Arthas可以获取到方法内的临时变量吗?
答案:可以,但又不完全可以!
分析:既然不能直接观测,我们一般可以通过观测使用到该临时变量的方法来间接观测它的值,就像第1点做的那样,只是本次我们对这个值有所怀疑。另外,一般定义变量,都是为了接收方法的返回值,或者是作为方法的参数,因此,这部分的变量值还是有机会拿到滴!

4.侧面求证,利用好短路机制

boolean supportHttps = condition1() && condition2() == 2 && "https".equals(condition3()); 从上边的代码看,supportHttps 变量就是通过表达式求出来的,因此我们可以观测表达式的执行情况呀! image.png 分析:由于3个 condition方法 是通过 && 串起来的,又由于java中是有短路机制的,因此可以判定 condition1()==truecondition2()==true ,因为只有这样才会执行 condition3();

5.condition3()返回了啥?是它导致了 supportHttps 为false吗?

验证这个也非常简单,直接watch一下即可! image.png 可以看到,condition3() 的返回值是 https,由此 "https".equals("https") == true

6.出现了!出现了!矛盾的 supportHttps

通过上边的排查, 我们知道表达式 condition1() && condition2() == 2 && "https".equals(condition3())的值是true,那么 supportHttps 应该就是 true 才对啊!!为什么在 getPrefix() 方法的参数观测的时候,它是false来的呢???
难道Arthas有什么隐藏的Bug?

7.重新审视 watch 的使用

我们都知道,watch是可以指定观测的时间点的,方法执行前和方法执行后的参数是有可能不一致的,但是这种不一致的情况一般是指对象类型中的内容被修改了。而我们观测 getPrefix() 方法时,虽然观测的是方法执行之后参数值,但是,按理说,getPrefix() 方法的入参是一个 boolean 类型啊,它不是对象类型,即使方法执行过程中有对参数进行重新赋值,但方法结束后它的值也不应该会变啊?

private static String getPrefix(boolean supportHttps) {
    //改变了supportHttps的值
    supportHttps = subCondition();
    return supportHttps ? "https" : "http";
}

8.没办法了,试一下吧,反正也没什么损失

本来在排查过程中,女朋友也提出了会不会是因为在方法执行后观测,所以看到的结果为false,但是我第一反应就是这不可能,值传递和地址传递我可熟了,值传递在方法执行完之后怎么会变呢!!所以排查重点还是放在方法定位(多次调用和有重载)和condition的确认上,顺手还给她讲了一下地址传递的例子,对象啊,JsonObj啊啥的才会变。

一直到最后(晚上12点多了),当时实在没有办法了,想着只能第二天开新实例开debug导流量了,最后抱着试一试的心态对watch加了-b参数,卧槽!!!还真是true,纳尼??卧槽?什么东西? image.png

三、引出问题

问题:使用watch来观测方法参数(boolean类型),在方法中对该参数进行重新赋值的时候,执行前观测和执行后观测的参数结果不一致!

四、求证

1.毋庸置疑的值传递

参数是 boolean 是值传递,这肯定是没错的。 image.png 上图可见,执行完方法后,supportHttps的值是true。所以问题一定是出在Arthas观测的使用上。

2.Arthas中watch命令的实现

想要找到答案,那就必须了解arthas对watch命令的实现了,好在arthas提供了jad命令,并且允许逆编译增强过的类,让我们可以很方便地看到增强的情况。
被观测的方法(getPrefix())逆编译结果: image.png 方法被调用时外层方法(runRequest())逆编译结果: image.png

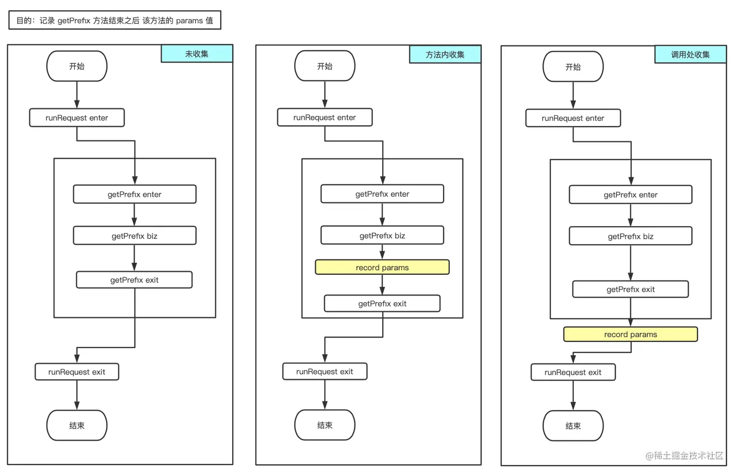
3.恍然大明白

方法结束之后 进行信息收集的两种做法: 企业微信截图_ea9d0df3-44e0-4337-8f46-c3dbac605307.png

a.方法内部收集代码示例

private static void runRequest(int flow){
    ...
    /************************* 调用处不做处理 ***************************/
    String prefix = getPrefix(supportHttps);
}

private static String getPrefix(boolean supportHttps) {
    /************************* 方法内部收集参数信息 ***************************/
    try {
        //改变了supportHttps的值
        supportHttps = subCondition();
        return supportHttps ? "https" : "http";
    }finally {
        //方法内记录,其值会以方法内最后值为准,也就是方法内对该值进行变更会影响到记录的值
        recordParams(supportHttps);
    }
}

b.调用处收集代码示例

private static void runRequest(int flow){
    ...
    /************************* 调用处收集参数信息 ***************************/
    try{
        String prefix = getPrefix(supportHttps);
    }finally {
        //调用处记录,此时 supportHttps 是值传递,因此方法内部值改变不会影响到此处记录的值
        recordParams(supportHttps);
    }

}

private static String getPrefix(boolean supportHttps) {
    /************************* 方法内部不做处理 ***************************/
    //改变了supportHttps的值
    supportHttps = subCondition();
    return supportHttps ? "https" : "http";
}

结果显而易见,在 方法结束之后 收集参数值的两种方法中,采用 方法内部收集 的时候,拿到的是方法内更改过的值,这也是Arthas采用的方式。

五、写在最后

当我们看到 方法结束之后的参数值的变化 时,很自然而然地想起考试和面试都出现较多的 值传递和地址传递 问题 ,也会很理所当然地认为,这个参数是不会变的;但是我们忽略了Arthas是怎么实现这个功能的,它的原理大致如何,进而导致一些误解的出现。