孤尽训练营Day3

131 阅读1分钟

开题

今天组长分配了任务,牵头搭建框架,这是一个比较艰巨的任务,要考虑很多,开发的很多基础的东西需要搭建。比如基础的用户,角色,菜单管理。开源社区有不少这样的框架,需要找到合适的,整理搭建出一个工程。
T31培训课程,老师给出的选型如下: 截图_20210329040300.png

开发框架和架构选型

这里总结下自己对开发框架和架构选型的思考。
大道至简,尽量选择简单易于扩展的架构。
高内聚低耦合,是架构设计的原则。
开源框架的社区活跃度要高。
选择的组件最好在大公司已经经过了生产环境的考验。

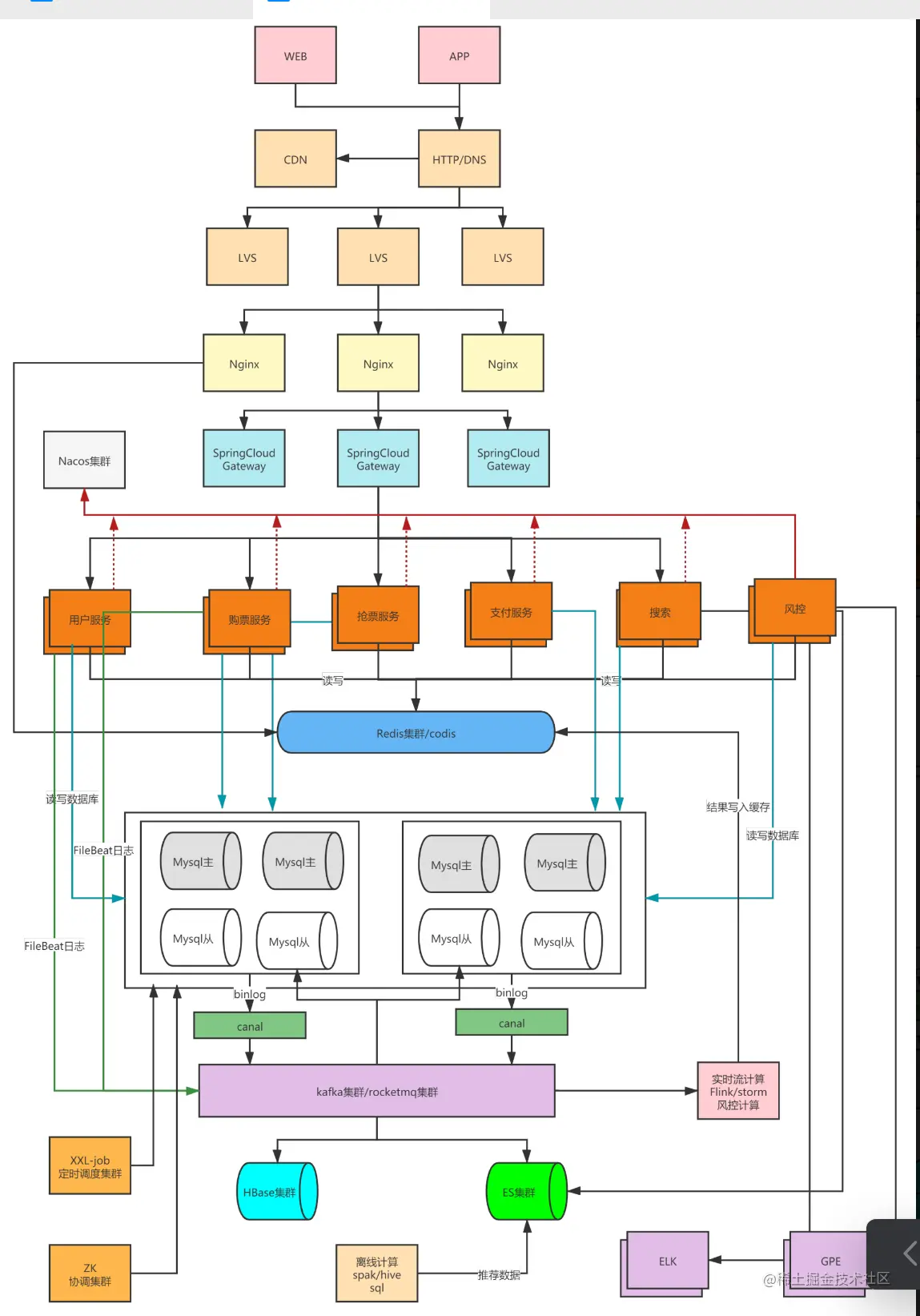
架构框图

引用课程里老师的两个架构图,作为今天的重点思考内容:

截图_20211329041307.png

ada48d8386824d318eb01c7f0efb7b3.png

当然,要接合昨天的UML视图来具体设计模块,类,接口等。