面试必会的算法题——求加法

1,518 阅读6分钟

大家好,我是「负雪明烛」。7 年刷算法题 1000 多道,写了 1000 多篇算法题解,收获阅读量 300 万。持续在写作算法、面试方面的精彩内容。

关注我的公众号 你将不会错过我的精彩动画题解、面试题分享、组队刷题活动。

今天继续更新「面试必会的算法题」系列文章的第二篇——「求加法」。

面试必会的算法题系列文章:

  1. 面试必会的算法题——前缀和

前言

加法是我们上小学的时候开始学习的第一种数学运算。

在算法题中,「求加法」问题大多考察「列竖式」求和。

题目中,「两数之和」通常与其他形式表示的数字结合起来:

  • 两个字符串形式的数字相加(第 415 题)
  • 两个链表形式的数字相加(第 2 、445、369 题)
  • 数组形式的数字相加(第 66 、989题)
  • 两个二进制形式的数字相加(第 67 题)

做法都是非常类似的,本质是在考察各种数据表示形式:字符串,链表,数组,二进制

我们只要掌握了用「列竖式」求「两数之和」的方法,这类题目全都可以秒杀。

十进制加法

我们先回顾一下十进制加法的计算过程:

请添加图片描述

使用「竖式」计算十进制的加法的方式:

  1. 两个「加数」的右端对齐;
  2. 从最右侧开始,从右向左依次计算对应的两位数字的和,如果有进位需要加上进位。如果和大于等于 10,则把和的个位数字计入结果,并向前面进位;
  3. 重复步骤 2;
  4. 当两个「加数」的每个位置都计算完成,如果最后仍有进位,需要把进位数字保留到计算结果中。

在实现中需要注意的有:

  1. 不可以把链表/字符串表示的「加数」先转化成 int 型数字再求和,因为可能溢出
  2. 两个「加数」的字符串长度可能不同;
  3. 在最后,如果进位 carry 不为 0,那么最后需要计算进位
  4. 注意 结果数字 是否为低位结果在前,根据题目要求判断最后是否要反转结果

例题

字符串形式的数字相加

题目

415. 字符串相加 为例。

给定两个字符串形式的非负整数 num1num2 ,计算它们的和并同样以字符串形式返回。

你不能使用任何内建的用于处理大整数的库(比如 BigInteger), 也不能直接将输入的字符串转换为整数形式。

示例 1:

输入:num1 = "11", num2 = "123" 输出:"134"

题目要我们求两个字符串形式表示的数字相加,按照「列竖式」的方法进行求解即可。

代码说明

  1. while (p1 >= 0 || p2 >= 0 || carry != 0)含义:
    1. 字符串 num1num2 只要有一个没遍历完,那么就继续遍历;
    2. 如果字符串 num1num2 都遍历完了,但是最后留下的进位 carry != 0,那么需要把进位也保留到结果中。
  2. digit 的时候,如果字符串 num1num2 中有一个已经遍历完了(即 p1<0p1 < 0 或者 p2<0p2< 0),则认为 num1num2 的对应位置是 00

代码

该代码可以作为「求加法」的模板。

Java 代码如下:

class Solution {
    public String addStrings(String num1, String num2) {
        StringBuilder res = new StringBuilder(); // 返回结果
        int p1 = num1.length() - 1; // 标记遍历到 num1 的位置
        int p2 = num2.length() - 1; // 标记遍历到 num2 的位置
        int carry = 0; // 进位
        while (p1 >= 0 || p2 >= 0 || carry != 0) { // num1 没遍历完,或 num2 没遍历完,或进位不为 0
            int digit1 = p1 >= 0 ? num1.charAt(p1) - '0' : 0; // 当前 num1 的取值
            int digit2 = p2 >= 0 ? num2.charAt(p2) - '0' : 0; // 当前 num2 的取值
            int add = digit1 + digit2 + carry; // 当前位置相加的结果
            carry = add >= 10 ? 1 : 0; // 是否有进位
            add = add >= 10 ? add - 10 : add; // 去除进位后留下的数字
            res.append(add); // 把去除进位后留下的数字拼接到结果中
            p1 --; // 遍历到 num1 的位置向左移动
            p2 --; // 遍历到 num2 的位置向左移动
        }
        return res.reverse().toString(); // 把结果反转并返回
    }
}

复杂度分析

  • 时间复杂度:O(max(M,N))O(max(M, N))MMNN 分别是字符串 num1num2 的长度;
  • 空间复杂度:O(1)O(1),只使用了常数的空间。

链表形式的数字相加

题目

2. 两数相加 为例。

给你两个 非空 的链表,表示两个非负的整数。它们每位数字都是按照 逆序 的方式存储的,并且每个节点只能存储 一位 数字。

请你将两个数相加,并以相同形式返回一个表示和的链表。

[外链图片转存失败,源站可能有防盗链机制,建议将图片保存下来直接上传(img-0ix60xwV-1635469626318)(picture-bed-1251805293.cos.ap-beijing.myqcloud.com/20211028084…)] 你可以假设除了数字 0 之外,这两个数都不会以 0 开头。

在这里插入图片描述

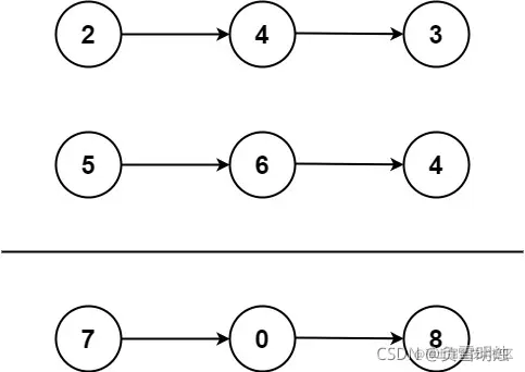
示例 1:

输入:l1 = [2,4,3], l2 = [5,6,4] 输出:[7,0,8] 解释:342 + 465 = 807

分析

本题中的两个链表表示的数字是个位在前,高位在后。

所以,我们可以从两个链表的开头开始同时向后遍历,模拟「列竖式」求加法的过程。

在这里插入图片描述

代码

Java 代码如下:

class Solution {
    public ListNode addTwoNumbers(ListNode l1, ListNode l2) {
        ListNode dummy = new ListNode(0);
        ListNode cur = dummy;
        int carry = 0;
        while (l1 != null || l2 != null || carry != 0) {
            int i1 = l1 != null ? l1.val : 0;
            int i2 = l2 != null ? l2.val : 0;
            int add = i1 + i2 + carry;
            carry = add >= 10 ? 1 : 0;
            add = add >= 10 ? add - 10 : add;
            cur.next = new ListNode(add);
            cur = cur.next;
            if (l1 != null)
                l1 = l1.next;
            if (l2 != null)
                l2 = l2.next;
        }
        return dummy.next;
    }
}

复杂度分析

  • 时间复杂度:O(max(M,N))O(max(M, N))MMNN 分别是链表 ab 的长度;
  • 空间复杂度:O(1)O(1),只使用了常数的空间。

类似题目

看完本文,你可以解决以下题目:

总结

  1. 求加法」系列题目都不难,其实就是 「列竖式」 计算。
  2. 需要注意的是:
    1. while循环结束条件;
    2. 遍历两个「加数」不要越界;
    3. 进位。

参考:

  1. leetcode.com/problems/ad…

如果你觉得内容还不错的话,可以关注我的公众号:「负雪明烛」,是我内容首发平台,后续会有更多精彩内容呈现。 在这里插入图片描述