Python日志模块logging

115 阅读1分钟

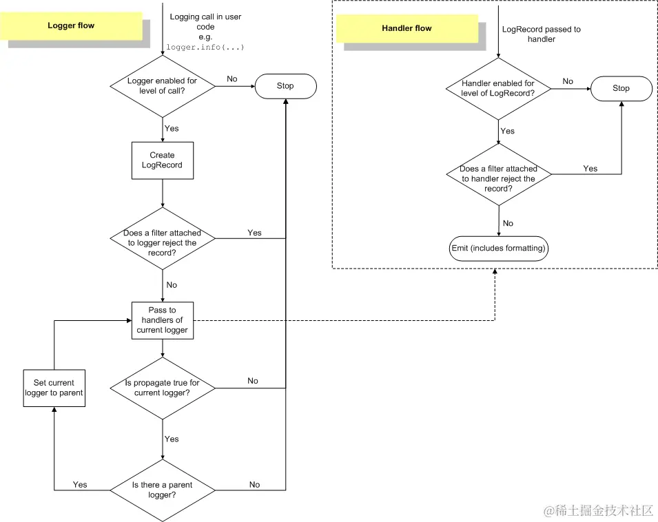
logging分为4个模块: loggers, handlers, filters, and formatters.

  • loggers: 提供应用程序调用的接口
  • handlers: 把日志发送到指定的位置
  • filters: 过滤日志信息
  • formatters: 格式化输出日志

Logger

Logger.setLevel() 设置日志级别
Logger.addHandler()和Logger.removeHandler() 增加和删除日志处理器
Logger.addFilter()和Logger.removeFilter() 增加和删除过滤器
Logger.debug(), Logger.info(), Logger.warning(), Logger.error(), and Logger.critical() 创建不同的级别的日志
getLogger() 获取日志的根实例

Handler

setLevel() 设置日志级别
setFormatter() 设置输出格式
addFilter() and removeFilter() 增加和删除过滤器

Formatter

默认形式为: %Y-%m-%d %H:%M:%S.
格式为: %()s

日志配置管理

硬编码形式
import logging

# create logger
logger = logging.getLogger('simple_example')
logger.setLevel(logging.DEBUG)

# create console handler and set level to debug
ch = logging.StreamHandler()
ch.setLevel(logging.DEBUG)

# create formatter
formatter = logging.Formatter('%(asctime)s - %(name)s - %(levelname)s - %(message)s')

# add formatter to ch
ch.setFormatter(formatter)

# add ch to logger
logger.addHandler(ch)

# 'application' code
logger.debug('debug message')
logger.info('info message')
logger.warn('warn message')
logger.error('error message')
logger.critical('critical message')

输出

$ python simple_logging_module.py
2005-03-19 15:10:26,618 - simple_example - DEBUG - debug message
2005-03-19 15:10:26,620 - simple_example - INFO - info message
2005-03-19 15:10:26,695 - simple_example - WARNING - warn message
2005-03-19 15:10:26,697 - simple_example - ERROR - error message
2005-03-19 15:10:26,773 - simple_example - CRITICAL - critical message
通过文件配置管理日志

代码:

import logging
import logging.config

logging.config.fileConfig('logging.conf')

# create logger
logger = logging.getLogger('simpleExample')

# 'application' code
logger.debug('debug message')
logger.info('info message')
logger.warn('warn message')
logger.error('error message')
logger.critical('critical message')

配置文件:

[loggers]
keys=root,simpleExample

[handlers]
keys=consoleHandler

[formatters]
keys=simpleFormatter

[logger_root]
level=DEBUG
handlers=consoleHandler

[logger_simpleExample]
level=DEBUG
handlers=consoleHandler
qualname=simpleExample
propagate=0

[handler_consoleHandler]
class=StreamHandler
level=DEBUG
formatter=simpleFormatter
args=(sys.stdout,)

[formatter_simpleFormatter]
format=%(asctime)s - %(name)s - %(levelname)s - %(message)s
datefmt=

输出:

$ python simple_logging_config.py
2005-03-19 15:38:55,977 - simpleExample - DEBUG - debug message
2005-03-19 15:38:55,979 - simpleExample - INFO - info message
2005-03-19 15:38:56,054 - simpleExample - WARNING - warn message
2005-03-19 15:38:56,055 - simpleExample - ERROR - error message
2005-03-19 15:38:56,130 - simpleExample - CRITICAL - critical message

日志格式

%(levelno)s: 打印日志级别的数值
%(levelname)s: 打印日志级别名称
%(pathname)s: 打印当前执行程序的路径,其实就是sys.argv[0]
%(filename)s: 打印当前执行程序名
%(funcName)s: 打印日志的当前函数
%(lineno)d: 打印日志的当前行号
%(asctime)s: 打印日志的时间
%(thread)d: 打印线程ID
%(threadName)s: 打印线程名称
%(process)d: 打印进程ID
%(message)s: 打印日志信息

流程图

这里写图片描述

<script type="text/javascript"> $(function () { $('pre.prettyprint code').each(function () { var lines = $(this).text().split('\n').length; var $numbering = $('<ul/>').addClass('pre-numbering').hide(); $(this).addClass('has-numbering').parent().append($numbering); for (i = 1; i <= lines; i++) { $numbering.append($('<li/>').text(i)); }; $numbering.fadeIn(1700); }); }); </script>

版权声明:本文为博主原创文章,未经博主允许不得转载。