从字节跳动取消大小周,到入职字节测开工程师,他做了什么?

243 阅读3分钟

2个月之前,字节跳动取消大小周

有人直呼:取消大小周,再见,字节跳动!

我不能理解!

字节跳动取消大小周,4年工作经验的老哥,入职字节测开工程师

同样是双休,拿的钱却比别人多的多,这不香吗?

今天给大家分享一位有4年工作经验的老哥,总结的面试高频题,最终入职字节测开工程师!

内容比较长,干货很多,有帮助的话,欢迎大家点赞分享!

字节面试高频题解析

热⻔⾯试题(有解析)

软件都有多少种分类?

软件的分类

测试的主要方面

软件测试的对象

什么是“测试案例”?

怎么编写案例?

软件测试的两种方法

测试结束的标准是什么?

软件的生命周期

哪一条命令用来装载所有在 /etc/fstab 中定义的文件系统?

运行一个脚本,用户不需要什么样的权限?

下面哪条命令可以把f1.txt复制为f2.txt?

显示一个文件最后几行的命令是:

如何快速切换到用户John的主目录下?

如何在文件中查找显示所有以"*"打头的行?

在ps命令中什么参数是用来显示所有用户的进程的?

相关扩展:机器人避障、路径规划、语言、数据规模、数据建模、问题及解决、项目怎么测试

波特率、功耗、容量、频率 功耗的测试

有源滤波器和无源滤波器

基尔霍夫定律

差模信号共模信号

减振工作原理 振荡器

静态变量和普通变量的区别

引用和指针的区别

对IOT的认识

参与一个测试项目组如何准备

测试开发岗位具体职责(质量交付):

业务质量包括,软件功能,客户体验,测试角度,针对开发和产品,整个系统风险评估。

⾯试项⽬相关内容

2.1> ACS权限系统

  • 基于DDD的系统设计
  • 功能权限模型实现
  • 功能filter过滤器实现
  • 业务系统集成功能权限验证
  • 缓存系统设计⽅案

2.2> 聚合⽀付平台

  • 去Spring化从0-1架构详解⽀付业务基础知识介绍(ppt)
  • 扫码⽀付h5⽀付原理⽀付接⼝对接的常⻅模式聚合⽀付平台介绍(ppt)
  • 平台功能介绍架构设计介绍技术栈介绍平台核⼼功能代码分析(code)
  • 基础框架下游渠道选择路由器⽀付⽹关对接后台管理系统(前后端)
  • 设计模式与理念

文章内容比较多,(某里面试题和项目相关内容都有详细的PDF解析)

部分面试手册截图

字节跳动取消大小周,4年工作经验的老哥,入职字节测开工程师

字节跳动取消大小周,4年工作经验的老哥,入职字节测开工程师

字节跳动取消大小周,4年工作经验的老哥,入职字节测开工程师

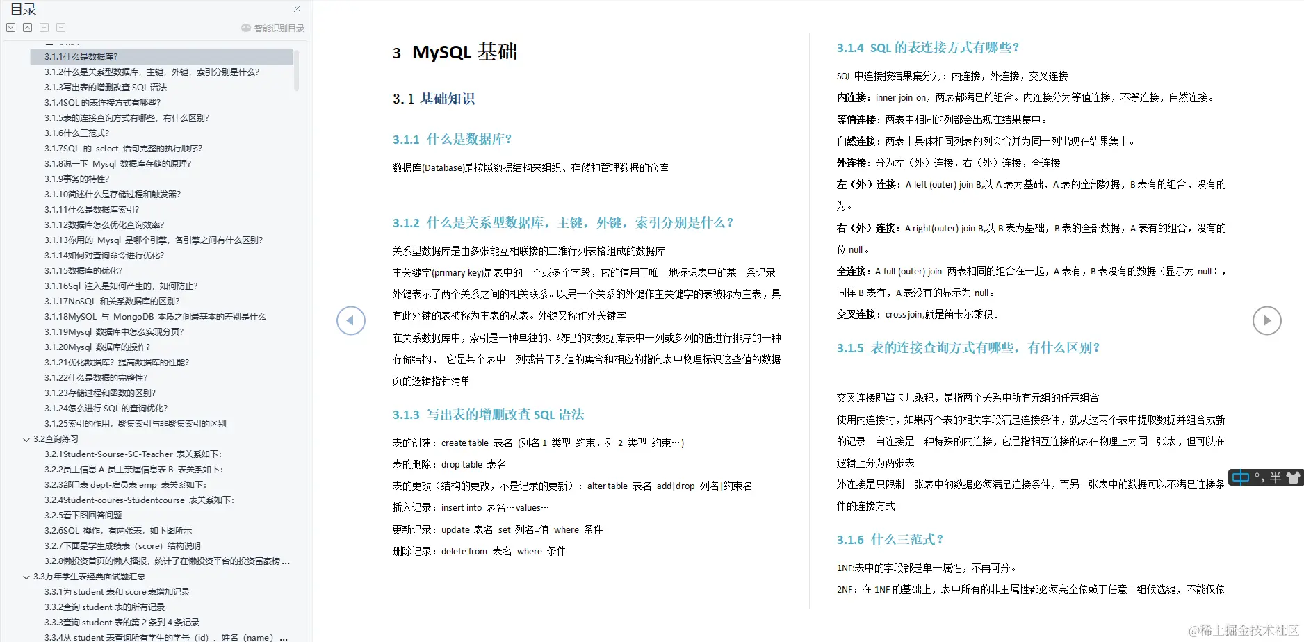
注:含答案!由于篇幅有限,面试题手册共400页,内容覆盖了测试理论->Linux基础->MySQL基础->Web测试->API测试->App测试->管理工具->Python基础->Selenium相关->性能测试->LordRunner相关->计算机网络->组成原理->数据结构与算法->逻辑题->人力资源 等技术栈。

以上内容均以打包,字节面试高频题解析

对于一些不跳槽的同学来说,真的也很有必要去研读一些大厂的面试题。了解一下最近的主流技术,看看大厂在意的点是什么,再在自己的工作中去完善,去总结。

以下给大家整理的各大厂的真题(PDF版)

字节跳动取消大小周,4年工作经验的老哥,入职字节测开工程师