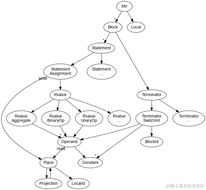
Rust-MIR相关链接 junwen12221 2021-10-28 139 阅读1分钟 p3-juejin.byteimg.com/tos-cn-i-k3… Introducing MIR blog.rust-lang.org/2016/04/19/… rust-lang.github.io/rustc-guide… HIR rust-lang.github.io/rustc-guide… HAIR doc.rust-lang.org/nightly/nig…