如何赋能APaaS平台应用管理员

190 阅读4分钟

文//明道云销售顾问 黄晟昊

多年的实践经历让我对各行业不同规模的企业都有一定的了解,大多数的企业对于规划管理系统都抱有较高的期望,但是在系统落地实施的时候却常常面临很多阻力,主要问题有以下三点:产品选型、内部需求梳理、员工培训。而APaaS产品在落地过程中,最大的阻力无疑是用户的抵制,要想解决用户问题就要从根源解决,也就是员工的使用问题,即用户培训,今天我们将就员工培训问题进行一个简单的探讨。

新上线的系统往往会对操作人员有着更严谨和规范的要求,而在这个过程中员工比较容易因为标准的更替、需要学习新的事物从而出现焦虑甚至恐惧,继而产生抵触的情绪;中层管理人员对操作和应用的不够熟悉,也会容易出现失去对员工“掌控力”的感觉,有问题也无法及时解决;而高层管理者只在乎最终的报表数据,对数据的不准确产生疑问,其解决办法就是更换产品或是重新调整应用系统。

所以在员工培训方面,我们需要关注的用户主要分为两大类:应用管理员与普通用户。今天我们就简单介绍一下应用管理员应该具备的各个能力要素。

作为一个零/低代码的搭建平台,用户本身就可以是应用设计者,培养一个或者多个有运维或搭建能力的应用管理员是我们在APaaS平台做应用交付时的核心关键点。

所以,我们需要公司内部有这样的应用管理员,在传统软件中,他们叫IT部,但是在APaaS产品中,业务专家就可以担任这样的职责,当精通业务的专家了解APaaS产品的逻辑与功能之后,就完全可以胜任应用管理员了。所以在业务理解上,我们需要让其了解APaaS产品本身的功能,越详细越好,理想目标就是能够使其成为APaaS产品的实施者。

在应用管理员的培训,我们主要关注以下几点:

  • 需求梳理能力
  • 应用搭建能力
  • 文档总结能力

需求梳理能力

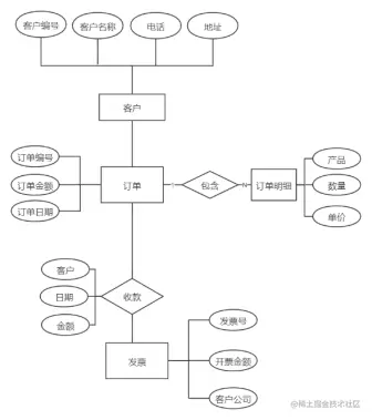
需求梳理的核心在于深度理解实际业务,通过抽象业务数据(比如业务实体、业务活动、业务审批、业务清单),利用工具将各个数据对象关系链接并表达出来。表达的工具常用的有ER图、关系模型图和Excel表。

ER图

数据关系图

在零代码平台中,我们不需要考虑个人用户的需求,例如用户注册、重置密码、修改头像等等,也不需要考虑应用界面的风格样式等问题,这些都是平台统一设计好的,作为一名应用管理员,进行需求梳理的时候,只需要考虑三个方面的问题:What、Who、How。

  • What:应用中管理的数据都是什么。
  • Who:应用中需要参与的人员都是谁,他们的角色权限都是什么。
  • How:应用中用户是如何管理数据的,以及数据是如何处理的。

应用搭建能力

如果说需求梳理是理论阶段,那么应用搭建能力就是实操训练了,对于明道云而言,我们可以在网站上学习(learn.mingdao.net/),上面有非常详细的教学内容。这是一个孰能生巧的环节,主要围绕明道云的六大能力:

  • 工作表(数据记录能力)
  • 视图(数据展示能力)
  • 工作流(数据处理能力)
  • 用户(数据权限能力)
  • 统计(数据统计能力)
  • 自定义页面(数据综合能力)

掌握以上六大功能模块,是每一个应用管理员必备的要素。

应用搭建能力,考验的是每个应用管理员的结构设计能力以及需求理解能力,具体内容请参考明道云帮助中心的教学指南(help.mingdao.com/starts5.htm…)。

文档总结能力

每一个应用都应该具备应用说明书,来帮助用户快速、更好的使用应用,实现应用带来的价值。应用的使用说明主要从以下几个方面着手:

  • 应用的整体介绍
  • 各个功能模块的使用方法
  • 常见问题答疑

结语

其实很多企业引入管理系统的本质是一场精细化管理变革,要完成这项管理变革,必须从企业内部进行改造,改变企业员工原有的习惯和模式,改变过去粗放式的管理模式,这是企业实现信息化的基础。管理者可以借助APaaS平台快速地建立自己的管理思路,并且实施执行,由于成本较低,管理者可以不停地试错,寻找发掘出一条属于自己企业的管理之路。